19 年
手机商铺
技术资料/正文
450 人阅读发布时间:2025-02-25 13:11
阿尔兹海默症(Alzheimer’s disease, AD)是最为常见的神经退行性疾病。内质网应激(ER-stress)被认为是导致AD的一项重要的病理机制。中脑星形胶质细胞源性神经营养因子(Mesencephalic astrocyte-derived neurotrophic factor, MANF)是一种非典型神经营养因子,并且MANF的表达在ER stress条件下会显著升高。之前的研究成果显示MANF对于ER stress导致的细胞损伤起到保护作用,然而这些研究均基于急性的ER stress。AD作为一种病理进程缓慢的神经退行性疾病,持续性的ER stress及其对应的MANF长时间高表达对于细胞功能所产生的影响仍不清楚。
2024年10月18日,暨南大学粤港澳中枢神经再生研究院杨甦团队在Molecular neurodegeneration期刊(一区Top,IF 14.9)在线发表题为“Increased expression of mesencephalic astrocyte-derived neurotrophic factor (MANF) contributes to synapse loss in Alzheimer’s disease”的论文。研究团队发现AD病程中伴随的MANF过表达会导致突触蛋白表达水平下降和突触数量减少。其分子机制是MANF影响RNA结合蛋白ELAVL2对突触相关mRNA稳定性的调控。在AD小鼠模型中增加或降低MANF的表达会相应的加剧或缓解AD病理表型。这些结果提示MANF的异常表达是导致AD病理发生发展的重要因素。暨南大学博士研究生张怡然、陈秀生和陈来强为论文的共同第一作者;杨甦研究员为通讯作者。

研究材料
在此项研究中,研究人员使用了脑内过表达MANF的转基因小鼠(由赛业生物构建),5xFAD小鼠和APP/PS1小鼠。
技术方法
研究人员使用了小鼠行为学、脑立体定位注射、CRISPR基因编辑技术、分子生物学、免疫组化、免疫共沉淀等多种技术手段。
技术路线
研究结果
研究团队利用5xFAD小鼠检验MANF蛋白的水平,发现海马体内MANF的表达随年龄增加而升高,且伴有突触蛋白减少。该现象在AD患者的海马体内也得到了验证(图1)。进一步研究发现,MANF的表达与β-Amyloid的累积(β-Amyloid burden)呈正相关,与突触蛋白的表达呈负相关。

图1. 5xFAD小鼠和AD患者的海马体内MANF表达增加
2. MANF转基因小鼠认知功能异常
研究团队利用脑内过表达MANF的转基因小鼠开展行为学实验(该小鼠模型由赛业生物构建)。发现MANF转基因小鼠的学习和记忆能力下降、焦虑水平上升。电生理实验显示MANF转基因小鼠的海马体神经元功能异常(图2)。这些结果提示MANF过表达会影响海马体神经元的功能进而导致小鼠行为异常。

图2. MANF过表达导致小鼠的学习和记忆功能下降
3. MANF转基因小鼠的神经突触丢失
研究团队检测了MANF转基因小鼠的突触蛋白表达,发现该小鼠海马体内突触后蛋白PSD95和突触前囊泡蛋白synaptophysin都显著减少。通过免疫荧光染色和高尔基染色显示神经突触数量显著减少(图3)。说明MANF过表达导致海马体内神经突触减少,这可能是影响小鼠学习和记忆功能的原因。

图3. MANF过表达导致海马体内神经突触丢失
4. MANF调控突触功能的分子机制
研究团队通过蛋白质组学和转录组学分析,找到了MANF的互作蛋白——与学习和记忆功能密切相关的RNA结合蛋白ELAVL2。MANF过表达会影响ELAVL2与下游突触相关mRNA的结合,进而影响相关基因的表达(图4)。这些结果揭示了MANF影响神经突触数量和功能的机制。

图4. MANF通过与ELAVL2结合影响突触相关基因表达
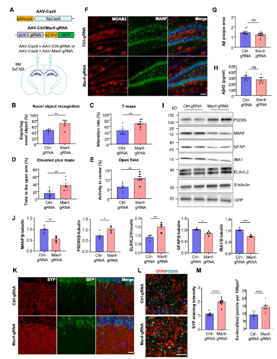
5. 敲低MANF表达缓解AD表型
研究团队利用CRISPR/Cas9基因编辑工具在5xFAD小鼠的海马体内敲低MANF的表达,发现MANF表达降低不影响β-Amyloid的累积,但是显著缓解了小鼠的行为学异常和突触丢失(图5)。从而提示MANF可能是治疗AD的潜在靶点。

图5. 在5xFAD小鼠海马区中敲低MANF的表达减轻了突触丢失和行为学异常
总结
综上所述,本研究首次发现MANF在AD小鼠海马体表达升高会导致神经突触丢失和认知功能下降,并且揭示了该现象背后的潜在分子机制。本研究通过MANF将ER-stress与AD病理联系起来,验证了敲低MANF缓解AD病理表型的可能性,为AD的治疗提供了潜在的新靶点。