19 年
手机商铺
技术资料/正文
424 人阅读发布时间:2025-02-25 13:33
急性心肌梗死(acute myocardial infarction, AMI)是一种全球范围内高发病率和高死亡率的心血管疾病,严重威胁人类生命健康。虽然我国AMI防治工作已取得了初步成效,但仍面临严峻挑战,其发病率和死亡率仍呈上升态势。及时有效地再灌注治疗是挽救急性心肌梗死的有效手段,然而心脏血流恢复往往会进一步加重心肌损伤,这个过程称为心肌缺血再灌注 (ischmia reperfusiom, I/R) 损伤。心肌缺血再灌注损伤机制复杂,临床上仍然缺乏针对性的防治策略,因此,寻找调控I/R损伤的新分子机制和防治策略具有重要意义。
2024年4月2日,哈尔滨医科大学杨宝峰院士、杜伟杰教授团队在氧化还原领域杂志《Redox Biology》(IF:11.4)发表题为“The positive feedback loop of the NAT10/Mybbp1a/p53 axis promotes cardiomyocyte ferroptosis to exacerbate cardiac I/R injury”的研究论文。该研究通过筛选心肌缺血再灌注心脏组织基因表达数据库,发现NAT10可能为调控心肌缺血再灌注损伤的候选基因。通过在体构建心肌细胞特异性NAT10基因敲除小鼠和过表达NAT10小鼠,离体构建原代乳鼠心肌细胞过表达和小干扰RNA干扰NAT10表达,明确NAT10缺失会改善I/R诱导的小鼠心脏功能损伤和心肌细胞铁死亡,并且明确了NAT10调控I/R损伤的分子机制,为缺血性心脏病防治提供新策略。中国工程院院士、哈尔滨医科大学杨宝峰教授和哈尔滨医科大学杜伟杰教授为本文的共同通讯作者,哈尔滨医科大学博士研究生曲哲哲、硕士庞小琛为本文共同第一作者。

研究材料
在本项研究中,作者采用Loxp-cre系统构建心肌细胞特异性NAT10条件敲除小鼠模型(由赛业公司提供)。腺相关病毒构建的基因过表达和敲减小鼠模型
研究方法
在本研究中采取了转录组,修饰组测序检测NAT10下游靶点;CHIP, ac-RIP, co-IP等IP实验验证DNA-蛋白,RNA-蛋白, 蛋白-蛋白相互结合;PCR和western blot检测RNA和蛋白表达水平;酶学试剂盒检测小鼠心脏损伤水平;超声心动图分析小鼠心脏功能;透射电镜检测线粒体形态等。
技术路线
研究结果

图1 P53是调控NAT10表达上调的转录激活因子
首先,作者检测了小鼠I/R损伤心脏组织中NAT10 mRNA和蛋白表达水平,发现NAT10在I/R组织中表达上调。随后,通过Jaspar网站作者预测到P53可能是NAT10的潜在转录因子。通过构建NAT10启动子的双荧光素酶质粒,检测得到P53与NAT10启动子结合;CHIP实验进一步验证P53与NAT10启动子相互结合。在心肌细胞中敲减P53和过表达P53,发现敲减P53下调H/R诱导的NAT10的表达增加;过表达P53上调NAT10的表达水平。在体给予P53腺相关病毒并构建I/R模型,结果表明P53缺失下调I/R组织中NAT10的表达。

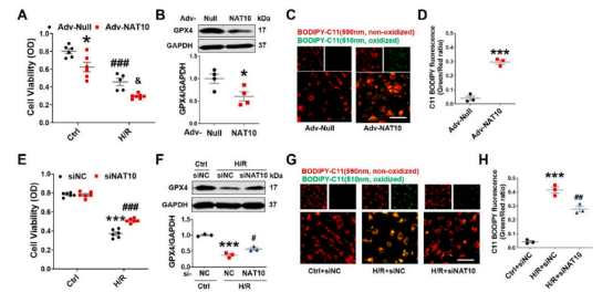
图2 NAT10诱导心肌细胞铁死亡表型
为了进一步探究NAT10在心肌细胞铁死亡中的作用,研究人员构建了心肌细胞缺氧12小时,复氧24小时模型,离体水平检测到过表达NAT10在生理和病理条件下都促进心肌细胞铁死亡;而敲减NAT10则起相反作用。

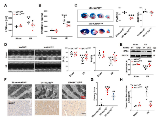
图3 敲除NAT10可以预防I/R诱导的心肌细胞铁死亡
为了进一步探究NAT10是否是心脏I/R损伤诱导的铁死亡的关键,作者构建了心肌细胞特异性敲除小鼠模型(NAT10CKO,由赛业生物提供)。诱导敲除后,小鼠I/R心脏的心脏功能如射血分数,短轴缩短分数得到改善,心脏梗死面积降低,铁死亡相关Marker如GPX4的表达上调,线粒体形态恢复,脂质过氧化物产生减少。

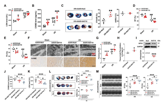
图4 NAT10诱导心肌铁死亡加重心脏I/R损伤
作者进一步构建了AAV9-NAT10心肌细胞特异性过表达腺相关病毒,并对感染腺相关病毒的小鼠构建I/R模型,结果表明,过表达NAT10诱导心肌细胞铁死亡表型。此外,作者对构建I/R模型并过表达NAT10 的小鼠心脏使用细胞死亡相关抑制剂,结果表明,与凋亡相比,铁死亡在I/R和NAT10 诱导的细胞死亡中占主导。

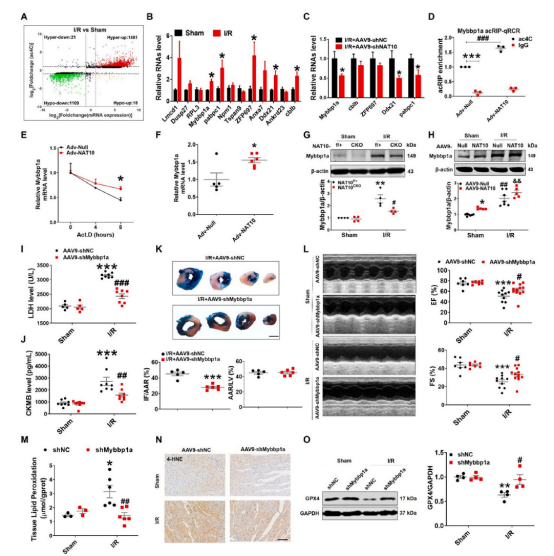
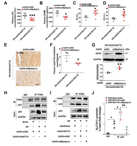
图5 Mybbp1a是介导NAT10调控I/R诱导铁死亡的靶标
作者在对转录组和修饰组学测序数据的联合分析及KEGG和GO富集分析中,探索了NAT10的ac4C修饰靶点,发现Mybbp1a的mRNA被ac4C修饰且促进其稳定性增加。我们进一步构建了Mybbp1a的腺相关病毒,并检测了Mybbp1a的上生物学功能,发现Mybbp1a敲除可以改善I/R诱导的小鼠心肌细胞铁死亡。

图6 Mybbp1a逆转NAT10诱导心肌细胞铁死亡
作者接下来运用NAT10过表达腺相关病毒和Mybbp1a敲减腺相关病毒同时感染了小鼠心脏,并构建心脏I/R损伤模型,结果表明Mybbp1a能够抑制NAT10诱导的心肌铁死亡表型。据据报道,Mybbp1a通过增强p53乙酰化和在细胞应激时通过募集P300介导的转录激活诱导细胞死亡,作者进一步检测了NAT10对P53和P300的结合水平,发现NAT10可以促进P300和P53的相互结合。此外,NAT10敲除也可以降低心脏I/R损伤导致的P53和P300的结合增加。以上结果表明,P53是NAT10调控心脏I/R损伤的最终效应因子,因此,作者进一步验证了p53对铁死亡的调控作用。已有研究表明,乙酰化的p53通过抑制SLC7A11的转录表达,抑制胱氨酸的摄取,并使细胞对铁死亡敏感。因此作者实施了CHIP实验验证了在H/R诱导的心肌细胞中,过表达NAT10促进P53与SLC7A11启动子的结合,而siMybbp1a则使二者结合下降。

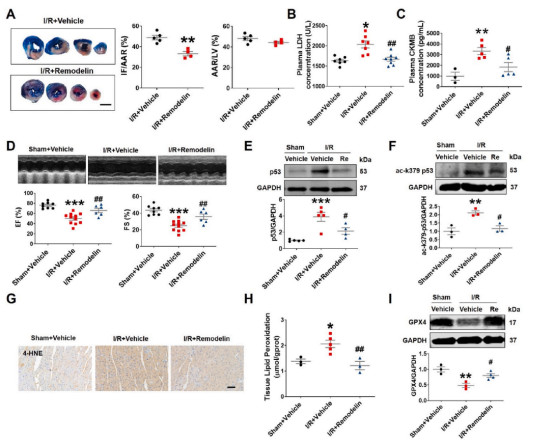
图7 Remodelin可以减轻I/R心脏损伤
上述结果表明NAT10是治疗I/R的潜在靶点。为了进一步验证这一假设,作者用一种NAT10的小分子抑制剂remodelin预处理小鼠,研究其是否能改善心脏I/R损伤。口服Remodelin显著降低I/ r诱导的小鼠心脏梗死面积的增加及心脏功能的损伤。对I/R诱导的心肌细胞铁死亡也具有改善作用。
综合上述结果表明,通过药理和基因干预NAT10可以挽救I/R损伤导致的心肌细胞铁死亡,建立了一种可能得治疗策略。
研究结论
综上所述,本研究揭示了NAT10是心脏I/R后心肌细胞铁死亡的重要调节因子。证明NAT10通过介导ac4C修饰增加Mybbp1a的稳定性,通过诱导P300介导的P53乙酰化和激活导致SLC7A11的转录抑制。同时,p53通过转录上调NAT10的表达,从而与NAT10/Mybbp1a/SLC7A11形成正反馈回路,加重心脏I/R损伤。这些发现提示,靶向p53/NAT10/Mybbp1a轴是治疗心脏I/R损伤的新方向。