19 年
手机商铺
技术资料/正文
442 人阅读发布时间:2025-02-25 11:49
细胞分裂周期蛋白6(CDC6)在DNA复制过程中发挥重要作用。作为前复制复合物(pre-RC)中的核心成员,如果CDC6发生突变或缺失,pre-RC将无法组装,DNA复制也会受到抑制。由于CDC6在细胞周期进程中扮演着关键角色,其畸变会导致各种生理和病理变化。在肺癌、结肠癌和乳腺癌等多种癌症中都观察到CDC6的异常上调,并与预后不良有关。
因此,CDC6在细胞周期中的表达须受到严格调控。不过,在整个细胞周期中,CDC6蛋白水平与其mRNA水平的变化趋势并不一致,这表明翻译后调控可能参与了CDC6蛋白水平的控制。CDC6可被多种E3泛素连接酶复合体泛素化,但它是否受到去泛素化酶(DUB)的直接调控,目前还不清楚。
山东大学齐鲁医院邹永新教授、史本康教授以及山东大学微生物技术国家重点实验室武大雷教授和中国医学科学院肿瘤医院邢念增教授领导的团队发现,去泛素化酶OTUD6A介导了CDC6的去泛素化,OTUD6A通过上调CDC6来促进细胞增殖和肿瘤发生。这项研究成果于近日发表在《Molecular Cancer》杂志上,为膀胱癌等癌症的诊断和治疗提供了新思路。

图片来源:《Molecular Cancer》(https://doi.org/10.1186/s12943-024-01996-y)
研究材料与方法
在这项研究中,研究人员通过蛋白质组范围的DUB筛选来鉴定CDC6的潜在调节因子。为确定OTUD6A的功能,他们开展了功能获得和功能缺失实验,体外实验在多个癌细胞系上开展,体内实验则使用了条件性Otud6a基因敲除(CKO)小鼠(由赛业生物提供)。他们还利用N-丁基-N-(4-羟丁基)-亚硝胺(BBN)诱导了膀胱癌小鼠模型,以分析OTUD6A-CDC6轴在体内的作用。
技术路线
01 通过蛋白质组范围的DUB筛选,发现OTUD6A对CDC6蛋白有明显的上调作用
02 通过多种分析确定OTUD6A能够直接与CDC6相互作用并逆转其泛素化
03 体外和体内分析表明,OTUD6A通过上调CDC6促进细胞增殖和肿瘤发生
04 高水平的OTUD6A和CDC6与膀胱癌患者的预后不良有关
研究结果
1. OTUD6A正向调节CDC6的蛋白水平
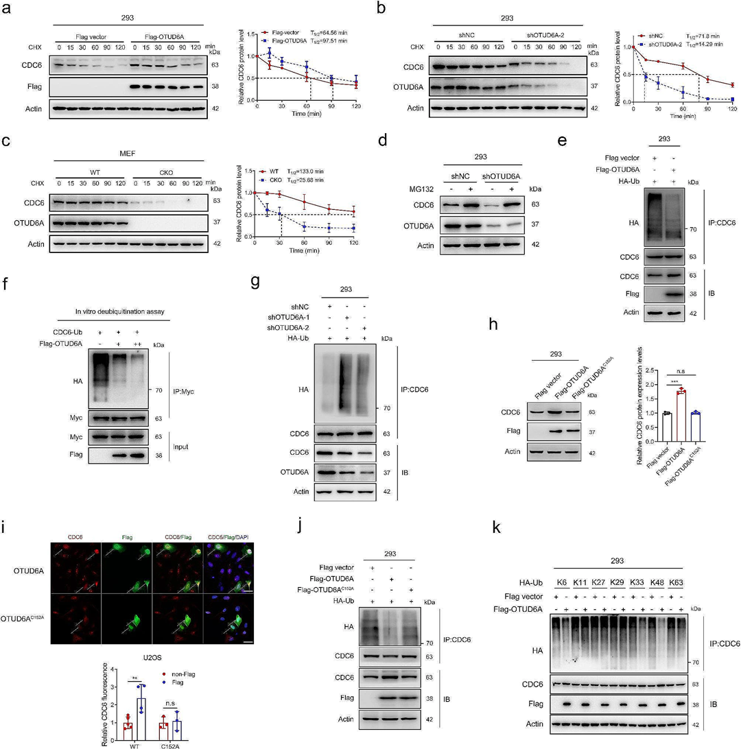
为了系统地鉴定CDC6的潜在调节因子,研究人员开展了蛋白质组范围的DUB筛选。他们发现,去泛素化酶OTUD6A对CDC6蛋白水平具有最强的上调作用。在HEK293等细胞中稳定过表达OTUD6A会增加CDC6的蛋白水平,但不会增加其mRNA水平。相反,使用shRNA对OTUD6A进行敲降则会显著降低CDC6蛋白水平,但对其mRNA水平没有影响。
为了证实体内OTUD6A对CDC6的调节作用,他们将Otud6aflox/flox小鼠(由赛业生物提供)与Dppa3-Cre小鼠杂交,产生了条件性Otud6a基因敲除(CKO)小鼠。与野生型小鼠相比,CKO小鼠的生长曲线在出生后18天开始出现显著差异,小鼠胚胎成纤维细胞(MEF)增殖要慢得多,且CKO小鼠的大部分组织表现出较低的CDC6蛋白表达。这些结果表明,OTUD6A在体外和体内都能正向调节CDC6的蛋白水平。
那么,OTUD6A与CDC6是否存在直接的相互作用?免疫荧光染色结果显示,OTUD6A与CDC6共定位在细胞核和细胞质中。免疫共沉淀分析证实,CDC6和OTUD6A在全细胞裂解液中相互共沉淀,且OTUD6A的N端区域介导了其与CDC6的相互作用。双分子荧光互补(BiFC)等分析也证实了两者之间存在直接的相互作用。更重要的是,它们之间的相互作用在S期晚期被检测到,且主要发生在G2/M期,与CDC6蛋白水平的变化趋势相同。
2. OTUD6A去除CDC6上的多泛素链并维持CDC6的稳定性
考虑到OTUD6A在转录后水平调节CDC6的表达,研究人员首先研究了OTUD6A对CDC6蛋白稳定性的影响。在OTUD6A过表达的细胞中,CDC6蛋白的半衰期延长,而敲降或敲除OTUD6A则导致其半衰期缩短(图1),这表明OTUD6A抑制了CDC6的降解。后续的研究发现,蛋白酶体抑制剂MG132的处理能够有效恢复OTUD6A敲降所导致的CDC6蛋白水平下降,表明OTUD6A可能通过泛素-蛋白酶体系统来调节CDC6蛋白的稳定性。
去泛素化酶通过去除泛素链来维持底物的稳定性。体外去泛素化分析证实,OTUD6A可去除CDC6上的多泛素链;相反,敲降OTUD6A会增加CDC6的多泛素化(图1)。研究人员还发现,OTUD6A的去泛素化酶死亡突变体(C152A突变体)失去了上调CDC6蛋白的能力,也未能减少内源性和外源性CDC6的多泛素化。后续分析还显示,OTUD6A去除了CDC6上K6、K33和K48连接的多泛素链。这些数据表明,OTUD6A可维持CDC6的稳定性,并逆转APC/C-CDH1和SCF-Cyclin F引起的CDC6降解。

图1 OTUD6A去除CDC6上的多泛素链并维持CDC6的稳定性[1]
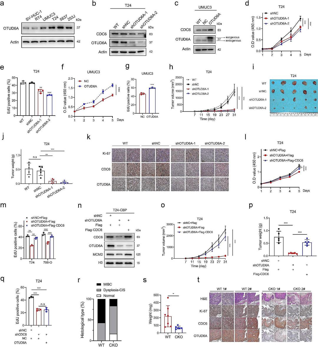
3. OTUD6A-CDC6轴促进了癌细胞的致瘤性
研究人员推测,OTUD6A可能像CDC6一样,在细胞周期调控中发挥作用。于是他们分析了OTUD6A在细胞周期进程中的表达。结果显示,U2OS细胞中的OTUD6A蛋白水平随着细胞周期波动,在G2/M期达到峰值,然后在G1和S期下降。而且,内源性OTUD6A蛋白水平与CDC6的水平相当一致。此外,抑制OTUD6A或敲降CDC6都会导致G2/M期延迟,而过表达CDC6可减弱敲降OTUD6A诱导的G2/M期延迟,这表明OTUD6A以依赖CDC6的方式调节细胞周期进程。
根据这些结果,研究人员进一步推测,OTUD6A可能是一种致癌基因。他们发现,OTUD6A在膀胱癌细胞系中的表达远高于尿路上皮细胞。CCK8、克隆形成和EdU掺入等实验表明,OTUD6A的敲降可抑制癌细胞的增殖,而过表达可促进癌细胞增殖(图2)。肿瘤异种移植小鼠模型上的结果也表明,敲降癌细胞中的OTUD6A能够显著抑制肿瘤生长。同时,体外和体内的CDC6异位表达能够有效逆转OTUD6A敲降介导的癌细胞增殖和肿瘤生长抑制。这些结果表明,OTUD6A通过上调CDC6而促进人类癌细胞的致瘤性。
此外,研究人员还采用了BBN诱导的膀胱癌小鼠模型,这是探索膀胱肿瘤发生机制的常用方法。IHC染色显示,OTUD6A、CDC6和Ki-67蛋白水平随着BBN处理时间的延长而升高,表明OTUD6A和CDC6可能在膀胱肿瘤发生中起作用。值得注意的是,OTUD6A的敲除会导致BBN处理后膀胱肿瘤发生减少、恶性程度降低及CDC6蛋白水平降低(图2),表明OTUD6A的敲除能够抑制化学致癌物诱导的膀胱肿瘤发生和CDC6蛋白表达。

图2 OTUD6A-CDC6轴促进肿瘤生长[1]
DNA损伤应答(DDR)的增强是细胞化疗耐药的重要机制之一。CDC6被认为是促进DDR激活的一个重要因素。考虑到OTUD6A能够稳定CDC6蛋白,研究人员接下来分析了OTUD6A是否也在DDR和化疗应答中发挥作用。通过体外和体内分析,他们发现OTUD6A的抑制会提高肿瘤细胞的化疗敏感性,且OTUD6A的敲降或敲除也会增加肿瘤细胞的DNA损伤。进一步分析表明,OTUD6A促进CDC6-ATR-Chk1信号通路的活性,并赋予肿瘤细胞化疗耐药性。
4. 高水平的OTUD6A和CDC6与癌症预后不良有关
最后,研究人员分析了OTUD6A介导的CDC6上调是否具有潜在的临床意义。他们检测了20例人类膀胱癌组织和癌旁正常组织中OTUD6A和CDC6的表达水平。膀胱癌组织中OTUD6A和CDC6的蛋白和mRNA水平均高于匹配的正常膀胱组织,且CDC6蛋白水平与OTUD6A蛋白水平呈正相关。
他们还观察到,若膀胱癌患者的OTUD6A或CDC6水平相对较高,则总生存期(OS)较差。值得注意的是,OTUD6A和CDC6的联合高水平与膀胱癌患者预后较差有更强的相关性,OTUD6A水平高而CDC6水平低的患者比OTUD6A水平低而CDC6水平高的患者有更好的预后。这些数据表明,OTUD6A-CDC6轴在膀胱癌中被优先激活,其水平与患者生存期较差相关。因此,他们认为,OTUD6A和CDC6可作为膀胱癌患者的一组预后标志物。
研究结论

图3 OTUD6A-CDC6轴调节细胞增殖和DNA损伤应答机制的示意图[1]
总的来说,这项研究发现OTUD6A是CDC6的新型正向调节因子,在细胞周期、细胞增殖、机体生长、肿瘤发生、DNA损伤应答以及化疗敏感性中发挥重要作用(图3),有助于人们全面了解OTUD6A的生理和病理功能。这些数据还表明,OTUD6A-CDC6轴有望作为癌症治疗的临床靶点。
参考文献:[1]Cui, J., Liu, X., Shang, Q. et al. Deubiquitination of CDC6 by OTUD6A promotes tumour progression and chemoresistance. Mol Cancer 23, 86 (2024). https://doi.org/10.1186/s12943-024-01996-y
赛业小鼠模型构建
赛业生物构建了Otud6a基因敲除小鼠与条件性基因敲除小鼠,更有活体小鼠已加入『智鼠商城』,快至2周交付!确保您在短时间内获得更具性价比的实验用鼠,为您的研究加点速~
Otud6a KO小鼠

小鼠福利,限定发放中~
品系名称:C57BL/6NCya-Otud6aem1/Cya
产品编号: S-KO-10028
应用方向:神经,代谢,行为学等
Otud6a flox小鼠

小鼠福利,限定发放中~
品系名称:C57BL/6NCya-Otud6aem1flox/Cya
产品编号: S-CKO-11206
应用方向:神经,代谢,行为学等