18 年
手机商铺
公司新闻/正文
1251 人阅读发布时间:2021-08-25 14:11

什么是Cre-Lox系统
Cre-Lox基因重组系统是一种被广泛应用于特异性基因敲除、基因易位、基因翻转以及基因插入等操作的基因重组手段。
Cre重组酶(cyclization recombination enzyme)最早于1981年在P1噬菌体中发现,该酶由343个氨基酸组成,除了拥有催化活性外,同时还可以识别特定序列:Loxp位点,该位点同样在P1噬菌体中被发现,序列长度为34bp[1]。当目的基因序列两端插入相同方向的Loxp位点,同时有Cre重组酶存在时,Cre重组酶可将两个Loxp位点之间的DNA序列剪除并重新将两端环化连接,达到特异性基因敲除的目的,如图1b所示[2]。而当目的基因序列两端插入方向相反的Loxp序列时,Cre可导致Loxp之间的序列发生反转,如图1c所示[2]。

图1. Cre-Lox基因重组系统工作原理[2]
利用Cre-Lox系统如何制备条件性敲除小鼠
Cre-Lox系统的优势在于可以利用组织特异性启动子特异性控制Cre在特定组织的表达,以实现在特定组织细胞中对目的基因的敲除或改造,更好的规避全身敲除小鼠的胚胎致死现象。
1. Cre鼠的类型及应用
为了更好的控制Cre重组酶的表达时间,通过使用具有雌激素受体的突变配体结合结构域的Cre融合蛋白(Cre-ERT),可以实现对Cre活性的时间控制,该蛋白可以通过他莫昔芬诱导而被激活[1]。在无他莫昔芬诱导时,Cre-ERT融合蛋白与热激蛋白Hsp90结合,定位于细胞质中;当他莫昔芬给药诱导时,Hsp90脱离Cre-ERT融合蛋白,使Cre-ERT融合蛋白暴露核定位信号进入细胞核,发挥基因重组的作用[3]。这一融合蛋白的介入相当于为Cre-Lox系统加装了一个由他莫昔芬控制的外源开关,使得体内基因编辑更具时空灵活性。为了提升该系统的灵敏性、特异性,ER配体结合结构域被进一步突变为Cre-ERT2,该系统对他莫昔芬代谢活性物质4-羟基他莫昔芬(TAM主要通过肝脏的细胞色素P450酶代谢为活性产物4-OH-TAM)的敏感性提升了10倍[4]。同样的,Cre-ERT2并非完美无暇,Poorva Sandlesh等人研究发现CreERT2-Lox系统在敲除SSRP1的应用中,存在效率过低问题[5]。
Cre鼠常用于与Flox小鼠杂交进行条件性的目的基因敲除,但也有研究将Cre鼠用于切割位于报告基因前的终止序列,以达到荧光标记特定细胞的目的,进一步研究细胞命运。
2. Flox鼠与Cre鼠的配繁
在实际应用中,通过不同的Flox鼠与Cre鼠的配繁可以实现多种研究目的,通过组织/细胞特异性Cre鼠敲除特定组织/细胞群体的特定基因是最为常见的一种。
F0代与野生鼠互配获得F1代杂合子,F1代杂合子(flox/+)互配得到F2代纯合子(flox/flox),F2代纯合子(flox/flox)与全身/组织特异性工具鼠交配获得F3代(flox/+, Cre),F3代(flox/+, Cre)互配得到F4代(flox/flox, Cre),即cKO/cKI纯合子。

图2. 条件性敲除(敲入)鼠建系流程
CAUTION!
(1)如果是通过打靶构建的全身/组织特异性工具鼠,要注意选择与目的基因不在同一条染色体上,以免繁殖不到cKO/cKI纯合子。
(2)有生殖细胞泄露风险的Cre工具鼠,繁殖时按照建议性别选择不同基因型鼠。
(3)诱导型的Cre工具鼠,需要加药后才能实现特异组织删除。
(4)F1代若有剩余的flox杂合鼠(flox/+),或想要加快获得目标鼠,第2步可以用flox/+直接配Cre工具鼠,可缩短一代周期。
(5)即使是组织特异性工具鼠,也可能在其他组织有泄露表达的风险。
条件性敲除小鼠的应用
在科研中,条件性敲除小鼠的应用对探究基因或蛋白在体内作用及分子机制有着重要意义。下文以赛业生物客户发表在《Nature Communications》杂志上的一篇题为Hematopoietic PBX-interacting protein mediates cartilage degeneration during the pathogenesis of osteoarthritis的文章为例,对条件性基因敲除小鼠的应用加以说明。
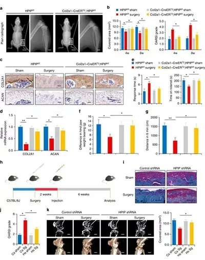
之前的研究认为HPIP蛋白主要在肿瘤发生发展中起调节作用,该文为了研究HPIP在骨关节炎中的作用,分析了118对骨关节炎软骨组织及相应非病变样本中HPIP的表达水平。结果显示,骨关节炎软骨中HPIP的表达明显高于非病变组织。而且,HPIP的表达随着骨关节炎的发展而逐渐增加,而细胞外基质(ECM)组分COL2A1和ACAN的表达逐渐减少,表明它可能参与关节软骨退化中的ECM降解。
研究者通过将Col2a1-CreERT2基因型小鼠与HPIP flox/flox小鼠杂交两代后获得Col2a1-CreERT2; HPIP flox/flox小鼠,即诱导后可以在在ECM中敲除HPIP基因的基因工程小鼠模型,染色结果表明,与对照组小鼠相比,敲除组小鼠表现出明显的骨骼异常,敲除组小鼠肱骨、股骨、胫骨和椎骨等骨骼的长度比对照小鼠短10-21%。随后研究人员分别将两组小鼠膝关节中的前十字韧带切除,并检查手术后的软骨厚度和覆盖面积。结果显示在手术后4周和8周时,对照组小鼠的软骨厚度和覆盖面积都低于条件性敲除组小鼠。一系列结果均指出,HPIP基因的条件性敲除可以防止骨关节炎的发展。该文章对于基因工程小鼠的应用有效的弥补了临床样本的病程中相关数据,与临床样本联合揭示了HPIP在骨关节炎中的作用。

图3. HPIP的敲除可以防止骨关节炎的发展[6]

与全身性敲除小鼠相比,条件敲除小鼠可以避免基因胚胎致死的问题,还可以实现基因在特异组织或者特定时间的表达,是精准研究靶基因功能的重要工具。赛业生物红鼠资源库可以为您提供肿瘤、免疫、代谢、内分泌、心血管、神经及传染病等热门研究领域的条件性敲除小鼠,部分活体条件性敲除小鼠正在参与秒杀,48小时内即可发货,快看看有没有你感兴趣的小鼠吧~此外,赛业生物开发了一系列Cre工具大小鼠,如有需要,欢迎联系我们咨询哦!

参考文献:
[1] Nagy, A., Cre recombinase: the universal reagent for genome tailoring. Genesis, 2000. 26(2): p. 99-109.
[2] Friedel R.H., et al., Generating Conditional Knockout Mice. Transgenic Mouse Methods and Protocols. Methods in Molecular Biology, 2011. 693.
[3] Zhang, J., et al., Conditional gene manipulation: Cre-ating a new biological era. J Zhejiang Univ Sci B, 2012. 13(7): p. 511-24.
[4] Indra, A.K., et al., Temporally-controlled site-specific mutagenesis in the basal layer of the epidermis: comparison of the recombinase activity of the tamoxifen-inducible Cre-ER(T) and Cre-ER(T2) recombinases. Nucleic Acids Res, 1999. 27(22): p. 4324-7.
[5] Sandlesh, P., et al., Uncovering the fine print of the CreERT2-LoxP system while generating a conditional knockout mouse model of Ssrp1 gene. PLoS One, 2018. 13(6): p. e0199785.
[6] Ji Q., et al., Hematopoietic PBX-interacting protein mediates cartilage degeneration during the pathogenesis of osteoarthritis. Nat Commun. 2019 18;10(1): p. 313.
本文来自赛业生物