19 年
手机商铺
技术资料/正文
801 人阅读发布时间:2025-06-13 14:00
食管癌有两种主要亚型,即食管鳞状细胞癌(Esophageal squamous cell carcinoma, ESCC)和食管腺癌(Esophageal adenocarcinoma, EAC),其中ESCC占总病例的约90%。由于食管癌的早期临床症状并不明显,多数患者往往在就诊时即已发展为晚期。而晚期食管癌往往伴随着转移,这导致食管癌患者死亡率居高不下,在大多数国家食管癌的5年生存率仅为10%~30%。目前,食管癌的一线治疗方案主要包括手术切除、放疗以及化疗。然而由于这些传统治疗手段的局限性和严重的副作用,临床结果并不令人满意。此外,由于缺乏有效的治疗靶标,食管癌的靶向治疗尚未取得突破性进展。因此,亟待更深入地了解食管癌发生发展的分子机制并发现更有效的食管癌治疗新靶点。
本研究主要聚焦于新的线粒体氧化还原酶RTN4IP1(Reticulon 4 interacting protein 1)在ESCC发生发展中的作用及其相关的上下游分子机制。研究人员发现RTN4IP1在ESCC中显著上调并与较差的临床预后相关。RTN4IP1高表达能够促进ESCC细胞增殖,RTN4IP1敲减则显著抑制细胞生长并引起细胞凋亡。BRD4下游的c-Myc-IRP2调控轴能够通过增加RTN4IP1的mRNA稳定性促进其表达。通过蛋白组学和代谢组学的方法,研究人员发现RTN4IP1敲减能够显著降低SLC1A5/SLC3A2/SLC7A5等多个氨基酸转运蛋白的表达并引起氨基酸饥饿。进一步地,研究人员通过CDX、PDX以及RTN4IP1敲除鼠中致癌剂诱导的自发性ESCC肿瘤模型证实了RTN4IP1敲除/敲减能够显著抑制ESCC的发生发展,并在体内肿瘤中证实了RTN4IP1对氨基酸摄入的调控作用。该研究为深入了解ESCC的发生发展机制提供了新的见解,为开发有效的ESCC新治疗靶点提供了极具价值的理论支撑。
本研究使用赛业生物的NOD-SCID小鼠构建了ESCC人源性组织异种移植瘤(PDX)小鼠模型,结合病毒液注射实现RTN4IP1的瘤内敲减,为证明RTN4IP1能够调控ESCC肿瘤生长提供了体内实验依据。本研究还利用该PDX模型的肿瘤进行了IHC分析、Western blot代谢物分析,从体内模型中证实了RTN4IP1对下游氨基酸转运蛋白的表达调控作用。
研究方法:
该研究中采用了多项技术,包括Western blooting,免疫组化,细胞流式分析,mRNA稳定性,定量PCR等基础实验,在探究RTN4IP1下游分子通路时,还运用了蛋白组学和代谢组学等组学研究方法。对测序结果筛选的下游信号通路和代谢通路,利用液相色谱质谱联用(液相色谱)检测技术和Western blot进行了进一步的验证。
技术路线

研究结果
1. RTN4IP1在ESCC中高表达并调控ESCC细胞增殖
通过对食管癌蛋白组学、转录组学等数据进行分析,研究人员发现RTN4IP1在ESCC中高表达并与较差的病人预后相关。然后,通过对ESCC组织芯片以及病人样本进行检测,确认了RTN4IP1在ESCC中的高表达趋势(图1左)。通过敲减或者过表达RTN4IP1,研究人员发现RTN4IP1正向调控ESCC细胞增殖,RTN4IP1敲减抑制细胞生长的同时引发细胞凋亡(图1右)。

图1 RTN4IP1在ESCC中高表达并与较差病人预后相关(左图A-J);RTN4IP1敲减抑制细胞增殖并引起凋亡(右图A-L)
2. c-Myc-IRP2-IRE轴通过调控RTN4IP1的mRNA稳定性导致了RTN4IP1的高表达
接下来,研究人员探究了RTN4IP1在ESCC中高表达的分子机制。研究人员发现BRD4下游的c-Myc和IRP2能够调控RTN4IP1的表达(图2)。进一步研究发现,铁调控蛋白IRP1/2通过靶向结合RTN4IP1 mRNA的IRE序列增强其mRNA稳定性,而c-Myc能够通过IRP2参与对RTN4IP1 mRNA稳定性的调控(图2)。

图2. c-Myc-IRP2-IRE轴通过调控RTN4IP1的mRNA稳定性促进其表达
3. RTN4IP1通过调控氨基酸转运蛋白的表达调控氨基酸摄入
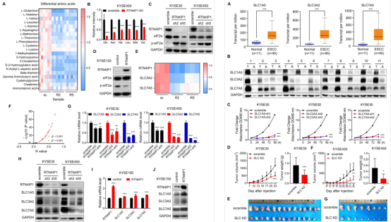
为了探究RTN4IP1下游的生物学效应,研究人员对RTN4IP1敲减的细胞及其对照细胞进行了蛋白组学和代谢组学测序分析。组学分析结果显示RNT4IP1敲减导致了多种氨基酸水平的显著下调,同时抑制了氨基酸转运蛋白的表达(图3左)。进一步研究显示,氨基酸转运蛋白在ESCC中显著高表达并调控细胞增殖和肿瘤生长(图3右)。

图3. RTN4IP1敲减下调氨基酸转运蛋白的表达并引起氨基酸饥饿(左图A-J);氨基酸转运蛋白在ESCC中高表达并促进细胞增殖(右图A-G)
4. RTN4IP1通过调控氨基酸摄入参与ESCC的发生发展
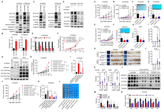
随后,研究人员通过回补实验证明了氨基酸转运蛋白介导的氨基酸摄入是RTN4IP1下游重要的生物学事件(图4左)。多种ESCC动物模型研究结果亦表明,RTN4IP1敲减或者敲除能够下调氨基酸转运蛋白的表达并抑制肿瘤发生发展(图4右)。

图4. RTN4IP1通过氨基酸转运蛋白介导的氨基酸摄入调控ESCC发生发展
研究结论
综上所述,本研究发现RTN4IP1在ESCC中的表达水平显著上调并与较差的病人预后相关。RTN4IP1敲减能够明显抑制ESCC细胞系的增殖能力和克隆形成能力,并引发细胞凋亡。c-myc能够通过IRP2-IRE系统正向调控RTN4IP1的表达。RTN4IP1 mRNA的3’UTR具有两个功能性的IRE,IRP2通过结合IRE能够增强RTN4IP1的mRNA稳定性从而上调其表达。蛋白组学和代谢组学结果显示RTN4IP1敲减能够通过下调氨基酸转运蛋白SLC1A5、SLC3A2和SLC7A5的表达从而抑制氨基酸摄入,最终导致细胞发生氨基酸饥饿。体内研究表明RTN4IP1敲减或食管特异性敲除能够有效抑制ESCC的发生发展。因此,本研究表明肿瘤细胞通过c-Myc-IRP2-IRE轴上调RTN4IP1来促进氨基酸转运蛋白介导的氨基酸摄入,进而推动ESCC的发生发展。