19 年
手机商铺
技术资料/正文
869 人阅读发布时间:2025-06-13 13:42
线粒体是哺乳动物细胞内最重要的半自主细胞器,是细胞糖脂能量代谢的关键场所。线粒体基因组(mtDNA)为环状双链DNA,编码13个蛋白、2个核糖体RNA(rRNA)和22个转运RNA(tRNA)。其中,线粒体16S rRNA是线粒体核糖体大亚基的核心组成部分,直接决定mtDNA编码蛋白的翻译效率,进而影响线粒体功能及细胞代谢。尽管已有研究表明线粒体RNA的加工过程不同于细胞核RNA,但16S rRNA的加工调控机制仍不清楚。此外,线粒体基因表达如何影响糖脂代谢活跃的脂肪组织维持机体能量稳态,仍有待深入探讨。
上海交通大学医学院附属瑞金医院黄国瑞/宁光团队长期致力于WBSCR16调控线粒体功能的研究。团队前期研究首次报道WBSCR16(又称RCC1L)定位于线粒体,并作为GEF蛋白调控OPA1介导的线粒体融合,从而影响细胞凋亡(Cell Reports, 2017)。然而,WBSCR16在线粒体能量代谢中的具体功能及分子机制尚未明确。
近日,上海交通大学医学院附属瑞金医院黄国瑞研究员/宁光院士团队在Nucleic Acids Research在线发表题为“WBSCR16 is essential for mitochondrial 16S rRNA processing in mammals”的研究论文。该研究揭示了WBSCR16调控哺乳动物线粒体核糖体16S rRNA加工的关键作用,并阐明了其维持脂肪组织能量代谢稳态的机制。这一发现深化了对线粒体基因表达与能量代谢调控的理解,为代谢相关疾病的研究提供了新思路。上海交通大学医学院附属瑞金医院博士后张圣洁(现为上海交通大学医学院附属第一人民医院助理研究员)、上海交通大学医学院附属瑞金医院博士研究生董姿为论文共同第一作者,上海交通大学医学院附属瑞金医院黄国瑞研究员和宁光院士为本文共同通讯作者。

研究材料
在这项研究中,研究人员构建了脂肪特异性Wbscr16敲除小鼠模型,脂肪特异性Wbscr16和Wbscr16-Del突变体过表达小鼠模型(均由赛业生物提供)。体外研究则采用了小鼠成纤维细胞(MEFs)以及原代脂肪细胞。
技术方法
本文所用技术方法包括:线粒体核糖体组分分离、RNA测序、RNA 免疫共沉淀(RIP)、RNA pull-down 实验、Co-IP实验、pull-down实验、表面等离子共振(SPR)分析和18F-FDG PET/CT 扫描等
技术路线

研究结果
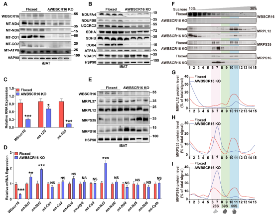
1 WBSCR16缺失导致线粒体功能受损
研究团队通过构建脂肪组织特异性Wbscr16基因敲除(AWBSCR16 KO,由赛业生物提供)小鼠,并结合细胞实验,发现WBSCR16缺失会引发线粒体超微结构及功能的异常。具体表现为线粒体嵴稀疏且排列紊乱,16S rRNA水平显著降低,线粒体核糖体组装受损,多个线粒体编码的呼吸链蛋白表达下调,最终导致线粒体氧化磷酸化能力下降。

图1 WBSCR16缺失导致线粒体核糖体组装受损
2 WBSCR16促进线粒体16S rRNA加工
进一步研究表明,WBSCR16缺失导致未加工的16S rRNA前体积累,提示其可能参与16S rRNA的加工过程。高通量测序分析显示,未切割的16S rRNA前体在ND1上游tRNA的5'端富集。RNA免疫共沉淀(RIP)和RNA pull-down实验证实,WBSCR16直接结合16S rRNA,提示其可能在16S rRNA的加工过程中发挥作用。

图2 WBSCR16缺失阻碍16S rRNA加工过程
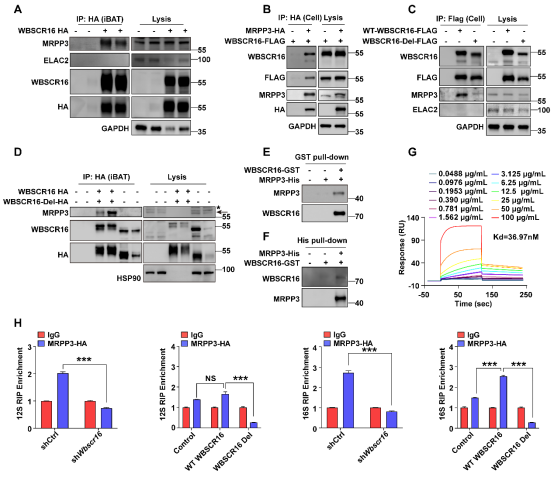
为了探讨WBSCR16是否通过调控线粒体内核酸酶参与16S rRNA的加工,研究团队进一步分析了其与线粒体RNase P复合物的关键催化亚基MRPP3的相互作用。体外实验及表面等离子体共振(SPR)分析(Kd=36.97 nM)验证了WBSCR16可直接结合MRPP3。RIP实验进一步表明,WBSCR16过表达增强了MRPP3与16S rRNA的结合能力,而WBSCR16敲低或突变体表达则显著削弱了这一作用。这些结果提示,WBSCR16可能作为分子伴侣,募集MRPP3至16S rRNA新生转录本,促进其特异性加工成熟。

图3 WBSCR16募集MRPP3以促进16S rRNA加工
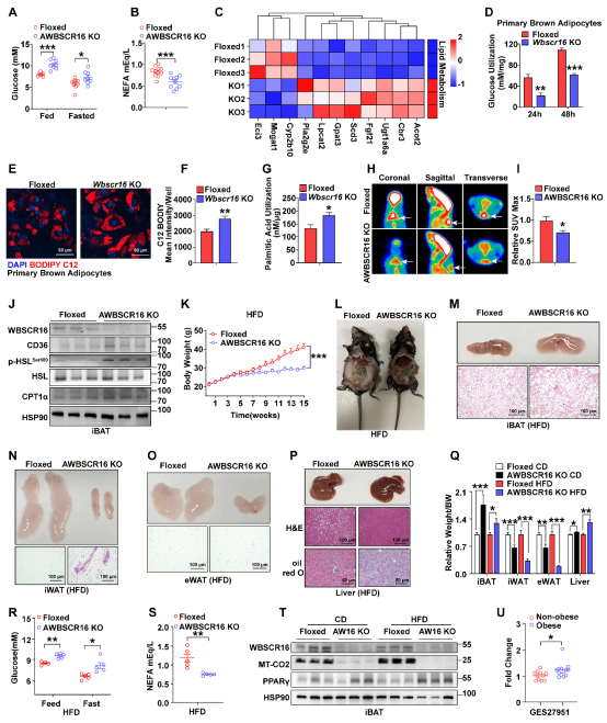
3 WBSCR16缺失影响脂肪组织的代谢底物选择
那么,WBSCR16缺失对脂肪组织及整体能量代谢有何影响?研究发现,WBSCR16缺失小鼠表现出空腹血糖升高及游离脂肪酸(NEFA)水平降低,提示其代谢底物利用模式发生变化。体外实验表明,WBSCR16敲除细胞的葡萄糖摄取能力下降,而脂肪酸氧化水平上调。此外,18F-FDG PET/CT成像结果显示,WBSCR16敲除小鼠的褐色脂肪组织(iBAT)葡萄糖摄取减少。
RNA测序和代谢组学分析进一步揭示,WBSCR16缺失显著上调iBAT中脂肪酸氧化相关基因(Acot2、Scd3等)的表达,而糖酵解及TCA循环相关基因下调。这些结果表明,WBSCR16缺失促使线粒体能量代谢从葡萄糖利用转向脂肪酸氧化。值得注意的是,在高脂饮食条件下,WBSCR16缺失小鼠对肥胖具有一定的抵抗性,这一表型与其增强的脂肪酸代谢相一致。这些数据共同表明,WBSCR16通过调节线粒体16S rRNA加工,影响线粒体的底物利用偏好及整体能量代谢。

图4 WBSCR16缺失促进脂肪酸代谢并并抵御肥胖发展
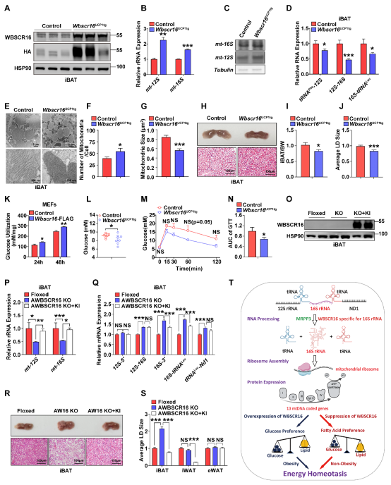
4 WBSCR16过表达促进16S rRNA加工并提高葡萄糖利用
为了进一步阐明WBSCR16对16S rRNA加工及能量代谢稳态的影响,研究团队构建了棕色脂肪组织特异性WBSCR16过表达小鼠(Wbscr16UCP1tg,其中Wbscr16过表达小鼠(带HA标签)由赛业生物提供)。实验结果表明,WBSCR16过表达促进了16S rRNA的成熟,使未加工前体显著减少。此外,Wbscr16UCP1tg小鼠的iBAT线粒体形态发生改变,表现为线粒体嵴结构致密、线粒体体积减小且数量略有增加。Wbscr16UCP1tg小鼠的空腹血糖水平降低,体外实验也显示WBSCR16过表达的MEFs细胞葡萄糖摄取和糖酵解水平提高。此外,在高脂饮食条件下,Wbscr16UCP1tg小鼠的体重增长及脂肪积累显著增加。这些变化与WBSCR16敲除小鼠的表型相反,进一步验证了WBSCR16通过调控16S rRNA加工,维持脂肪组织的糖脂代谢稳态。

图5 WBSCR16过表达促进16S rRNA加工
总结
综上所述,WBSCR16 作为 16S rRNA 结合蛋白,能够募集 MRPP3 并促进 16S rRNA 加工,从而维持线粒体核糖体组装和线粒体基因表达的稳定性。WBSCR16在维持脂肪组织糖脂能量代谢稳态方面发挥关键作用。WBSCR16 缺乏导致葡萄糖代谢受损,脂肪酸代谢增强,并能抵抗饮食诱导的肥胖。相反,外源性 WBSCR16 过表达可提升葡萄糖摄取和利用,并增加小鼠对肥胖的易感性。这些发现不仅为理解线粒体功能和代谢调控提供了新的理论基础,还为开发针对糖脂代谢紊乱相关疾病的治疗策略提供了潜在的靶点。

图6 WBSCR16调控线粒体核糖体16S rRNA加工维持脂肪组织糖脂代谢稳态
原文检索:Shengjie Zhang, Zi Dong, Yang Feng, Wei Guo, Chen Zhang, Yifan Shi, Zhiyun Zhao, Jiqiu Wang, Guang Ning, Guorui Huang, WBSCR16 is essential for mitochondrial 16S rRNA processing in mammals, Nucleic Acids Research, Volume 53, Issue 3, 10 February 2025, gkae1325, https://doi.org/10.1093/nar/gkae1325