19 年
手机商铺
技术资料/正文
1000 人阅读发布时间:2025-06-12 20:56
辅酶Q10(CoQ10)是一种重要的脂溶性化合物,在细胞代谢中发挥着重要作用。它的另一个功能鲜为人知,那就是作为质膜稳定剂改变磷脂膜的机械性质。基因突变、疾病和衰老都会影响细胞中的Q10水平。不过,CoQ10含量是否影响以及如何影响癌症进展,目前这方面的研究还很少。
铁死亡是一种铁依赖性的细胞程序性死亡方式,由脂质活性氧(ROS)的积累介导。最近的研究表明,诱导铁死亡在癌症治疗中大有潜力,尤其是对治疗耐药的肿瘤。然而,癌细胞也可通过其他机制降低对铁死亡的敏感性,比如通过CoQ10系统对脂质过氧化物解毒,并抑制铁死亡。三阴性乳腺癌(TNBC)是一种富含铁离子和脂质的肿瘤,因此诱导铁死亡是一种值得探索的治疗策略。
基于此,意大利帕多瓦大学的研究人员深入探究了CoQ10及其生物合成酶UBIAD1在三阴性乳腺癌中的作用。他们发现,CoQ10和UBIAD1在控制膜流动性方面发挥关键作用,这对于乳腺癌的进展和治疗具有重要意义。这项研究成果于近日发表在《Nature Communications》杂志上。

研究材料与方法
在这项研究中,研究人员使用了多个乳腺癌细胞系(MDA-MB-231、MCF7和MDA-MB-468),构建了Ubiad1全身性基因敲除小鼠和Ubiad1+/-小鼠模型,并将Ubiad1f/f小鼠(由赛业生物提供)与KBP小鼠杂交。他们还分析了METABRIC等队列的乳腺癌患者数据和样本。他们使用原子力显微镜测定了单细胞皮质硬度,并在探索分子机制时使用了RNA测序分析。
技术路线
分析CoQ10是否调节乳腺癌细胞的膜流动性和细胞硬度
↓
评估UBIAD1酶在乳腺癌发生中的作用以及是否与预后相关
↓
在体外和体内模型上探究UBIAD1缺失和过表达对乳腺癌进展有何影响
↓
检验UBIAD1是否通过CoQ10提高乳腺癌细胞对铁死亡的敏感性
研究结果
CoQ10调节膜流动性和细胞硬度
为了研究膜CoQ10水平的增加是否会影响乳腺癌细胞的机械性质,研究人员首先利用原子力显微镜测定了单细胞的皮质硬度。他们发现,与未经处理的细胞相比,添加CoQ10的乳腺癌细胞表现出更高的皮质硬度。信号通路分析显示,CoQ10的处理会影响乳腺癌细胞中的PI3K/AKT致癌信号传导。在深入分析后,他们证实了CoQ10具有双重功能的假设,其脂质抗氧化作用(与氧化还原泛醌环相关)与质膜机械作用(与聚戊烯基尾巴相关)分开。
研究人员还发现,CoQ10能增加不同乳腺癌细胞系的细胞硬度,但不能增加非致瘤细胞MCF10A的硬度,这表明CoQ10的作用可能与乳腺癌细胞的致瘤状态有关或者与不同的质膜组成有关。此外,CoQ10处理不会改变乳腺癌细胞的细胞增殖,但会显著削弱其侵袭能力。这些结果表明,CoQ10在调节乳腺癌细胞的质膜机械性质、细胞形态和PI3K/AKT信号通路方面发挥了意想不到的作用。
UBIAD1酶与乳腺癌患者预后相关
膜结合型CoQ10是由定位在高尔基体中的UBIAD1酶合成的。因此,研究人员接下来分析了UBIAD1酶在乳腺癌发生中的作用。通过对METABRIC数据集的分析,他们发现与正常组织相比,乳腺肿瘤在UBIAD1基因座水平经常出现拷贝数变异。在分析多名乳腺癌患者的组织样本后,他们发现绝大多数肿瘤的UBIAD1表达明显下调甚至完全消失。
之后,他们根据原发肿瘤中的UBIAD1蛋白水平将患者分为三组:UBIAD1High、UBIAD1Intemediate和UBIAD1Low。值得注意的是,他们发现UBIAD1Low乳腺癌患者的总生存期明显短于UBIAD1High患者。此外,与UBIAD1High肿瘤相比,UBIAD1Low肿瘤与恶性程度更高的临床病理状态相关。与此一致,UBIAD1Low肿瘤也与三阴性乳腺癌显著相关。这些结果显示,UBIAD1在乳腺肿瘤发生过程中发挥抑癌基因的功能,并且能作为独立的生物标志物对患者进行预后分层。
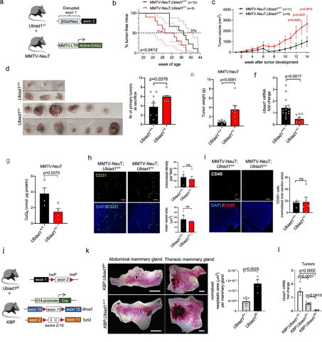
Ubiad1基因缺失促进小鼠乳腺癌模型的肿瘤进展
为了验证UBIAD1和CoQ10在乳腺癌进展中的功能性作用,研究人员构建了Ubiad1缺陷型小鼠模型。Ubiad1-/-小鼠无法存活,而一部分Ubiad1+/-胚胎在胚胎发生过程中因心血管功能衰竭而死亡。于是,他们将Ubiad1+/-小鼠与两种乳腺癌小鼠遗传模型(MMTV-NeuT和MMTV-PyMT)杂交。在这两种模型中,与Ubiad1+/+对照组相比,Ubiad1+/-小鼠的肿瘤发生速度明显加快,且每只小鼠的原发肿瘤数量和肿瘤总重量都增加(图1)。
为了更好地分析Ubiad1在乳腺癌发生过程中的组织特异性功能,研究人员将Ubiad1f/f小鼠模型(由赛业生物提供)与KBP小鼠模型杂交。与之前的结果一致,与KBP; Ubiad1f/+小鼠相比,KBP; Ubiad1f/f小鼠中Ubiad1基因的深度缺失导致乳腺出现更大的肿瘤区域(图1)。有趣的是,他们在人类数据中证实了这些结果,即乳腺癌患者中UBIAD1基因的深度缺失与总生存期缩短有关。总之,这些体内数据提供了遗传学证据,证明CoQ9/10生物合成酶UBIAD1的缺失与癌基因驱动的肿瘤发生合作,增加了乳腺肿瘤的形成。

图1. Ubiad1基因缺失加速了小鼠模型的乳腺癌进展
UBIAD1表达限制了乳腺癌细胞系的转移
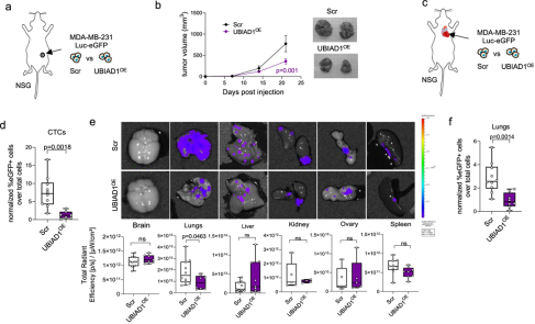
接下来,研究人员使用了UBIAD1表达量明显减少的乳腺癌细胞系MDA-MB-231,并重新表达UBIAD1(UBIAD1OE),然后利用异种移植实验在免疫缺陷小鼠中测试了这种细胞的体内致瘤能力。与对照细胞相比,注射UBIAD1OE细胞后的肿瘤生长速率减慢,并且从小鼠全血中分选出的循环肿瘤细胞(CTC)数量显著减少,这表明UBIAD1OE细胞在血液中的存活能力下降(图2)。此外,UBIAD1OE细胞形成的肺转移也减少。在PyMT肿瘤细胞上开展的实验证实了UBIAD1表达破坏乳腺肿瘤发生的能力。这些数据表明,代谢酶UBIAD1在减少乳腺肿瘤生长和转移形成方面发挥了作用。

图2. UBIAD1表达降低了乳腺癌的传播能力
为了探究UBIAD1在乳腺癌中的作用机制,他们对MDA-MB-231对照和UBIAD1OE细胞开展RNA测序分析。KEGG通路和GO富集分析表明,PI3K-AKT通路是受影响最大的致癌信号通路之一,而细胞外基质构成是受影响最大的生物过程。后续的分析发现,CoQ10处理或UBIAD1过表达会导致乳腺癌细胞失去与层粘连蛋白结合的能力,并降低FAK和AKT2活化。
考虑到CoQ10能够增加膜流动性,减少脂筏含量和增加皮质硬度,他们还分析了UBIAD1OE是否诱导了类似的表型。他们确实在UBIAD1OE细胞中检测到脂筏减少,膜流动性增加,且UBIAD1OE细胞比对照细胞更硬。这些数据表明,UBIAD1和CoQ10可改变质膜的机械性质,进而在乳腺癌进展过程中破坏ECM介导的致癌AKT信号通路激活,降低其致瘤性。
UBIAD1和CoQ10提高乳腺癌细胞对铁死亡的敏感性
最后,研究人员检验了UBIAD1是否通过其生物合成产物CoQ10提高乳腺癌细胞对铁死亡的敏感性。他们发现CoQ10单独处理不会影响细胞存活率,但与铁死亡诱导剂RSL3联合处理会显著增加细胞死亡。具体原因在于只有在CoQ10处理的细胞中,RSL3刺激才会降低NADH依赖性氧化还原酶FSP1的水平,这表明CoQ10可能在铁死亡过程中通过破坏FSP1稳定性发挥作用。
结论

图3. CoQ10和UBIAD1表达破坏乳腺癌扩散
总的来说,这项研究表明,UBIAD1的缺失和CoQ10质膜水平的降低会促进乳腺癌的发展和转移,并导致乳腺癌对铁死亡的抵抗(图3)。稳定UBIAD1表达或提高CoQ10水平(比如长期补充CoQ10)的治疗干预措施将增加肿瘤细胞/循环肿瘤细胞的质膜流动性,并抵消ECM介导的致癌信号传导,这对患有侵袭性乳腺癌的患者来说是一种有潜力的治疗手段。
原文检索
Tosi, G., Paoli, A., Zuccolotto, G. et al. Cancer cell stiffening via CoQ10 and UBIAD1 regulates ECM signaling and ferroptosis in breast cancer. Nat Commun 15, 8214 (2024). https://doi.org/10.1038/s41467-024-52523-y