19 年
手机商铺
技术资料/正文
387 人阅读发布时间:2025-06-10 16:33
血脑屏障(BBB)是限制脑部药物递送的重要障碍。传统的脑靶向策略主要依赖配体与膜受体胞外正构位点的结合,然而这一方式易受到内源性配体竞争、受体胞外区突变/脱落及免疫原性的影响。
西南大学药学院李翀、美国MD安德森癌症中心Wen Jiang和吉林大学杨照罡等在Nature Communications上在线发表题为“Allosteric targeted drug delivery for enhanced blood-brain barrier penetration via mimicking transmembrane domain interactions”的最新研究论文。提出了一种“别构靶向”策略:通过设计特异性识别膜蛋白跨膜区(TMD)的多肽配体,突破传统正构靶向的限制,构建“即插即用”式脂质递药系统,实现对脑组织的精准药物递送。该策略已成功应用于脂质体、脂质纳米粒、外泌体等多平台,并拓展至整合素αv受体等靶点,展示出良好的通用性和免疫相容性。

图片来源:《Nature Communications》
(https://doi.org/10.1038/s41467-025-58746-x)
在这项研究中,研究人员构建了IR基因沉默的脑微血管内皮细胞(BMECs)模型,以及MMP14处理模拟膜蛋白胞外区脱落模型。在体内实验中,使用了Cre-loxP系统构建的脑特异性IR敲除小鼠(Insr CKO mice)与APP/PS1双转基因阿尔茨海默病模型小鼠(其中脑特异性IR敲除小鼠Insr CKO mice(C57BL/6J-Insrem1cyagen)由赛业生物提供)以评估“别构靶向”策略的药物递送效率及安全性。
该研究应用了多种技术手段以全面解析别构靶向机制,包括:分子模拟与结构设计:Rosetta Design、AlphaFold2、MM/GBSA自由能计算;蛋白互作分析:表面等离子共振(SPR)、FRET及trFRET;细胞水平验证:流式细胞术、免疫荧光染色、Western blot;动物实验评估:活体/离体荧光成像、脑组织切片免疫染色、行为学测试(NOR, MWM);分子水平分析:qPCR检测基因表达、蛋白质电泳分析免疫复合物形成;安全性评价:炎症因子检测、IgM/IgG免疫原性评估、主要脏器H&E染色及血清生化指标测定等。
技术路线:跨膜区结构分析与多肽设计(IR-TMD、ITP)→ 多肽与载体自组装(“即插即用”嵌入脂质层)→ 构建靶向脂质体/脂质纳米粒/外泌体→ 体外验证结合特异性与胞吞路径→ 构建IR敲除模型、MMP14处理模型→ 体内脑靶向效果验证与行为学改善分析→ 平台适配性拓展至αv受体、mRNA药物→ 安全性、免疫原性全面评估。
1. ITP特异性识别IR-TMD并诱导构象变化
通过Rosetta设计与AlphaFold2预测,构建了针对胰岛素受体跨膜区(IR-TMD)的多肽配体ITP。SPR数据显示ITP与IR结合的亲和力为KD = 2.10 × 10⁻⁷ M,显著优于乱序肽。WB与trFRET分析表明,ITP可引起IR构象变化,激活其下游AKT/ERK通路。

图1.能够与胰岛素受体跨膜区(IR-TM)结合的变构肽(ITP)的设计和表征[1]
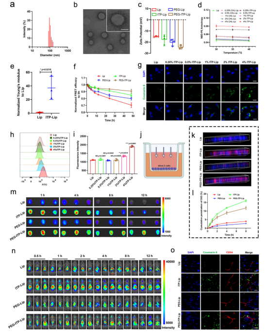
2. ITP修饰脂质体展现高效BBB穿透与脑部富集能力
ITP可“即插即用”式嵌入脂质层,稳定性和力学强度提升。在Transwell模型与小鼠体内成像中,ITP-Lip与PEG-ITP-Lip均表现出优异的脑部靶向能力,远超对照组。

图2. ITP修饰脂质体BBB穿透与脑部富集能力考察[1]
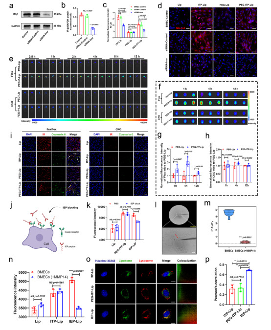
3. 小鼠IR敲除模型验证ITP的靶向机制
在siRNA处理BMECs与Insr CKO小鼠中(C57BL/6J-Insrem1cyagen,由赛业生物提供),PEG-ITP-Lip摄取量明显下降,验证了其确实通过IR-TMD介导脑靶向。与此对比,识别胞外区的IEP多肽修饰脂质体在IR缺失或突变模型中靶向显著受阻。

图3. 小鼠IR敲除模型验证ITP的靶向机制验证[1]
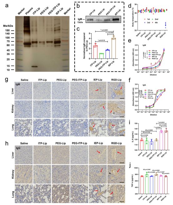
4. 免疫相容性显著优于暴露型肽修饰策略
ITP嵌入式修饰极大减少了IgM/IgG吸附,未引发低温反应或炎症因子上调。对比RGD-Lip和IEP-Lip,ITP-Lip在反复注射后无免疫原性表现。

图4. 别构靶向策略免疫相容性考察[1]
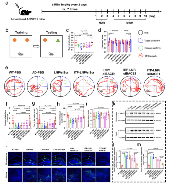
5. 在AD模型小鼠中显著改善认知与病理表现
ITP-LNP/siBACE1显著提升APP/PS1小鼠空间学习与记忆能力,减少脑内Aβ沉积与BACE1表达。同样剂量下,未修饰LNP或IEP-LNP治疗组无显著疗效。

图5. 别构靶向策略在AD模型小鼠中疗效评估[1]
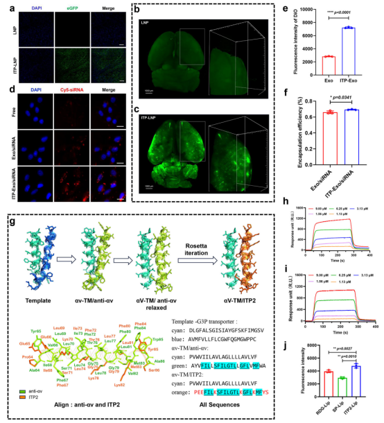
6. 递药平台拓展性强
成功将别构靶向策略拓展至整合素αv靶点、mRNA药物递送,展示广泛应用前景。

图6. 别构靶向策略应用于整合素αv靶点、mRNA药物递送[1]
该研究提出通过识别膜蛋白跨膜区构建别构靶向药物递送系统,不仅有效规避了传统正构靶向面临的内源性竞争、靶点突变与免疫原性问题,还具备无需化学修饰、平台兼容性强等优势。该策略在多种疾病模型中展现出良好治疗效果,并已拓展应用至整合素αv靶点、小分子药物和mRNA的靶向递送,体现出其作为一类“通用化、模块化”靶向平台的潜力。别构靶向为脑部疾病以及其他“难递送”场景下的精准治疗提供了新思路。
[1] Tang, K., Tang, Z., Niu, M. et al. Allosteric targeted drug delivery for enhanced blood-brain barrier penetration via mimicking transmembrane domain interactions. Nat Commun 16, 3410 (2025). https://doi.org/10.1038/s41467-025-58746-x