19 年
手机商铺
技术资料/正文
364 人阅读发布时间:2025-06-06 18:11
血液的生成和免疫系统在整个生命过程中至关重要,但随着年龄的增长,造血干细胞(HSC)的功能逐渐下降,导致贫血、免疫缺陷、克隆性造血和血液系统恶性肿瘤等问题。因此,维持HSC功能对于维持健康的血液和免疫系统至关重要。Bcl11a是一种C2H2锌指转录因子,在多种造血恶性肿瘤中过度表达,表明其在发病机制中起着获得性功能的作用。Bcl11a在HSC中高度表达,在年轻小鼠的稳态下,在维持HSC的自我更新和多能性方面起着至关重要的作用。
本研究由同济大学附属同济医院/同济大学生命科学与技术学院余勇教授团队与附属第十人民医院江赐忠教授团队在线发表在《Science immunology》上,通过构建可诱导的Bcl11a嵌合小鼠模型,他们发现随着年龄的增长,Bcl11a的表达增加,缓解了HSC功能的下降,促进了骨髓(BM)中IL-1β的产生,并以非细胞自主的方式加速了HSC的衰减。这些发现揭示了Bcl11a在HSC衰老中的双重作用,为延缓造血系统衰老提供了新的思路。

图片来源:《Science immunology》
研究材料
在这项研究中,研究人员使用了一种诱导型Bcl11a嵌合小鼠模型(由赛业生物提供),该模型通过重组酶策略在造血细胞中过表达转录因子Bcl11a。研究目标是探究Bcl11a在造血干细胞(HSC)衰老过程中的细胞自主和非细胞自主作用。
研究方法
本研究采用诱导性 Bcl11a 杂合小鼠模型,结合多组学策略,深入剖析了 Bcl11a 在 HSC 老化过程中的细胞自主和非细胞自主作用。研究方法包括:竞争性再输血移植、连续移植、集落形成单位 (CFU) 评估、RNA 测序、ATAC 测序、CUT&Tag 测序、双荧光素酶报告基因分析、电泳迁移率变动分析、实时定量 PCR、钙检测、细胞因子谱分析等。
技术路线
研究结果
本研究旨在探究Bcl11a在维持造血干细胞(HSC)功能方面的作用,并分析了其在衰老过程中细胞自主和非细胞自主的双重作用机制。主要结果如下:
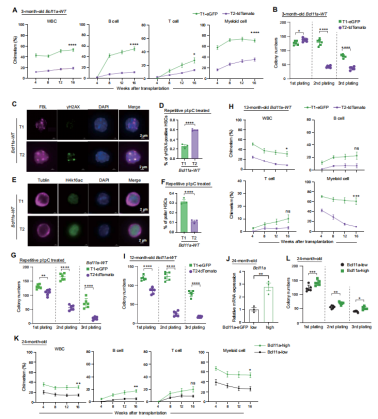
1. Bcl11a在衰老过程中表达上调,维持HSC功能。
随着年龄增长,HSCs中Bcl11a的表达水平显著增加。在诱导性Bcl11a嵌合小鼠模型(由赛业生物提供)中,过表达Bcl11a的HSCs表现出更强的自我更新和重建能力,即使在反复的RNA病毒模拟物poly(I:C)刺激下也能保持功能,减少DNA损伤,并维持蛋白质极化状态,从而延缓衰老进程。

图1 Bcl11a的过表达促进HSC自我更新,延缓HSC功能衰退
2. Bcl11a通过抑制FcRγ链(Fcer1g)的表达来促进HSC的静息状态。
通过转录组学和表观基因组学分析,研究人员发现 Bcl11a 过表达 HSC 中与静息相关的基因表达增加,而与细胞激活和分裂相关的基因表达降低。此外,Bcl11a 还直接结合并抑制 Fcer1g 的表达。Fcer1g是多种Fc受体的共同亚基,其信号通路激活会导致HSCs的激活和分化,损害其自我更新能力。Bcl11a过表达HSCs中Fcer1g的表达水平降低,Bcl11a 通过抑制 Fcer1g 信号传导来维持 HSC 功能。

图2 Bcl11a促进HSC静止并抑制Fcer1g表达

图3 Fcer1g信号激活HSCs,并以牺牲自我更新为代价促进分化
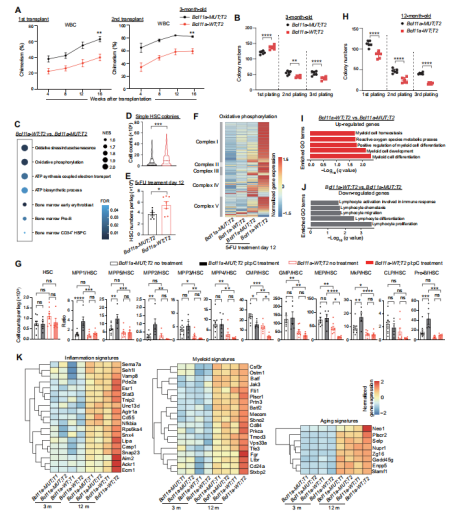
3. Bcl11a过表达非细胞自主地加速HSC功能衰退和耗竭
在嵌合小鼠模型中,野生型HSCs(T2-tdTomato)在Bcl11a过表达的环境下表现出更强的激活和分化倾向,导致重建和自我更新能力下降。炎症刺激和衰老过程进一步加剧了这种效应。这些结果表明,Bcl11a 过表达在非细胞自主地促进 HSC 衰老中发挥作用。

图4 Bcl11a的过表达通过非细胞自主方式加速HSC的功能衰退和耗竭
4. Bcl11a过表达通过增强IL-1β的产生来促进骨髓炎症
Bcl11a过表达HSCs的骨髓中,IL-1β的产生增加,而IL-1β是骨髓炎症微环境的关键介质。Bcl11a 还与 PU.1 协同作用,PU.1 是 Il1b 的已知正调节因子,从而增强 Il1b 的表达。IL-1β刺激导致野生型HSCs中FcR和Fcer1g的表达增加,从而加剧了Fcer1g信号通路,导致HSCs的分化。

图5 Bcl11a过表达通过增强IL-1β的产生促进BM炎症
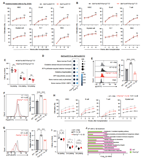
5. IL-1β-Fcer1g轴介导Bcl11a过表达的非细胞自主效应
使用 IL-1 受体拮抗剂 Anakinra 或敲除 Fcer1g 可以消除 Bcl11a 过表达对野生型 HSC 功能的负面影响。这些结果表明,IL-1β-Fcer1g 轴介导了 Bcl11a 过表达的非细胞自主效应。

图6 Bcl11a过表达的非细胞自主效应依赖于IL-1β-Fcer1g轴
论文结论
本研究揭示了Bcl11a在老年造血干细胞功能维持中的双重作用。一方面,Bcl11a的过表达通过促进休眠状态和抑制Fcer1g信号传导,增强干细胞的自我更新和重建能力,从而延缓了老年造血干细胞功能的衰退。另一方面,Bcl11a的过表达也促进了骨髓中炎症细胞因子IL-1β的产生,从而在非细胞自主的方式下加速了造血干细胞的衰竭。这一发现揭示了Bcl11a在维持老年造血干细胞功能中的复杂机制,并为开发延缓造血干细胞衰老和改善老年人血液和免疫系统功能的治疗策略提供了新的思路。
Jing Wang et al. ,Bcl11a maintains hematopoietic stem cell function but accelerates inflammation-driven exhaustion during aging.Sci. Immunol.10,eadr2041(2025).DOI:10.1126/sciimmunol.adr2041