19 年
手机商铺
技术资料/正文
306 人阅读发布时间:2025-06-06 17:49
在神经退行性疾病研究领域,NOTCH2NLC(N2C)基因内的GGC异常重复扩增已成为研究重点。这种异常扩增与多种神经退行性疾病相关,包括神经元核内包涵体病(NIID)、帕金森病(PD)、额颞叶痴呆(FTD)和特发性震颤(ET)。正常人的GGC重复扩增往往不超过30次,重复次数超过60次具有致病性,而许多患者的重复次数超过130次。
值得注意的是,部分患者在N2C-GGC重复扩增中表现出AGC插入(编码丝氨酸)。一些PD患者携带中度的GGC扩增(41-64次),但AGC插入频率是NIID患者的三倍,这表明GGC扩增中的AGC插入以及重复片段大小可能是导致帕金森病的原因。最近的研究表明,N2C-GGC重复序列产生的多聚甘氨酸(polyG)蛋白可能会促进神经毒性,但带有AGC插入的中度GGC重复的功能影响仍知之甚少。
新加坡国立神经科学研究所等机构的科学家近日利用细胞模型和小鼠模型,深入探究了带有丝氨酸的中度重复在神经退行性疾病中的潜在病理生理机制。他们首次发现这些重复序列会促进线粒体损伤和过度髓鞘化,这与早期帕金森病患者的临床观察结果相符。这项研究成果发表在《Molecular Neurodegeneration》期刊上。

研究材料与方法
在这项研究中,研究人员构建了带有不同大小的N2C2 GGC重复扩增的细胞模型,并委托赛业生物构建了携带N2C2 GGC中度重复(带或不带丝氨酸插入)的转基因小鼠模型。他们通过全细胞膜片钳技术检测神经元兴奋性,利用RNA测序和生物信息学分析探究基因表达变化,并借助透射电镜来观察小鼠皮层的髓鞘结构。
技术路线
构建细胞模型来分析带有丝氨酸的中度重复对神经变性和线粒体功能的影响
↓
构建转基因小鼠模型来探究带有丝氨酸的中度重复的潜在病理影响
↓
对32G13S小鼠大脑皮层的转录组分析表明线粒体相关通路和髓鞘成分失调
↓
通过免疫染色和透射电镜分析确认带有丝氨酸的中度重复诱导了过度髓鞘化
研究结果
带有丝氨酸的中度重复在体外促进蛋白质聚集,并损害线粒体功能
研究人员推测,GGC重复大小和AGC插入的存在可能会调节神经毒性。为了探究重复序列对神经变性的影响,他们委托赛业生物合成了一系列不同的N2C2片段并构建了表达载体,包括N2C2-13G(野生型)、45G和32G13S(GGC中度重复,丝氨酸含量为28.8%,与PD患者的AGC插入比例相似)、89G和63G27S(致病性GGC重复扩增,丝氨酸含量为30%)(图1)。
他们发现,随着重复序列长度增加,可溶性N2C蛋白减少,不溶性N2C蛋白增加,这表明形成了不溶性N2C-polyG聚集。值得注意的是,与45G相比,32G13S表现出更多的细胞死亡,说明丝氨酸插入会加剧中度重复扩增的神经毒性。他们还发现,5-氨基乙酰丙酸(5-ALA)及其代谢产物原卟啉IX(PpIX)能有效减轻体外N2C-polyG蛋白的聚集。

图1. 带有丝氨酸插入的中度重复促进蛋白质聚集
研究人员进一步推测,带有丝氨酸插入的N2C中度重复可能会损害线粒体功能。通过测定细胞耗氧率(OCR),他们发现基础呼吸速率随GGC重复序列的增加而降低,而丝氨酸插入进一步破坏了基础呼吸。此外,线粒体产生的ATP也随重复序列的增加而减少,且丝氨酸插入进一步加剧了这种不利影响。这些结果表明,带有丝氨酸的N2C中度重复会对线粒体功能产生不利影响,导致能量供应中断,这种中断与细胞死亡和神经变性有关。
带有丝氨酸的中度重复让小鼠表现出类似早期帕金森病的特征
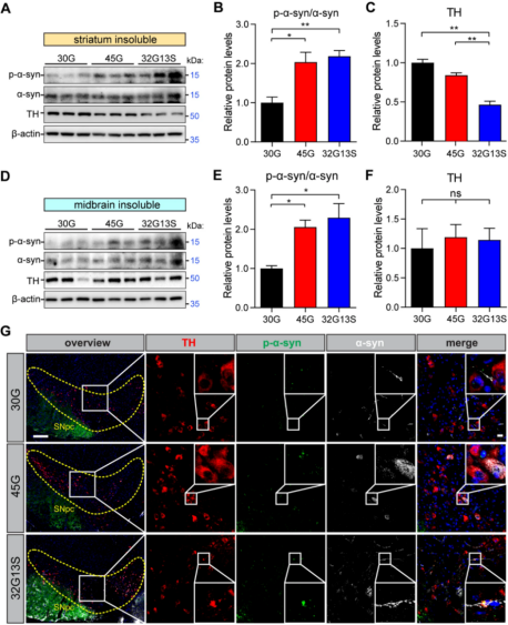
为了进一步探究带有AGC插入的N2C-polyG中度重复扩增的病理影响,研究人员委托赛业生物构建了一系列N2C-polyG转基因小鼠品系,包括N2C-30G(低度重复)、-45G(中度重复)和-32G13S(中度重复,丝氨酸插入量为28.9%)。与N2C-30G和45G相比,32G13S小鼠显示出更明显的纤维状蛋白聚集,帕金森病关键蛋白LRRK2升高,线粒体活性受损以及酪氨酸羟化酶(TH,多巴胺合成限速酶)水平下降,这些结果与体外实验观察到的线粒体功能障碍一致,也与帕金森病的临床特征相吻合。
此外,他们还观察到32G13S小鼠出现类似早期帕金森病的特征,包括在中脑形成纤维状的α-突触核蛋白聚集,以及大脑皮层和纹状体中TH阳性神经元的减少(图2),表明多巴胺能神经元的缺失主要发生在大脑皮层和纹状体,而不是中脑。这些结果表明,带有丝氨酸插入的N2C中度重复序列会加速蛋白质聚集,诱导线粒体功能障碍相关的神经毒性,并让小鼠表现出类似早期帕金森病的特征。

图2. 带有丝氨酸的中度重复表现出类似早期帕金森病的表型
通过全细胞膜片钳分析,研究人员发现32G13S会诱导小鼠大脑皮层中的神经元过度兴奋。行为测试表明,12月龄的32G13S小鼠出现了运动障碍,具体表现为在转棒实验中的行走时间更短,在圆筒实验中的站立次数更少。这些数据表明,带有丝氨酸的中度重复会触发32G13S小鼠大脑皮层中的神经元过度兴奋,并诱发小鼠的运动障碍。
带有丝氨酸的中度重复诱导小鼠的过度髓鞘化
接下来,研究人员希望阐明与发病机制相关的潜在通路。通过比较32G13S和45G小鼠皮层的基因表达差异,他们发现32G13S小鼠的钙离子信号通路和MAPK信号通路出现失调,而这两条通路与线粒体功能密切相关。同时,与髓鞘成分相关的基因(包括MBP和MOG)在32G13S小鼠中出现了下调。令人惊讶的是,32G13S小鼠皮层中的MBP和MPG蛋白水平明显提高,他们推测这是一种代偿机制,通过产生髓鞘来维持重要的神经元功能和信号传输,以应对线粒体损伤引起的大脑皮层神经元缺失。
为了进一步证实髓鞘蛋白成分的上调,研究人员对12月龄的N2C小鼠进行免疫组化染色,发现32G13S小鼠皮层中MBP蛋白水平显著增加。与30G和45G小鼠相比,32G13S小鼠在皮层区域表现出更多的髓鞘分支、更长的髓鞘长度、更多的髓鞘连接和更厚的髓鞘,表明32G13S小鼠皮层中存在过度髓鞘化。他们通过透射电镜也观察到这些现象。同时,32G13S小鼠显示出线粒体分支较少,表明线粒体网络受损。这些数据表明,带有丝氨酸的中度重复可在小鼠中诱导与线粒体功能障碍有关的过度髓鞘化。
结论

图3. 图文摘要
这项研究首次提供了证据,表明带有丝氨酸的N2C-polyG中度重复可在体外促进神经毒性,并在体内诱导类似于早期帕金森病的病理生理变化(图3)。此外,带有丝氨酸的中度重复可诱导转基因小鼠出现线粒体功能障碍、神经过度兴奋、过度髓鞘化和运动障碍。这些发现有助于人们深入了解早期帕金森病患者的N2C-polyG中度重复的临床意义。
原文检索
Tu H, Yeo XY, Zhang ZW, et al. NOTCH2NLC GGC intermediate repeat with serine induces hypermyelination and early Parkinson's disease-like phenotypes in mice. Mol Neurodegener. 2024 Nov 28;19(1):91.