19 年
手机商铺
技术资料/正文
426 人阅读发布时间:2025-02-28 11:52
线粒体不仅是细胞的能量工厂,还在细胞代谢、信号传导和死亡中扮演着重要角色。线粒体电子流(Mito-EF)作为呼吸链中支持能量供应的关键组成部分,与肿瘤、炎症和帕金森病等多种疾病的发生机制密切相关。不过尽管Mito-EF在调节线粒体稳态和细胞发育方面发挥重要作用,但由于缺乏专门的工具,它在线粒体质量控制中的直接作用仍不明确。
由于电子作为基本粒子,缺乏化学可修饰特征,开发Mito-EF的分子探针颇具挑战性。不过它在线粒体电子传递链中的活性与质子跨线粒体内膜(IMM)转移的速率密切相关,故监测线粒体内膜的质子变化可以反映Mito-EF的活性。然而,目前的质子探针通常定位在细胞器基质内,这限制了它们的应用。
为了应对这些挑战,山东第一医科大学陈启鑫研究员领导的团队开发出一种新型示踪剂Mito-EFT,首次在单个线粒体水平观察到Mito-EF,并监测Mito-EF活性的动态变化。这种示踪剂为评估线粒体质量和药物筛选提供了有效工具。相关研究成果于2025年1月发表在《Advanced Science》杂志上。

研究材料与方法
在这项研究中,研究人员设计出一种Mito-EF示踪剂(Mito-EFT),并利用来源于hUCMSC细胞的外泌体来包装Mito-EFT。他们在HeLa细胞上开展了多项实验,包括细胞毒性分析、耗氧率测定、共定位分析等。利用结构光照明显微镜(SIM),他们观察了线粒体的结构和Mito-EFT的定位。他们还委托赛业生物敲除了HeLa细胞中的DRP1,以确定DRP1蛋白是否参与了Mito-EF重定位。
技术路线
设计Mito-EF特异性荧光探针,并评估其标记Mito-EF的能力
↓
评估线粒体形态与Mito-EFT信号之间的关系,并分析线粒体动态变化过程中的Mito-EF分布
↓
探究DRP1蛋白是否参与Mito-EF重定位,以及如何调节Mito-EF活性
↓
设计基于Mito-EF的荧光成像药物筛选方法,并在小分子药物上进行验证
研究结果
Mito-EF特异性荧光探针的设计
研究人员以香豆素为基本骨架,基于正电荷和二乙氨基等结构设计出Mito-EFT探针。这种探针被包装在外泌体内,以促进跨膜递送并最大限度地减少细胞膜的荧光干扰(图1)。在正电荷的引导和线粒体膜电位的吸引下,探针到达并停留在线粒体内膜上。通过二乙氨基对质子的响应,Mito-EFT探针可逆捕获电子信号传导,清晰地描绘出线粒体内膜上的Mito-EF活性(图1)。

图1. 响应线粒体电子流的荧光探针示意图
他们发现,Mito-EFT对HeLa细胞的毒性影响可忽略不计。在进入细胞后,Mito-EFT利用其靶向线粒体嵴区域正电荷的能力,显示出与线粒体特异性染料Mito-tracker的共定位。不过与Mito-tracker不同的是,Mito-EFT标记的红色颗粒表现出不均匀的分布。这种定位模式在不同的细胞系中保持一致。这些结果证实了Mito-EFT能够准确定位线粒体内膜区域,对目标测试对象做出响应。此外,Seahorse分析也证实了Mito-EFT与Mito-EF的可逆结合。
Mito-EF集中在线粒体裂变和融合位点
接下来,研究人员探究了线粒体形态与Mito-EFT信号之间的关系。他们假设,Mito-EFT的异质性分布可能与线粒体的形状有关。为了验证这一假设,他们用Mito-EFT和Mito-tracker对细胞进行了双重染色分析。他们观察到,Mito-EFT标记的荧光呈现出不规则分布。纤维状健康线粒体内的荧光信号更高,而甜甜圈样和圆形受损线粒体内的荧光分布较弱,表明受损线粒体的Mito-EF活性较低,而健康线粒体的Mito-EF活性较高。
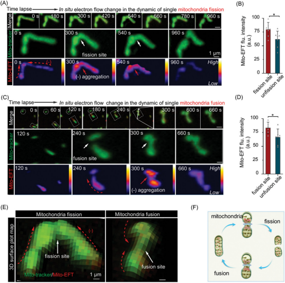
为了探究线粒体动态变化过程中的Mito-EF分布,研究人员记录了线粒体裂变和融合事件。值得注意的是,当Mito-tracker标记的单个线粒体分裂为两个不同线粒体时,Mito-EF表现出不同的定位模式,其特点是信号集中在裂变位点(图2A,红色箭头)。随着裂变的进行,Mito-EFT从非裂变区域转移至裂变区域,表现出强烈的荧光积累。在裂变结束后,Mito-EF活性下降。在线粒体融合过程中,融合位点观察到Mito-EF活性增强。这些结果证实,Mito-EF聚集在高活性区域,特别是线粒体裂变和融合位点,在线粒体质量控制中发挥积极作用。

图2. Mito-EF主要定位在线粒体裂变和融合位点
Mito-EF活性受到DRP1蛋白调控
众所周知,参与线粒体质量控制的关键蛋白(比如DRP1)位于线粒体裂变位点,对线粒体稳态有显著影响。为了进一步探究DRP1蛋白是否参与了Mito-EF重定位,研究人员委托赛业生物敲除了HeLa细胞中的DRP1。在DRP1-KO细胞中,线粒体表现出过度融合的纤维状形态。同时,DRP1-KO细胞中Mito-EFT标记的荧光信号显著减少,而一些线粒体区域几乎检测不到Mito-EFT信号。这表明DRP1-KO改变了线粒体形态,并阻碍了Mito-EF的活性。
为了深入研究DRP1蛋白如何调控Mito-EF活性,他们假设DRP1的缺失可能会破坏线粒体嵴。他们观察到,尽管传统的形态评估工具显示DRP1-KO线粒体向过度融合线粒体亚群转变,但嵴结构几乎不存在。由此可见,观察线粒体形态的传统方法无法捕捉活细胞中的微小变化,在表征线粒体质量和反映嵴结构方面存在局限性。这些结果也支持了Mito-EF信号与线粒体嵴之间的关联,突出了Mito-EFT探针作为线粒体质量评估工具的潜力(图3)。

图3. 线粒体质量评估流程的示意图
将Mito-EF应用于药物筛选
考虑到形态学参数并不能反映线粒体内部的真实活力,研究人员引入了一种Mito-EF驱动的荧光成像药物筛选方法。在使用一些代表性的氧化磷酸化抑制剂后,Mito-EFT表现出荧光抑制信号,其荧光变化与电子传递链的抑制顺序密切相关。斑马鱼的成像实验也证实了细胞成像结果。随后,他们用这种方法筛选了13种小分子药物。其中,木兰花碱(Magnoflorine)对Mito-EFT的影响最为明显,表明它有潜力作为线粒体靶向药物。总之,他们引入了一种新型的药物筛选方法(图4)。

图4. Mito-EF驱动的荧光成像药物筛选方法示意图
结论
这项研究引入了一种新方法,有助于了解Mito-EF如何调节线粒体质量控制。利用新开发的Mito-EF示踪剂,研究人员揭示了Mito-EF维持线粒体稳态背后的动态机制。这些发现加深了人们对Mito-EF动态的了解,为探索控制线粒体功能的复杂机制开辟了道路。这些研究还表明Mito-EFT是评估线粒体质量的可靠指标,优于传统的线粒体形态评估方法。
原文检索
Ren Y, Wu LL, Song W, et al. Mitochondrial Electron Flow Dynamics Imaging for Assessing Mitochondrial Quality and Drug Screening. Adv Sci (Weinh). 2025 Jan 13: e2410561.