18 年
手机商铺
公司新闻/正文
476 人阅读发布时间:2024-06-05 17:40
心房颤动(AF)是最常见的心律失常,具有相当高的发病率和死亡率,严重威胁人类的生命健康[1]。目前房颤的治疗策略有限,以心室率控制为主的药物治疗存在心脏和非心脏毒性风险;房颤导管消融虽能解决部分患者的疾病风险,但该方法适用人群有限且复发率较高[2]。目前,仍缺乏安全且行之有效的房颤治疗药物和干预方法。
2024年5月10日,哈尔滨医科大学寒地心血管病全国重点实验室杨宝峰院士、潘振伟教授团队和哈尔滨医科大学附属第一医院李悦教授团队、张志仁教授团队在Circulation上发表了题为“Spexin diminishes atrial fibrillation vulnerability by acting on galanin receptor 2”的研究论文,揭示了内源性多肽Spexin是心房电活动和钙稳态的重要调控者,增加血液循环中Spexin水平可能是一个全新的临床房颤防治策略。该研究为房颤的临床治疗提供了实验性依据,具有较好的临床转化前景。
哈尔滨医科大学药理学专业李得生、李长柱、周志文博士和哈尔滨医科大学附属第一医院心内科刘洋博士为该文共同第一作者。哈尔滨医科大学药学院潘振伟教授,杨宝峰院士和哈尔滨医科大学附属第一医院心内科李悦教授、张志仁教授为该文共同通讯作者。该项研究获得国家重点研发计划,多项国家自然科学基金和黑龙江省自然科学基金的资助。

图片来源:《Circulation》
研究材料与方法
全身性敲除Spexin(SPX-KO)小鼠、GALR1-flox小鼠、GALR2-flox小鼠、GALR3-flox小鼠、α-MHC-Cre小鼠均由赛业生物提供。
研究方法
RNA测序、程序电刺激检测、全细胞膜片钳记录、免疫荧光、免疫组化、蛋白质印迹、染色质免疫共沉淀以及实时定量PCR
技术路线
01 构建Spexin缺失小鼠和RNA-seq筛选关键下游靶点
02 构建心肌细胞特异性甘丙肽受体(GALRs)敲除小鼠检测电生理表型
03 染色质免疫共沉淀探索相关机制
04 外源性补充Spexin在房颤模型小鼠中的治疗作用
研究结果
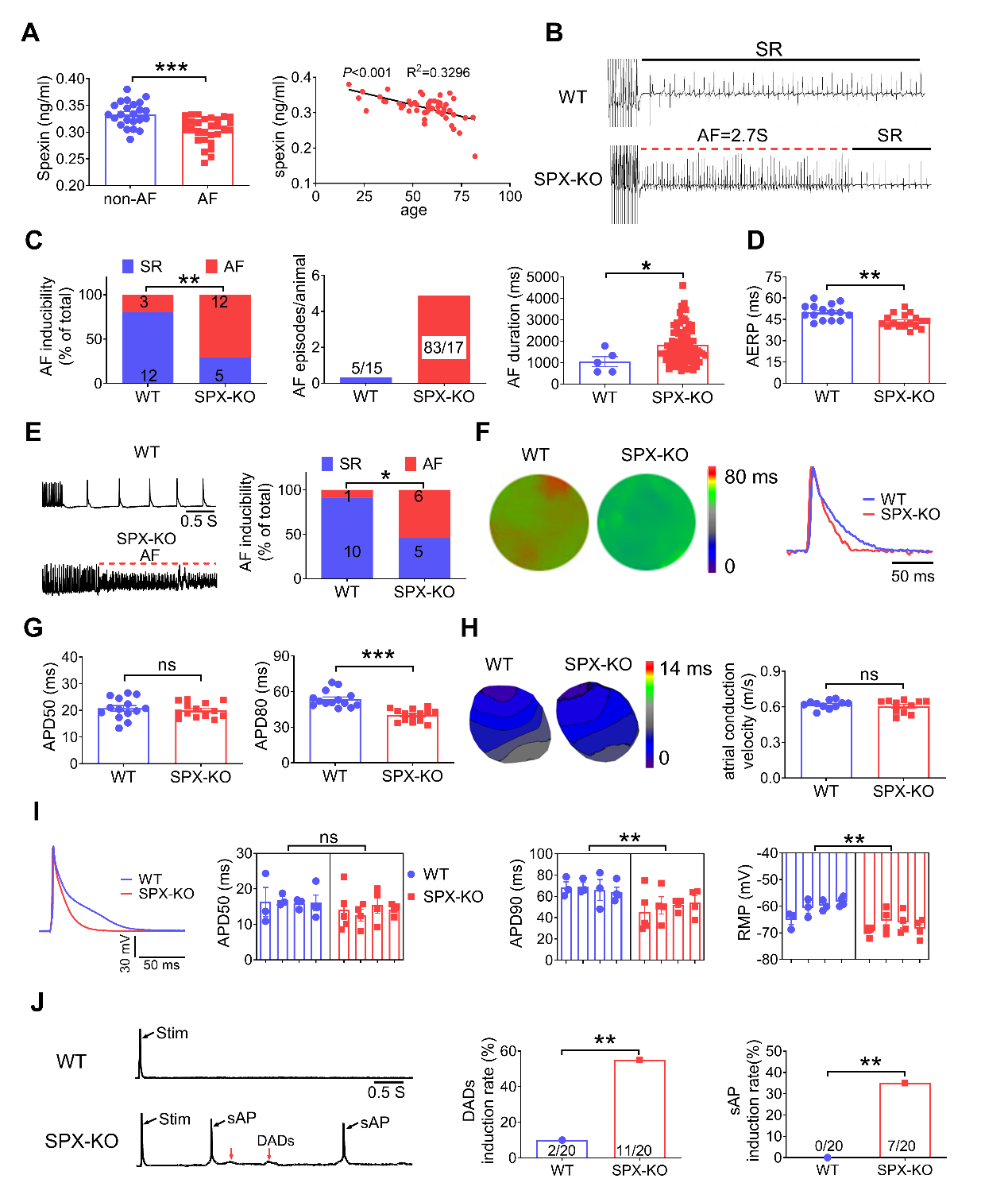
研究者构建了全身性敲除Spexin小鼠(SPX-KO小鼠由赛业生物提供),发现Spexin敲除小鼠房颤易感性增加和心房有效不应期缩短,同时SPX-KO小鼠心房肌细胞动作电位时程缩短,延迟后除极频率和触发活动增加。RNA-seq分析确定了内向整流钾电流(IK1)编码基因KCNJ2和细胞内钙稳态调节基因SLN是Spexin的潜在下游靶点。

图1 Spexin缺失小鼠房颤易感性增加和心房电活动异常[3]
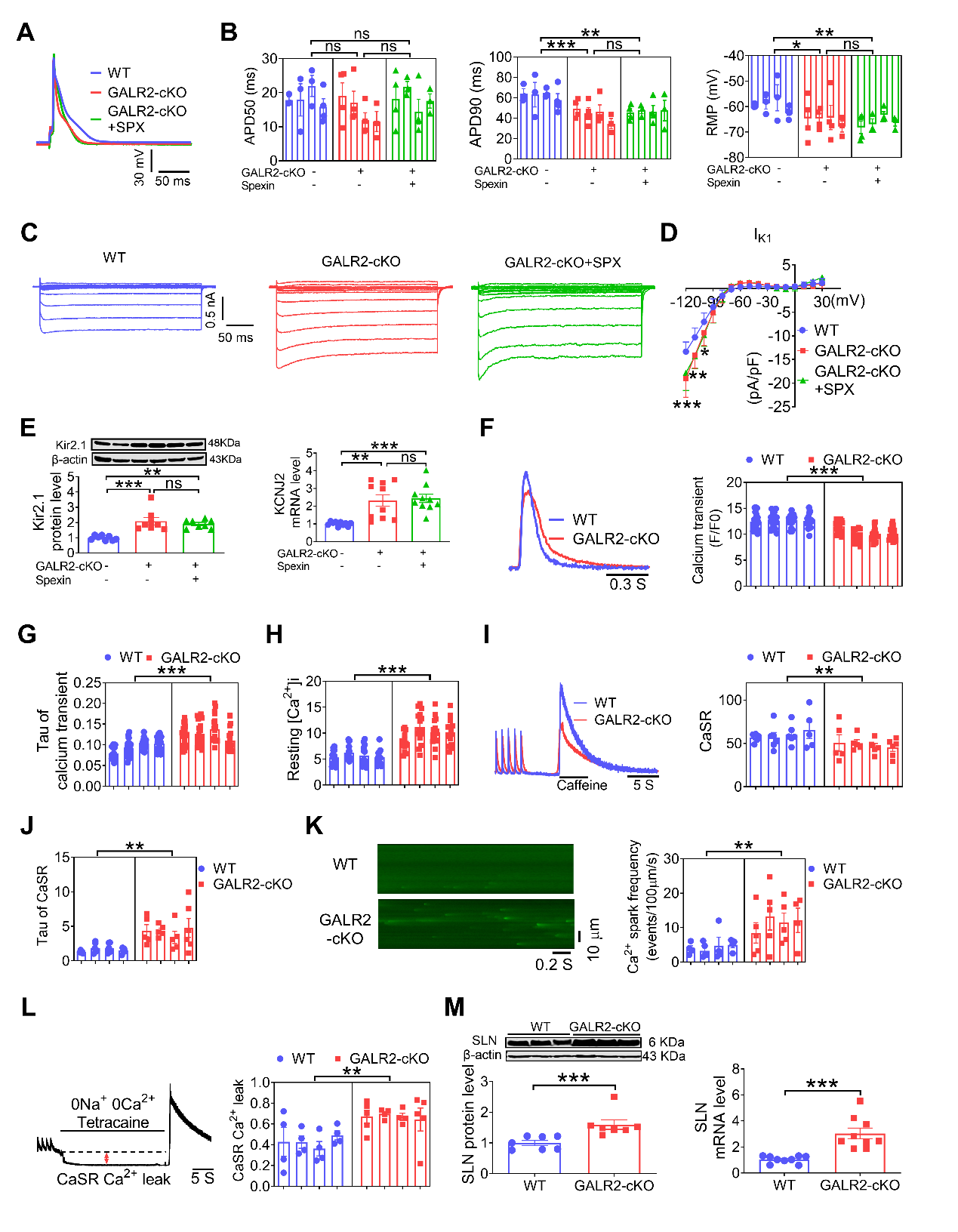
先前的研究表明,中枢神经系统中Spexin可以激活甘丙肽受体2和3,但不能激活丙肽受体1。研究者构建了心肌细胞特异性的甘丙肽受体敲除小鼠(GALR1/2/3-cKO小鼠由赛业生物提供),发现心肌细胞特异性敲除甘丙肽受体2,而非甘丙肽受体1和3增加小鼠房颤易感性,扰乱心房肌细胞内电活动和钙稳态。

图2 心肌细胞特异性敲除GALR2扰乱心房电活动和钙稳态[3]
为了解析Spexin缺失和心肌细胞特异性敲除GALR2扰乱心房电活动和钙稳态促进房颤易感性增加的分子机制。研究人员通过转染SI-RNA和染色质免疫共沉淀等技术,发现KCNJ2和SLN的启动子区域存在多个CREB结合位点。最后,研究者通过灌注Ang-II构建小鼠房颤模型,腹腔注射Spexin探究其潜在的房颤治疗作用。Spexin治疗可部分缓解灌注Ang-II引起的房颤易感性增加,心房肌细胞内电活动和钙稳态失衡。
研究结论
该研究揭示了内源性多肽Spexin在房颤中表达降低与GALR2/CREB/KCNJ2/SLN信号轴间的因果关系,阐明了在心房肌细胞中内源性多肽Spexin通过激活甘丙肽受体2抑制KCNJ2和SLN的转录。因此,增加血液循环中Spexin水平可能是一个全新的临床房颤防治策略,Spexin/GALR2/CREB信号轴可能成为治疗房颤的潜在靶点。
参考文献:
[1]Moreira LM, Takawale A, Hulsurkar M, Menassa DA, Antanaviciute A, Lahiri SK, et al.. Paracrine signalling by cardiac calcitonin controls atrial fibrogenesis and arrhythmia. NATURE 2020; 587 (7834): 460-65.
[2]Brundel BJJM, Ai X, Hills MT, Kuipers MF, Lip GYH, de Groot NMS. Atrial fibrillation [Journal Article; Research Support, N.I.H., Extramural; Research Support, Non-U.S. Gov't; Review]. NAT REV DIS PRIMERS 2022; 8 (1): 21. eng.
[3]Li D, Liu Y, Li C, Zhou Z, Gao K, Ba H, et al.. Spexin Diminishes Atrial Fibrillation Vulnerability by Acting on Galanin Receptor 2. CIRCULATION 2024.