赛业(苏州)生物科技有限公司品牌商

18

手机商铺

qrcode
商家活跃:
产品热度:
  • NaN
  • 0.8999999999999999
  • 1.9
  • 0.8999999999999999
  • 3.9
品牌商

赛业(苏州)生物科技有限公司

入驻年限:18

  • 联系人:

    客服经理

  • 所在地区:

    江苏 苏州市 太仓市

  • 业务范围:

    细胞库 / 细胞培养、试剂、技术服务、耗材

  • 经营模式:

    经销商 科研机构 生产厂商

在线沟通

公司新闻/正文

“脂肪”不要走——先天性全身性脂肪萎缩症

812 人阅读发布时间:2023-06-28 18:57

先天性全身性脂肪萎缩症(Congenital generalized lipodystrophy, CGL)是一种罕见的常染色体隐性遗传疾病,其主要特征包括全身性或部分性的皮下脂肪丢失、胰岛素抵抗、高甘油三酯血症以及相关的代谢并发症。CGL也被称为先天性脂肪萎缩性糖尿病或全身脂肪代谢障碍,全球发病率约为1/12000000,但在某些特定地区,如秘鲁北部的皮乌拉省和巴西北里奥格兰德州,其发病率分别可达0.86/100000~1.2/100000和3.23/100000[1]根据致病基因的不同,CGL可分为四种不同的亚型:CGL1、CGL2、CGL3和CGL4,分别由AGPAT2、BSCL2、CAV1和PTRF四个基因的突变造成。每种亚型在疾病表型的严重程度、发病周期和累及的组织器官等方面存在一定的差异[2]

 

先天性全身性脂肪萎缩症1型(CGL1)

AGPAT2基因编码的蛋白是1-酰基甘油-3-磷酸O-酰基转移酶(AGPAT)的一种,它在脂肪、肝脏、胰腺、骨骼肌及小肠广泛存在。AGPAT2催化脂磷酸的酰基化形成磷脂酸(PA),这是磷脂和三酰甘油合成中的关键步骤。AGPAT2参与磷脂酰乙醇安的酰基链重塑、脂滴的形成、脂质信号传导、内质网及线粒体膜转运等过程。AGPAT2基因的突变会导致其功能缺失,抑制脂肪细胞中甘油三酯的合成和储存,导致CGL1的发生。在人类中,AGPAT2缺乏会导致脂肪组织几乎完全丧失、胰岛素抵抗早发、糖尿病、高甘油三酯血症和肝脂肪变性等表型。Agpat2基因敲除小鼠可以复制人类CGL1的大部分特征,并且小鼠的脂肪损失程度和胰岛素抵抗程度比人类更严重[3-4]

 

先天性全身性脂肪萎缩症

Agpat2-/-小鼠肝脏总AGPAT活性显著降低、完全缺乏脂肪组织且能量代谢异常[3]


先天性全身性脂肪萎缩症2型(CGL2)

BSCL2基因编码的Seipin蛋白是一种内质网跨膜蛋白,它参与了脂肪细胞分化和脂滴形成,在维持脂滴形态方面起着重要作用。BSCL2基因的突变会破坏脂肪细胞的正常发育和功能,并阻碍脂滴中脂肪的正常储存,进而导致全身脂肪组织的萎缩。95%的CGL由AGPAT2或BSCL2基因突变所致,在人类观察到的最严重的CGL类型几乎都是由BSCL2基因突变引起的,这也是亚洲人群中最常见的类型。CGL2表现为几乎全身脂肪组织萎缩和智力障碍伴有严重心肌病和易过早死亡等特征。在动物模型中,Bscl2基因的敲除将导致小鼠出现严重的脂肪萎缩,只残留少量的白色和棕色脂肪垫。除了脂肪组织受损外,Bscl2-/-小鼠还患有糖尿病和胰岛素抵抗并表现出严重的肝脏脂肪变性和肌肉肥大表型[5-6]

 

先天性全身性脂肪萎缩症

Bscl2−/−小鼠氧化肌肉中的甘油三酯的积累减少,脂肪酸的氧化作用增加[6]

 

先天性全身性脂肪萎缩症3型(CGL3)

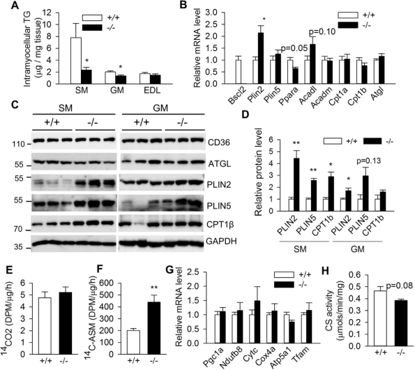
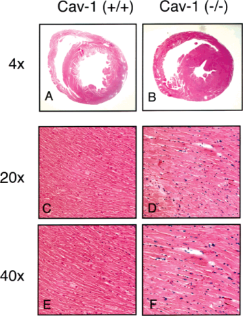
细胞膜穴样凹陷是存在于大多数细胞类型中的特殊质膜内陷,在多个细胞过程中发挥重要作用。CAV1基因编码的Caveolin-1蛋白是细胞膜穴样凹陷的标志性结构蛋白,它是脂肪细胞质膜上的主要脂肪酸结合蛋白,在游离脂肪酸和甘油三酯脂滴的运输或储存中发挥重要作用。CAV1基因的缺陷会下调下游蛋白的表达,造成心肌病、脂肪变性、糖尿病和肌肉萎缩症等症状。在小鼠中,Cav1的缺失会导致脂质代谢和摄取破坏、血清甘油三酯和游离脂肪酸水平升高以及瘦素水平降低等心血管表型。此外,它还会导致心脏重塑、右心室扩张和左心室肥厚等心脏结构缺陷表型,以及收缩和舒张功能下降、心肌梗死加重、心脏损伤以及由巨噬细胞浸润增加导致的异常纤维化等心脏功能缺陷表型[7-9]

 

先天性全身性脂肪萎缩症

Cav1基因敲除小鼠存在心肌肥厚和心脏局部病灶[9]

 

先天性全身性脂肪萎缩症4型(CGL4)

聚合酶Ⅰ和转录释放因子(PTRF)基因编码的支架蛋白Cavin-1通过与Caveolin-1结合形成质膜小窝。Cavin-1广泛存在于心肌细胞、内皮细胞、成纤维细胞及脂肪细胞,与Caveolin-1一起形成的质膜小窝在信号转导、细胞代谢、囊泡运输以及胆固醇稳态中发挥重要作用,并且参与内皮细胞胞吞作用及肿瘤抑制作用。Cavin-1(PTRF)缺陷小鼠表现出循环甘油三酯水平升高,脂肪组织质量显著减少,轻度肝脏脂肪化、葡萄糖耐受不良和高胰岛素血症等经典脂肪萎缩表型,并在脂肪组织、骨骼肌、心脏、肺和其他器官中出现一些主要的病理功能障碍[10-11]

 

先天性全身性脂肪萎缩症

Cavin-1(PTRF)缺陷导致小鼠脂肪垫重量和脂肪细胞大小减少[11]

 

PPARγ缺陷促进CGL发展

CGL的致病基因与脂代谢的调节密切相关,相应的基因突变会导致患者脂肪严重丢失。PPARG基因编码的过氧化物酶体增殖物激活受体γ(PPARγ)是脂肪分化调控中极其重要的一个转录因子。PPARγ通过结合特定的DNA序列来调控基因表达,从而影响脂肪细胞分化、胰岛素敏感性和炎症反应。因此,PPARG基因的突变与CGL的发生发展密切相关。在患有先天性全身性脂肪萎缩的个体中,PPARG的突变可导致PPARγ活性结构的部分或完全丧失,破坏其正常功能并导致脂肪细胞分化和功能受损,进而加剧脂肪萎缩以及胰岛素抵抗和糖尿病等相关代谢异常的发展[12]

 

在动物模型的研究中,纯合Pparg基因敲除的小鼠胚胎致死,杂合Pparg基因敲除的小鼠对高脂饮食诱导的肥胖和胰岛素抵抗具有抵抗性,并且表现出高骨量表型。通过与Sox2-Cre小鼠交配构建的只在滋养层中保留PPARγ表达的全身性纯合Pparg基因敲除(PpargΔ/Δ)小鼠不仅可以存活,还表现出所有形式脂肪组织缺失的脂肪萎缩表型,进而导致严重的代谢失衡,包括器官肥大、代谢过度、尿液能量损失、吞咽过度和氨基酸代谢增加,并发展为严重的Ⅱ型糖尿病,其特点为高血糖、高胰岛素血症、多尿和多尿症[13]

 

先天性全身性脂肪萎缩症

Pparg基因敲除小鼠(PpargΔ/Δ)表现出脂肪萎缩样表型[13]

 

赛业生物罕见病研究资源基因编辑小鼠

小鼠基因编辑模型在罕见病机制研究和药物研发评价中起着重要作用。赛业生物拥有数千种自主研发的基因编辑小鼠品系,可提供包括Pparg、AGPAT2、BSCL2、CAV1和PTRF(Cavin1)等在内的多种基因敲除或条件性敲除罕见病研究小鼠模型。同时也可根据您的科研需求进行专业化的定制服务,加速您的课题研究。

“脂肪”不要走——先天性全身性脂肪萎缩症

上一篇

创新药物开发实力派选手——基因编辑大鼠,现在定制更有胚胎冻存赠送

下一篇

赛业生物邀您参与2023广阳湾全球脑与智能科技峰会

更多资讯

我的询价