18 年
手机商铺
公司新闻/正文
328 人阅读发布时间:2022-10-18 10:58
环腺苷酸反应元件结合蛋白CREB1(cAMP responsive element binding protein1)属于DNA蛋白结合类亮氨酸拉链结构转录因子超家族,主要与cAMP等信号发生应答反应。Creb1基因编辑模型目前已应用于神经系统、心血管、肌肉的研究。
赛业生物《每周一鼠》,每周五更新,为大家讲解一个小鼠模型的故事,希望对大家了解不同的小鼠模型有所帮助。今天和大家见面的是Creb1基因编辑小鼠。
Creb1基因简介
Creb1基因位于小鼠的1号染色体上,该基因参细胞对维甲酸的反应、生物合成过程的正向调节和蛋白质的稳定,同时在动物器官发育、细胞对肝细胞生长因子刺激反应以及细胞对白血病抑制因子反应过程的上游或内部起作用。Creb1基因实现DNA结合转录激活剂活性、RNA聚合酶II特异性和cAMP反应元件结合活性。
Creb蛋白是Creb1基因转录翻译而来,通过可变剪切方式,形成多种剪接体:Crebα、Crebβ和Crebб等。Creb蛋白是磷酸化依赖性转录因子,在与CRE(cAMP response element,CRE)结合后刺激转录。该序列存在于许多病毒和细胞的启动子中,参与不同的细胞过程,包括脂肪细胞的分化、调节细胞增殖与凋亡及一些与生命活动有关因子的生成等,从而参与细胞的发育与生存、机体的生长发育、内环境稳定、防御反应等生命活动。同时,Creb蛋白是调节中枢神经系统功能的关键转录因子之一,参与神经保护与神经发育。其在几个结构中表达,包括泌尿生殖系统、肢体、上颌骨过程、周围神经系统神经节、端脑等。

Creb1基因编辑小鼠模型
1.神经系统
神经元凋亡波对于塑造发育中大脑的复杂结构至关重要,而进行性、区域性神经元丧失是成人大脑中各种神经退行性疾病不可逆发病机制的基础。在发育过程中,神经元存活或死亡之间的决定取决于获得神经营养支持和兴奋性神经递质受体的激活。这两个事件都激活了最终保护神经元免于凋亡细胞死亡的信号转导途径。抗凋亡信号通过各种机制(包括基因表达的调节)对细胞存活产生影响。神经营养因子和活性依赖性基因表达由几种神经元信号转导级联介导,例如PI3K/Akt通路、MAPK通路、Ca2+/CaMK和cAMP/PKA通路,这些通路汇聚在亮氨酸拉链转录因子的Creb家族上[1]。该转录因子家族由Creb、相关蛋白cAMP反应元件调节蛋白(CREM)和激活转录因子1(ATF1)组成。三者均被磷酸化激活,并以同源或异源二聚体的形式与靶基因启动子中的cAMP反应元件(CRE)结合。

图2 Creb1基因的敲除方案策略[2]
为了获得神经系统特异性的Creb突变小鼠,研究者在ES细胞中使用同源重组对Creb1等位基因进行修饰,使编码bZIP结构域第一部分的Creb1第10外显子的两侧位于loxP位点。Cre介导的Creb1loxP等位基因的重组导致一个Creb1空等位基因,该基因编码一个截断的Creb蛋白,没有DNA结合和二聚结构域,这种被截断的蛋白质是不稳定的,因此成功的重组会导致Creb的丢失。
接下来研究人员对Creb1NescreCrem-/-小鼠的大脑发育进行考察,在E16.5、E18.5和P0的Creb1NescreCrem-/-脑中存在所有脑结构,表明Creb和CREM在脑形成中没有主要作用。而组织学分析显示在E18.5和P0时整个大脑的细胞密度降低,伴随着固缩核和扩大的脑室的细胞增。这些显著性的变化在P0期大脑中更为广泛,表明在这段时间内细胞死亡的积累或加速。在突变P0大脑高度受影响的皮质区,皮质板完全紊乱,在松散排列松散的小圆形细胞簇中只能发现少量锥体细胞。上述结果表明,缺乏Creb和Crem的小鼠大脑中的细胞完整性受到损害。

图3 脑切片的组织学分析[2]
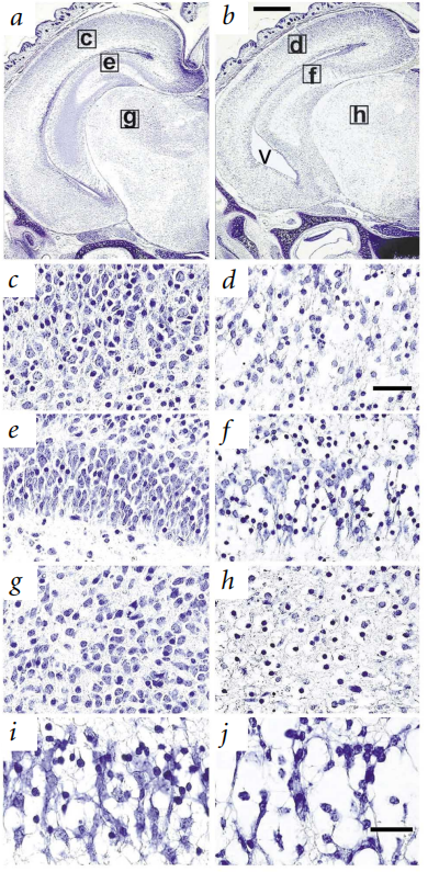
a-b:Creb1NescreCrem+/-和Creb1NescreCrem-/-脑切片的组织学分析;c-h:比较Nissl染色显示,突变小鼠的神经元大量丢失,细胞核固缩的细胞数量增加,特别是在皮质板(c,d)和海马CA1区(e,f)。丘脑或下丘脑也受到影响(g、h),但影响程度较轻。i-j:在嗅球中,二尖瓣细胞层明显减少。
为了检查神经元数量的减少是否是由于细胞退化增加、增殖减少或两者兼而有之,研究人员用Ki-67和TUNEL标记细胞,并在突变体和对照脑中对活化的caspase 3进行染色。结果显示,在大脑所有区域都发生了不同程度的细胞凋亡,Creb1NescreCrem-/-、Creb1Nescre、Crem-/-和Creb1NescreCrem+/-显示凋亡控制水平,进一步支持神经元死亡和Creb和CREM缺失之间的联系。

图4 在大脑中同时缺乏Creb和CREM的小鼠中,细胞增殖正常,但神经元死亡增加[2]
a-c:Creb1loxP/loxPCrem+/-、Creb1NescreCrem+/-与Creb1NescreCrem-/-小鼠的心室区增殖活性。d-i:与对照组小鼠(d,e,g,h)相比,突变体的第VI层和第V层的细胞表现出强烈的TUNEL标记(f)和激活的caspase 3染色(i)。
以上结果表明,Creb家族成员对体内神经元存活至关重要。发育中的大脑中缺乏Creb和CREM会导致广泛的细胞死亡,而由Creb或CREM介导的出生后转录中断会触发选择性和进行性神经变性。总之,这项研究表明Creb和CREM对于维持体内神经元存活至关重要,提高了Creb信号通路的药理学操作可能对神经退行性疾病进展后的功能和解剖学恶化产生积极治疗作用的可能性。
2.肌肉再生
脊椎动物的肌生成受肌肉特异性转录因子的级联控制,这些转录因子决定了肌原性规范和分化,以及受损成人骨骼肌的修复。第二信使cAMP和cAMP反应性转录因子Creb在肌生成过程中受到时间调节,是小鼠胚胎体细胞发育所必需的,其在胚胎骨骼肌祖细胞的分化和成体骨骼肌的存活中起关键作用[3]。Creb的基因缺失或显性Creb抑制剂A-Creb的表达会损害小鼠的肌肉组发育,可能是通过调节肌生成调节因子Pax3和Myf5。此外,A-Creb在成熟肌纤维中的转基因表达会导致肌肉变性。Creb也被证明在肌原性分化过程中调节RB和卵泡抑素的转录,这表明Creb参与了肌发生过程中的末端细胞周期阻滞和融合[4]。上述研究表明,Creb是肌肉分化和存活的多个阶段的重要调控因子。

图5 Creb1基因编辑方案策略[5]
为了探讨关于激活正常肌肉中Creb的生理信号,研究人员从包含小鼠Creb1外显子3-5的10.5kb基因组片段构建靶向载体。使用定点诱变引入Y134F突变。Creb+/YF小鼠与C57BL/6回交10代以获得Creb+/+和CrebYF/YF小鼠。同时,为了表征Creb在骨骼肌再生中的作用,研究人员将心脏毒素注射到小鼠腓肠肌中,注射心脏毒素后,骨骼肌的退化和再生是通过肌纤维坏死、卫星细胞活化和分化、成肌细胞增殖和迁移以及最终肌纤维再生的特征明确的过程发生的。结果表明,Creb被激活以响应肌肉损伤。

图6 Creb由肌肉损伤激活[5]
A.注射心脏毒素(CTX)后3天,未受伤和受伤的对侧肌肉对抗pCreb(S133)抗体免疫组化;B.CTX注射后3天,小鼠腓肠肌中Creb靶基因mrnaSik1和Nr4a2;C.用Nr4a2反义核糖体探针在未损伤和3天CTX注射的对侧腿上进行原位杂交;D.在4周龄Dmdmdx小鼠腓肠肌上的磷酸化-Creb免疫组化和npc;E.4周龄小鼠腓肠肌野生型和Dmdmdx腓肠肌组织中的Sik1 mRNA;F.4周龄时,用反义Nr4a2核糖体探针或空白(对照)对Dmdmdx腓肠肌进行原位杂交;G.腓肠肌Dmdmdx(4周)的免疫荧光染色显示pCreb(绿色)、Pax7(红色)和合并。
在观察到再生骨骼肌中Creb活性升高后,研究人员考察了Creb是否有助于成肌细胞活化和/或分化。研究结果表明,压碎的肌肉提取物(CME)迅速诱导成肌细胞中的Creb磷酸化,同时CME处理的成肌细胞中的Creb磷酸化与增加的Creb转录活性相关,受损骨骼肌释放的未知因子会激活受损肌肉内成肌细胞中的 Creb。

图7 Creb由原代成肌细胞中压碎的肌肉提取物激活[5]
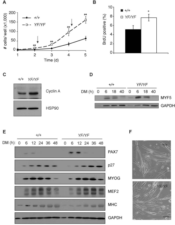
此外,研究人员还评估了Creb-YF功能获得突变对成肌细胞增殖和分化的影响,这两个过程是肌肉再生的一部分。研究结果表明,活化的Creb促进成肌细胞增殖和分化,而激活的Creb驱动成肌细胞增殖和肌发生分化的早期步骤,可能分别通过直接调控驱动细胞周期和肌发生的基因。

图8 活化的Creb促进成肌细胞增殖和分化[5]
A Creb+/+和CrebYF/YF成肌细胞在5天内的生长曲线测定;B 异步成肌细胞培养中BrdU阳性核的百分比;C 异步成肌细胞中的CyclinA和HSP90蛋白;D Myf5和GAPDH控制Creb+/+和CrebYF/YF肌细胞的分化;E 在分化培养基中,Creb+/+和CrebYF/YF肌细胞中的肌肉特异性蛋白(DM);F 2天分化的Creb+/+和CrebYF/YF肌管的相衬图像。
以上结果表明,Creb磷酸化和靶基因响应骨骼肌损伤而被激活,并且激活的Creb驱动成肌细胞增殖。此外,Creb的基因激活促进了肌肉萎缩症小鼠急性肌肉损伤和再生后的增殖。
总结
CREB蛋白是真核生物神经系统内一个重要的核转录因子,通常作为核内信号通路的交汇与终止点,调控着上下游信号分子,与神经系统的发育密切相关,不可缺少。此外,Creb是肌肉分化和存活的多个阶段的重要调控因子。Creb1基因编辑小鼠可研究基因的转录调节与机体生长发育、内环境稳定、防御反应等功能相关的疾病,如在心血管系统、神经系统、肿瘤方面等都有涉及。
赛业小鼠模型构建
赛业生物构建了Creb1基因敲除小鼠与条件性基因敲除小鼠,更有活体小鼠已加入『红鼠资源库』,快至2周交付!确保您在短时间内获得更具性价比的实验用鼠,为您的研究加点速。
Creb1基因敲除小鼠

小鼠福利,限定发放中~
品系名称:
C57BL/6J-Creb1em1Cya
品系编号:
KOCMP-12912-Creb1-B6J-VA
产品编号:
S-KO-01615
应用方向:
肌肉、心血管系统、神经系统
打靶方案:

Creb1基因敲除小鼠打靶方案示意图
Creb1条件性 基因敲除小鼠

小鼠福利,限定发放中~
品系名称:
C57BL/6J-Creb1em1(flox)Cya
品系编号:
CKOCMP-12912-Creb1-B6J-VA
产品编号:
S-CKO-01857
应用方向:
肌肉、心血管系统、神经系统
打靶方案:

Creb1条件性基因敲除小鼠打靶方案示意图
红鼠资源库
赛业“红鼠资源库”可以为您提供包括Creb1在内的多系列的完全性敲除小鼠和条件性敲除小鼠模型。强大的数据库给您更便捷的体验,研究人员能够在线查询、设计和优化基因编辑方案并比较研究数据和成果,并咨询订购。
如有需要,欢迎拨打400-680-8038或扫码联系我们咨询订购~

欢迎扫码进入红鼠资源库
参考文献:
[1] Shaywitz A J , Greenberg M E . CREB: A Stimulus-Induced Transcription Factor Activated by A Diverse Array of Extracellular Signals[J]. Annual Review of Biochemistry, 1999, 68(1):821-861.
[2] Mantamadiotis T , Lemberger T , Bleckmann S C , et al. Disruption of CREB function in brain leads to neurodegeneration[J]. Nature Genetics, 2002, 31(1):47-54.
[3] Chen A E , Ginty D D , Fan C M . Protein kinase A signalling via CREB controls myogenesis induced by Wnt proteins.[J]. Nature, 2005, 433(7023):317-322.
[4] Keren A , Keren-Politansky A , Bengal E . A p38 MAPK-CREB pathway functions to pattern mesoderm in Xenopus.[J]. Developmental Biology, 2008, 322(1):86-94.
[5] Stewart R , Flechner L , Montminy M , et al. CREB Is Activated by Muscle Injury and Promotes Muscle Regeneration[J]. Plos One, 2011, 6(9):e24714.