18 年
手机商铺
公司新闻/正文
665 人阅读发布时间:2022-07-13 11:25
非酒精性脂肪性肝病(NAFLD)是目前最常见的慢性肝病之一。随着社会经济发展和人民生活水平的提高,近年来NAFLD的发病率在持续增加,全球大约有1/4的成年人患有NAFLD。这种疾病可逐渐进展为非酒精性脂肪性肝炎(NASH),并增加肝纤维化、肝硬化和肝癌的风险。
之前的研究表明,NAFLD/NASH与肝脏中的脂肪堆积(脂肪变性)有关。然而,患者脂肪变性的确切机制仍然有待阐明。近日,美国堪萨斯大学医学中心的研究团队发现,VMP1蛋白的缺乏会损害肝脏的脂肪分泌和代谢,因而可能导致非酒精性脂肪性肝病的进展。
这项题为“Lack of VMP1 impairs hepatic lipoprotein secretion and promotes non-alcoholic steatohepatitis”的研究成果于2022年4月发表在肝脏病学期刊《Journal of Hepatology》杂志上。通讯作者是堪萨斯大学医学中心的倪红敏教授。
研究材料和方法
在此项研究中,研究人员构建了肝脏特异性和肝细胞特异性的Vmp1敲除小鼠(分别称为L-Vmp1 KO和H-Vmp1 KO小鼠),并与赛业生物合作构建了Vmp1敲入(Vmp1KI)小鼠。他们通过代谢组学和转录组分析来鉴定这些小鼠的脂质和能量代谢,并对饲喂NASH饲料的VMP1肝脏过表达小鼠进行鉴定。
技术路线
01肝细胞中Vmp1的缺失导致肝脏脂质积累
02肝细胞中Vmp1的缺失破坏极低密度脂蛋白的分泌
03肝细胞中Vmp1缺失导致肝脏脂肪变性的机制
04Vmp1的肝细胞特异性缺失可导致非酒精性脂肪性肝炎
研究结果
1.肝细胞中Vmp1的缺失会破坏小鼠的脂蛋白分泌
液泡膜蛋白1(VMP1)是一种内质网跨膜蛋白,可调节自噬体和脂滴的形成。最近的证据表明,VMP1在斑马鱼和培养细胞的脂蛋白分泌中发挥关键作用。然而,在NAFLD和NASH发生时,VMP1对脂蛋白分泌和脂质积累的调节有何病理生理学作用以及机制如何,目前还不大清楚。
为了研究VMP1在小鼠体内的生理功能,研究人员构建了H-Vmp1KO小鼠。H-Vmp1KO小鼠表现出微脂肪变性、肝细胞气球样变、小叶炎症和肝脂质积累。与野生型小鼠相比,H-Vmp1KO小鼠的肝甘油三酯和胆固醇水平显著增加。这些数据表明,VMP1在调节小鼠肝脏脂质稳态中起重要作用,Vmp1的缺失会导致小鼠肝脏中脂质的积累。
肝脏脂肪堆积通常会导致肝脏内极低密度脂蛋白(VLDL)合成和分泌增加,这是减轻脂肪堆积的一种适应性机制。若极低密度脂蛋白分泌受损,就会导致严重的肝脏脂肪变性。
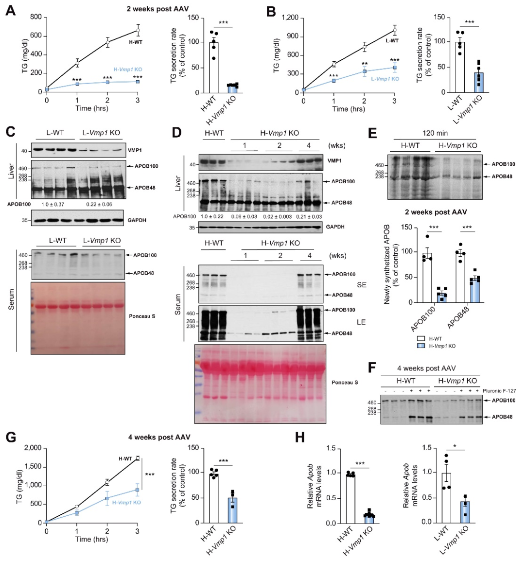
因此,研究人员接下来分析了Vmp1敲除后的脂蛋白分泌。他们发现,在敲除Vmp1后,小鼠的血清甘油三酯水平和甘油三酯分泌率显著降低。同时,小鼠肝脏和血清中的载脂蛋白B100(APOB100)水平也降低(图1)。与对照相比,Vmp1KO肝细胞中p62和LC3-II的本底水平要高得多,表明该细胞的自噬受损。由此可见,肝细胞Vmp1的缺失会破坏小鼠极低密度脂蛋白分泌和肝脏自噬。
图1 Vmp1KO小鼠的甘油三酯和脂蛋白分泌降低
2.肝细胞中Vmp1的缺失导致脂肪酸β-氧化受损
通过脂质组学分析,研究人员发现H-Vmp1 KO小鼠肝脏中的磷脂水平显著降低,而鞘脂和中性脂质显著增加。其中,磷脂酰胆碱和磷脂酰乙醇an的水平显著降低,且磷脂成分发生改变。代谢组学分析显示,H-Vmp1KO小鼠肝脏中β-羟基丁suan水平降低,而Vmp1KO肝细胞中的脂肪酸β-氧化水平降低,这表明可能是脂肪酸β-氧化的受损导致H-Vmp1KO小鼠的肝脏脂肪变性。
他们进一步发现,在H-Vmp1KO肝脏中,巨噬细胞和中性粒细胞的数量增加,且炎症基因的mRNA水平显著提高。同时,肝脏α-平滑肌肌动蛋白和羟脯氨酸水平升高,且纤维化基因表达增加。转录组分析的结果也证实,炎症和纤维化增加。这些结果表明,Vmp1的肝细胞特异性缺失导致肝脂肪变性进展为非酒精性脂肪性肝炎。
3.Vmp1的回补减轻了非酒精性脂肪性肝炎
之后,研究人员构建了Vmp1回补小鼠(H-Vmp1KO/KI)(由赛业生物提供合作与技术支持)。他们发现,当Vmp1基因回补后,H-Vmp1KO小鼠的极低密度脂蛋白水平降低不仅得到纠正,而且进一步增加。Vmp1回补小鼠的APOB水平完全恢复,甘油三酯分泌也高于野生型小鼠,且肝肿大和肝损伤也得到纠正。种种迹象表明,Vmp1的回补改善了极低密度脂蛋白的分泌受损,并减轻了非酒精性脂肪性肝炎。
图2 条件性敲入鼠打靶方案示意图
最后,研究人员发现VMP1降低与人类NAFLD和NASH相关。高脂饮食(CDAHFD)喂养的小鼠出现典型的NASH症状,且VMP1的蛋白和mRNA水平降低。不过,VMP1的过表达显著减轻了高脂饮食诱导的磷脂酰胆碱和磷脂酰乙醇an水平降低、脂肪变性和极低密度脂蛋白分泌受损。
研究结论
图3 肝脏中VMP1的缺乏导致NAFLD/NASH的示意图
这项研究表明,肝脏中VMP1的缺乏会破坏极低密度脂蛋白分泌和自噬,进而导致非酒精性脂肪性肝病(图2)。目前已经发现VMP1基因内含子中的一些SNP,与低密度脂蛋白胆固醇、总胆固醇和甘油三酯水平升高相关。Vmp1KO小鼠的循环甘油三酯和胆固醇降低有望带来新的策略,以VMP1为靶点来预防心血管疾病和动脉粥样硬化。
原文检索:
Jiang X, Fulte S, et al. Lack of VMP1 impairs hepatic lipoprotein secretion and promotes non-alcoholic steatohepatitis. J Hepatol. 2022 Apr 19:S0168-8278(22)00245-8. doi: 10.1016/j.jhep.2022.04.010. Epub ahead of print. PMID: 35452693.
动物模型定制服务
赛业生物致力于更好地服务客户,为您构建更好的动物模型,可提供多种个性化定制服务类型,包括TurboKnockout基因编辑小鼠、CRISPR-Pro基因敲除/敲入大小鼠、转基因大小鼠在内的多种动物模型。本试验所使用的Vmp1敲入(Vmp1KI)小鼠,也均由赛业生物提供。
查看更多动物模型定制服务
赛业生物通过高脂高胆固醇高果糖饲料(GAN)喂养构建的NASH小鼠模型,可作为阐明非酒精性脂肪肝的病理生理机制以及新药的开发的动物模型。
除了饮食诱导的非酒精性脂肪肝小鼠模型,赛业生物还可为您提供多种非酒精性脂肪肝小鼠模型(比如化学物质诱发模型、 基因编辑模型、复合模型)及表型分析服务。
如有需要,欢迎拨打400-680-8038或扫码联系我们咨询订购~为您量身定制!

欢迎扫码进入官网了解详情