18 年
手机商铺
公司新闻/正文
548 人阅读发布时间:2022-01-14 18:55
研究背景
UHRF1是至关重要的DNA甲基化调控因子,它参与DNA维持性甲基化过程的功能已经研究的比较清楚。另外,还有研究表明UHRF1参与DNA的损伤修复。但除此之外 UHRF1是否还有其它全新的生物学功能尚不清楚。
2021年9月,华东师范大学生命科学学院翁杰敏教授团队和马欣然教授团队合作在cell research杂志上发表了题为Nuclear UHRF1 is a gate-keeper of cellular AMPK activity and function的研究论文,华东师范大学翁杰敏教授和马欣然教授为论文的共同通讯作者,翁杰敏教授实验室已毕业的博士生徐翔,丁广进以及马欣然教授实验室博士后刘才智为该论文的共同第一作者。
研究材料
该论文的研究材料包括8-12周龄的雄性C57BL/6J小鼠、肝细胞特异性UHRF1转基因小鼠(赛业生物构建)、WT和肝脏特异性AMPKα基因敲除小鼠(AMPKαLKO)由李静亚博士(中国科学院上海药物研究所)提供。常规细胞系(A549、HCT116、293T、MEF),此外 AMPKα1/2 DKO MEF细胞系由复旦大学雷群英课题组惠赠。
研究方法
使用的技术方法包括 质粒克隆,细胞培养与质粒转染 ,免疫共沉淀,Western Blot (WB) ,RNA抽提反转与实时定量PCR(qRT-PCR),核质分离,免疫染色,小鼠腺病毒和siRNA注射,肝原代细胞分离培养和实验,葡萄糖耐受和胰岛素耐受实验,肝脏脂质含量检测等。
技术路线
01细胞水平敲低或者敲除UHRF1检测AMPK的激活
↓
02使用IP,免疫荧光,核质分离,qPCR等一系列技术研究该调控机制
↓
03使用转基因动物模型研究该调控是否具有生理功能
研究结果
1// 体外实验发现UHRF1可以调控AMPK的活性
首先该论文通过IP实验发现UHRF1和AMPK存在着较强的相互作用,并且在多种细胞中敲低UHRF1能够显著激活AMPK。
图1. UHRF1与AMPK存在相互作用,且UHRF1能在多种细胞中显著抑制AMPK的活性。
紧接着研究人员通过核质分离和FRAP实验发现UHRF1可以调控细胞核和细胞质两部分AMPK的活性,并且UHRF1可以调控AMPK的核质穿梭。
图2. UHRF1可以调控细胞核和细胞质两部分AMPK的活性。
然后研究人员发现UHRF1主要通过调控磷酸酶PP2A和AMPK的相互作用调控AMPK的活性,并且UHRF1对于AMPK的调控主要依赖于PP2A。

图3. UHRF1可以促进PP2A介导的AMPK去磷酸化。
2// 体内实验进一步验证UHRF1负调控AMPK的活性
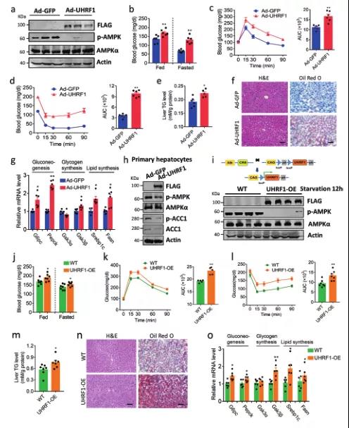
最后研究人员通过尾静脉注射腺病毒在小鼠肝脏内特异过表达 UHRF1 以及构建肝脏特异性过表达UHRF1的转基因动物模型(该小鼠由赛业生物公司提供)发现,在肝脏特异性过表达UHRF1后,小鼠的整体代谢指标包括血糖、血脂、肝脏脂质水平有非常显著的改变,同时肝脏内的AMPK活性也被显著抑制,说明UHRF1在体内也能负调控AMPK的活性。
图4. UHRF1可以在小鼠体内调控糖脂代谢。
3// 机制研究
进一步的机制研究表明UHRF1主要是通过招募磷酸酶PP2A对AMPK进行去磷酸化调控,最后研究人员还发现UHRF1对于AMPK的调控在小鼠的肝脏和脂肪组织也存在。
总结
在本研究中,研究人员通过相互作用蛋白筛选发现了UHRF1的一个新的相互作用蛋白即AMPK,进一步的机制研究发现UHRF1是一个新的AMPK上游调控因子并且在维持正常能量状态下AMPK处于失活状态中发挥了关键作用。在多种细胞中敲低或者敲除UHRF1都能显著激活 AMPK, 并且研究人员发现UHRF1可以通过调控AMPK的活性进而调控细胞糖酵解和脂质代谢。
总而言之,该研究将UHRF1确定为一种在细胞代谢中具有关键作用的新型AMPK上游调控因子。
赛业生物一站式服务平台
赛业生物多位一体平台服务网络,涵盖一站式的基因和细胞治疗CRO平台、品系丰富的基因编辑小鼠资源库,高效且智能化的模式动物定制平台、严格质控的无菌鼠技术服务平台,一站式小动物表型分析平台及创新性的药物筛选评价小鼠模型平台,可为您提供从细胞模型到大小鼠模型的专业一站式服务。如有需要,欢迎后台留言或是联系我们咨询~

原文检索:
Xu, X., Ding, G., Liu, C. et al. Nuclear UHRF1 is a gate-keeper of cellular AMPK activity and function. Cell Res (2021). https://doi.org/10.1038/s41422-021-00565-y