18 年
手机商铺
公司新闻/正文
659 人阅读发布时间:2021-09-13 12:01

想调整研究方向,获得学术研究突破口?想获得论文选题思路,提高发文命中率?你需要了解学科发展态势和未来走向!赛业生物专栏《Gene of the Week》每周二会根据热点研究领域介绍一个基因,详细为您介绍基因基本信息、研究概况和应用背景等,助您保持学术研究敏锐度,提高科学研究效率,期待您的持续关注哦。今天我们要讲的主角是在特发性肺纤维化中起着重要作用的CAV-1基因。
CAV-1基因简介
Cav1基因负责编码Caveolin-1(CAV-1)蛋白,该蛋白又被称为窖蛋白-1,属于嵌膜蛋白质Caveolin家族成员之一,该家族包括3种蛋白质,分别是Caveolin-1,Caveolin-2以及Caveolin-3。其中CAV-1蛋白由178个氨基酸组成,有两种异构体,分别为CAV-1α和CAV-1β。基因定位方面,在人类基因组中,CAV-1基因定位于7号染色体,对应于小鼠染色体6E1区。CAV-1蛋白相对分子质量约为21000-24000之间[1]。
除此之外 ,CAV-1蛋白是一个拥有着多种功能的膜信号蛋白,目前,CAV-1已经被发现参与包括G蛋白、酪氨酸激酶在内的多种信号转导过程。最近的研究结果表明,CAV-1 可以通过调节 TGF-β 信号通路促进细胞外基质(ECM)生成,产生炎症抑制,最终促进纤维化的发生。

表1. Caveolin家族成员间对比[1]
特发性肺纤维化(IPF)
特发性肺纤维化(IPF)是一种原因不明,与炎症损伤有关的进行性肺纤维化疾病。在临床中,主要症状为呼吸困难、咳嗽、肺功能下降。其发病机制主要与肺泡上皮细胞的损伤、成纤维细胞异常沉积以及肺异常修复有关,主要表现为肺间质的异常增生、肺泡简化、肺泡壁增厚等病理特征,会导致患者肺容量缩小、肺顺应性降低,并且纤维化过程几乎不可逆[4]。患者生存率较差,通常会在被确诊特发性肺纤维化3-5年后死亡[5]。
目前已有众多研究报道CAV-1与IPF之间存在密切相关性,尤其是CAV-1的缺失对于IPF的发生起着至关重要的作用,同时CAV-1的上调有助于预防IPF的发生发展,因此CAV-1未来或将成为IPF的一个潜在治疗靶点。
IPF相关小鼠模型
目前最为经典常用的IPF模型为博来霉素诱导损伤模型。博来霉素是一种对多种肿瘤有杀伤作用的抗肿瘤药物,常被用于诱导各种纤维化模型[6]。在肺纤维化小鼠模型中,博来霉素能够有效上调各项纤维化相关基因的表达,激活相关通路,模拟纤维化进程。
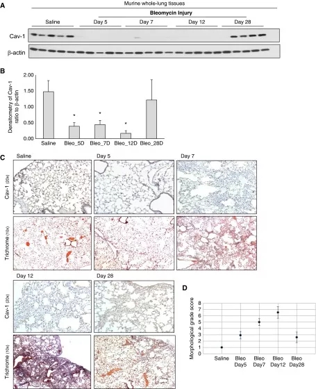
已经有研究在博来霉素诱导小鼠肺损伤后的不同时间点检测CAV-1表达的变化。结果显示该模型从损伤后第7天到第10天出现纤维化,并在损伤后第14天左右纤维化程度达到峰值。研究分别在损伤后第5天(炎症相对更活跃时)以及第7天(纤维化发展时)、第12天(接近纤维化峰值)和第28天(纤维化消退阶段)检测CAV-1表达。结果显示在第 5、7 和 12 天,全肺裂解物中的 CAV-1 蛋白表达显著降低,并在肺损伤后第 28 天恢复[7]。为了进一步探究CAV-1的表达下调来自于哪个细胞群体,Lin等人对肺泡不同细胞群体标志物进行免疫荧光特异性染色,研究结果表明,在博来霉素诱导损伤的小鼠模型中,CAV-1的表达下调主要集中于肺泡I型上皮细胞[8]。

图1. CAV-1表达下调以应对博来霉素诱导的小鼠肺损伤[7]

图2. 博来霉素损伤后,CAV-1主要在I型肺泡上皮细胞中的表达量下调[8]
事实上,虽然在大多研究中发现了CAV-1的抗纤维化作用,但仍然有研究报道CAV-1-/-小鼠表现出博莱霉素诱导损伤后纤维化程度降低[9],因此CAV-1与IPF的关系仍然没有确切的定论。此外,已经有研究报道,CAV-1缺陷小鼠表现出不受正常调控的内皮细胞增殖,纤维化引起的肺泡隔增厚以及免疫缺陷[10]。这些研究都预示着CAV-1与IPF之间关系密切且复杂。
特发性肺纤维化的治疗
美国食品药品监督管理局曾于2014年批准了两款用于IPF的药物,然而两种药物逆转IPF的效果仍然不甚理想,据分析即使在美国,两种药物的使用率也极低。因此对于IPF目前仍然没有有效的干预治疗方式,被认为行之有效的治疗方法是肺移植。因此,IPF的疾病治疗靶点以及潜在药物开发一直是科学界的研究难点和热点。
研究发现,通过电穿孔将CAV-1过表达质粒转染至肺泡细胞,能够有效地降低博来霉素诱导的肺纤维化程度,同时,损伤导致的中性粒细胞、巨噬细胞的募集也会随之减弱[8],这一治疗方法可通过定向转染将CAV-1过表达质粒精准递送至肺部,避免了外科创伤及对其它组织器官的影响。

图3. 将Cav-1的过表达质粒通过电穿孔递送至肺部,可有效抑制博来霉素给药21天小鼠肺部炎症小体的激活[8]
小结
越来越多的证据表明CAV-1在小鼠或人类特发性纤维化中起着不可或缺的关键性作用,尤其是CAV-1的上调对于纤维化进程的抑制对于未来IPF的预防和治疗提供了全新的诊疗思路,甚至目前已经有研究报道,CAV-1的衍生肽(Caveolin-1–derived peptide)已经被证明可以有效抑制博来霉素诱导的小鼠肺纤维化[11],这一研究结果无疑将CAV-1作为IPF的治疗靶点推向了一个新的高度,以CAV-1为靶点的治疗方式或将在不远的未来被广泛应用。

赛业“红鼠资源库”涵盖基因敲除小鼠、条件性敲除小鼠及海量突变位点小鼠品系,强大的数据库给您更便捷的体验,研究人员能够在线查询、设计和优化基因编辑方案并比较研究数据和成果,并咨询订购。
“红鼠资源库”可以为您提供Cav1全身性敲除活体小鼠及条件性敲除小鼠,如有需要,欢迎联系我们咨询~

号外
赛业生物开学福利大放送,C57BL/6小鼠买一送一,仅限两周,欢迎联系我们咨询订购~
参考文献:
[1]张勤勤,孙润广,李连启. Caveola及其蛋白家族的生物学结构和功能的研究现状[J].北京生物医学工程,2011,30(02)
[2]Vinten J, et al. Identification of a major protein on the cytosolic face of caveolae.[J]. Biochimica et biophysica acta,2005,1717(1)
[3]Woo-Kuen Lo, et al. Identification of caveolae and their signature proteins caveolin 1 and 2 in the lens[J]. Experimental Eye Research,2004,79(4)
[4]Shenderov K, et al. Immune dysregulation as a driver of idiopathic pulmonary fibrosis. J Clin Invest, 2021. 131(2).
[5]Martinez F J, et al. Idiopathic pulmonary fibrosis. Nat Rev Dis Primers, 2017. 3
[6]Zhang J, et al. Discovery of a new class of integrin antibodies for fibrosis. Sci Rep, 2021. 11(1)
[7]Sanders Yan Y, et al. Epigenetic Regulation of Caveolin-1 Gene Expression in Lung Fibroblasts.[J]. American journal of respiratory cell and molecular biology,2017,56(1)
[8]Lin X, et al. Caveolin-1 gene therapy inhibits inflammasome activation to protect from bleomycin-induced pulmonary fibrosis.[J]. Scientific reports,2019,9(1)
[9]Shivshankar P, et al. Caveolin-1 deficiency protects from pulmonary fibrosis by modulating epithelial cell senescence in mice.[J]. American journal of respiratory cell and molecular biology,2012,47(1)
[10]Drab M, et al. Loss of caveolae, vascular dysfunction, and pulmonary defects in caveolin-1 gene-disrupted mice.[J]. Science (New York, N.Y.),2001,293(5539)
[11]Amarnath S, et al. Caveolin-1–derived peptide limits development of pulmonary fibrosis.[J]. Science Translational Medicine,2019,11(522)
本文来自赛业生物