18 年
手机商铺
公司新闻/正文
857 人阅读发布时间:2021-02-22 14:43

国自然热点是近几年国自然申请的风向标,结合国自然热点为课题方向,能有效提高国自然申请的中标率。在历年的国自然资助中,肿瘤免疫基金中标数逐年递增且增量可观。众所周知,肠道微生物是当今比较火的科研热点,相关的研究成果更是频频登上各大期刊,而且有大量的研究表明肠道微生物对肿瘤免疫治疗具有重要的影响。今天就分享一篇发表在Science上的一篇文章,希望能为您的选题有所帮助:
近来,许多研究表明一些肠道菌群的存在与ICB疗效的提高有关。为了弄清其中潜在的分子机制,Kathy D. McCoy团队筛选并研究了多种能显著提高ICB疗效的肠道菌群,发现Bifidobacterium pseudolongum可通过代谢物肌苷(inosine)来增强免疫应答。2020年9月,他们的研究结果发表在了学术期刊Science上:Microbiome-derived inosine modulates response to checkpoint inhibitor immunotherapy [1]。
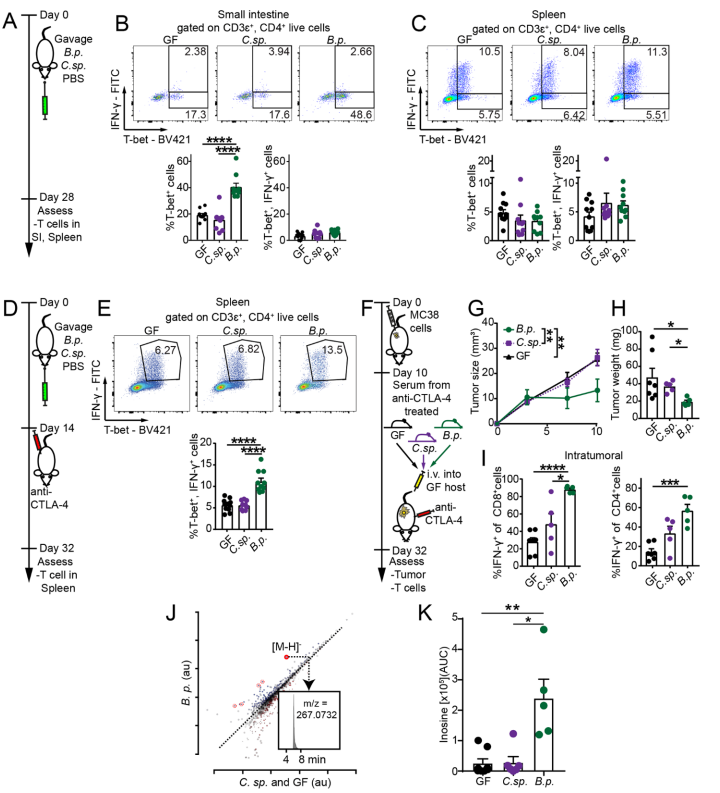
研究人员首先在偶氮甲烷(AOM)/葡聚糖硫酸钠(DSS)诱导的结直肠癌(colorectal cancer,CRC)小鼠模型上寻找与ICB疗效相关的菌群;然后在皮下接种了MC38(小鼠结直肠癌细胞系)的无菌小鼠模型中筛选可显著提高ICB疗效的肠道菌群(使用无菌小鼠模型可控制菌群种类变量),并研究潜在的分子机制;最后在多种不同类型的肿瘤小鼠模型上进行了验证。
为了探究ICB疗法在AOM/DSS诱导的CRC小鼠模型中的有效性,研究人员对小鼠进行CTLA-4抗体和PD-L1抗体处理。结果显示,相比对照组,使用同等剂量的两组ICB实验组中肿瘤的数量和重量明显减少、干细胞样肿瘤细胞比例降低。研究人员接下来对小鼠肿瘤进行了测序。测序结果显示,尽管两组的粪便菌群总体组成没有明显差异,但ICB实验组的粪便菌群多样性更高,且一些菌群显著增多。
由于原位腺癌模型中肠道菌群数量有限,肿瘤演进严重受阻,研究人员决定接下来转为使用皮下异位接种MC38的无菌或SPF级小鼠模型。利用CRC异位移植模型,研究人员筛选出了3种肠道菌群。单菌移植这些菌群到CRC异位移植无菌小鼠中能显著提高CTLA4抗体的疗效,而其中,B. pseudolongum也能显著提高PD-1抗体疗效。因此,研究人员决定选取B. pseudolongum进行接下来的抗肿瘤免疫机制研究。

图1. 筛选能增强ICB疗效的菌群
研究人员发现只进行B. pseudolongum单菌移植而不进行ICB处理并不能诱导抗肿瘤免疫反应,这说明抗肿瘤免疫反应依赖于ICB的存在。此外,在CRC异位移植小鼠模型中,研究人员并没有在肿瘤中发现B. pseudolongum的存在。这些数据表明ICB疗效的增强并不依赖于肿瘤中B. pseudolongum的存在,可能有可溶性因子参与其中。此外,胃肠道炎症是CTLA-4抗体疗法常见的一种副作用。据此,研究人员提出假设:CTLA-4抗体处理导致了肠道屏障完整性受损,肠道通透性增高,进而引起了B. pseudolongum代谢物全身系统性易位的增高。为了探究这个假设,研究人员收集了CTLA-4抗体处理且B. pseudolongum单菌移植或不移植菌群的MC38荷瘤无菌小鼠的血清,并将这些血清输入到CTLA-4抗体处理的MC38荷瘤无菌小鼠体内。结果显示,只有来源于CTLA-4抗体处理加上B. pseudolongum单菌移植的小鼠血清能显著抑制荷瘤无菌小鼠体内肿瘤的生长。这说明血清中来源于或是由B. pseudolongum诱导产生的可溶性因子是ICB疗效增强的原因。根据血清样本的非靶向代谢组学(untargeted metabolomics)、细菌培养上清液成分分析和体内实验,研究人员发现了B. pseudolongum的代谢物肌苷。

图2. B. pseudolongum和ICB处理对Th1细胞表型的影响及促进免疫疗效的代谢物肌苷的鉴定
特别地,肌苷能与腺苷2A受体(A2AR)结合。在一些报道中显示,它们的结合在体外实验中对Th1分化有抑制作用;在体内实验中对抗肿瘤免疫有抑制作用。但也有小部分研究表明肌苷类似物有促炎反应,A2AR信号可以维持Th1在小鼠体内的抗肿瘤免疫作用。基于这些“矛盾”的报道,研究人员探究发现,肌苷对Th1的作用是由环境决定的:在有外源IFN-γ存在的情况下,肌苷促进初始T细胞分化为Th1;当IFN-γ不存在时,肌苷抑制Th1的分化。接下来,研究人员探究了肌苷促Th1分化的分子机制。结果显示:当A2AR信号被阻断时,肌苷的促Th1分化作用失效;加入cAMP(A2AR的下游信号分子)后,肌苷的促Th1分化作用恢复;而阻断蛋白激酶A(cAMP的下游信号分子)后,肌苷的促Th1分化作用失效。此外,inosine-A2AR-cAMP-PKA信号通路能导致cAMP反应元件结合蛋白(cAMP response element-binding protein,CREB)的磷酸化,而CREB是已知的Th1关键分化因子(e.g. IL-12R和IFN-γ)的转录增强子。随后,研究人员探究了T细胞表面A2AR在B. pseudolongum增强ICB疗效中的必要性。结果显示A2AR的缺失会降低B. pseudolongum对ICB疗效的增强效果。
为了弄清肌苷是否能在没有B. pseudolongum的情况下促进CTLA-4抗体诱导的抗肿瘤免疫作用,研究人员对MC38荷瘤无菌小鼠进行肌苷或PBS口服/全身性给药,并加入CTLA-4抗体和共刺激信号CpG。与PBS对照组相比,加入CTLA-4抗体和CpG后,肌苷口服和全身性给药组的肿瘤重量都出现降低,抗肿瘤免疫作用增强。相反地,在没有CpG的情况下,肌苷处理组的肿瘤重量上升,抗肿瘤免疫作用下降。这与之前的实验结果一致:肌苷的抗肿瘤免疫作用是由环境决定的(取决于共刺激信号的存在与否)。另外,肌苷的抗肿瘤免疫作用也取决于T细胞上的A2AR:过继性输入A2AR缺失的T细胞到Rag1敲除(无T、B细胞)的MC38荷瘤无菌小鼠体内,小鼠口服肌苷并不能引起抗肿瘤免疫反应。这些数据说明肌苷介导了B. pseudolongum对ICB疗效的增强效果,且这种效果特异性地取决于T细胞上的A2AR。

图3. 肌苷促进Th1细胞的活化与抗肿瘤免疫作用
由于在多数肿瘤免疫反应中,Th1一般被认为起到抗肿瘤免疫作用,因此研究人员决定在其他肿瘤小鼠模型上验证肌苷联合共刺激信号是否能够增强ICB疗效。实验结果表明:使SPF级Msh2LoxP/LoxPVillin-Cre小鼠(自发小肠腺癌)口服肌苷,并给予CTLA-4抗体和CpG共刺激,小鼠体内肿瘤重量明显下降,脾脏内IFN-γ+CD4+ 和 IFN-γ+CD8+ T细胞数量显著升高;在膀胱癌和黑色素瘤小鼠模型上也能观察到类似结果。

图4. 代谢物肌苷能在小肠癌、膀胱癌和黑色素瘤小鼠模型中增强免疫疗法的效用
综上,研究人员发现,自ICB处理的小鼠CRC肿瘤上分离出的B. pseudolongum菌群是一种重要的小肠共生菌群,它的代谢物肌苷能显著增强ICB疗法的有效性。而且对人类粪便菌群宏基因组进行分析发现,尽管差异不是非常显著,但相比于在ICB疗法无应答患者中,ICB疗法应答患者中的B. pseudolongum菌群数量更多;而且在属水平上,ICB疗法应答患者中的B. pseudolongum菌群也更丰富:B. longum和B. adolescentis都有明显富集。这种菌群代谢物介导的免疫途径可用于研发CRC或其他癌症中基于菌群的免疫辅助疗法。此外,研究还发现A2AR对B. pseudolongum增强ICB疗效十分重要,因此在使用A2AR阻断剂进行肿瘤免疫治疗的时候要注意这种做法可能会消除有益菌群的抗肿瘤作用。
参考文献:
[1] L. F. Mager et al. Microbiome-derived inosine modulates response to checkpoint inhibitor immunotherapy. Science 10.1126/science.abc3421(2020).
赛业生物无菌鼠一站式服务平台,助力国自然基金申请

2020年,赛业生物已经为571个课题组免费提供了资质证明,其中262个课题申报成功,成功率高达45.9%!大战在即,赛业生物一站式服务平台可为您免费提供权威且能清晰说明动物或细胞模型构建技术、周期与预算的证明文件,让您的申报更具说服力,快长按下方二维码申请吧!

赛业生物从美国引进全套的无菌动物饲养繁育技术,自引进以来,优质的质控体系,让赛业无菌小鼠4年未发生一次污染,创造了国内无菌鼠饲养繁育体系的新记录。好品质造就好口碑,赛业无菌小鼠目前已服务超20家知名CRO和科研院所,获得一致好评。作为CBC公司中国区代理,赛业生物还能为您提供全套无菌鼠饲养设备。2021年正值赛业生物15周年之季,赛业许你一站式无菌鼠服务,无菌小鼠、技术服务、无菌设备、垫料及试剂一站式供应,助您科研牛气冲天,欢迎后台留言或联系我们咨询订购。

优质无菌鼠质控体系 ——4年零污染
众所周知,无菌鼠饲养繁育体系要求极其严苛,一点点的失误便会造成整个无菌体系全军覆没。赛业生物严格执行Taconic系统规范的无菌鼠饲养繁育体系,并通过Taconic公司技术体系的审核与认证。自引进以来,4年未发生一次污染,创造了国内无菌鼠饲养繁育体系的新记录。2020年9月18日,赛业生物取得江苏省无菌动物生产许可证,许可证号:SCXK(苏)-2020-0008。有证又质优的无菌鼠让您用得省心,买得放心!

专业无菌鼠技术服务——服务知名CRO和科研院所
由于多数实验室难以具备无菌鼠饲养的空间和设备,为满足这类用户的需求,赛业生物可根据客户的实际需求,双方共同协商,制定合理的实验计划为客户提供个性化的无菌鼠实验技术服务。好品质造就好口碑,赛业无菌小鼠目前已服务超10家知名CRO和科研院所,获得一致好评。
赛业无菌鼠技术服务主要有以下四类,欢迎联系我们咨询:
(1)肠道微生物移植:以无菌动物为基础构建人源菌群动物模型,在一定程度上能更好地说明人类的饮食、疾病和健康与肠道菌群的关系。
(2)无菌鼠模型定制服务:无论您感兴趣的小鼠是何种品系(野生型或基因编辑小鼠),赛业可针对您的需求为您制备特定的无菌小鼠模型,更有效地支持您研究微生物在健康和疾病中的作用。
(3)基因与菌群互作机制研究:借助赛业生物成熟稳定的基因编辑小鼠平台,再结合业内的无菌鼠技术平台,赛业生物可提供基因与菌群互作机制研究的一站式解决方案。
(4)个性化定制服务:对于个性化的需求,赛业生物将根据用户的实际需求,双方共同协商,制定合理的实验计划为客户提供个性化的无菌鼠实验技术服务。
一体化无菌鼠饲养解决方案——代理CBC无菌鼠设备
赛业生物已与国际知名的无菌鼠饲养设备生产商CBC达成合作。作为CBC中国区代理,赛业生物可为您提供全系列无菌动物饲养繁育设备及后续的无菌设备安装与操作培训服务,确保您顺利使用无菌鼠设备。

绝对的无菌环境——无菌鼠无菌饲养配套试剂耗材
众所周知,无菌鼠饲养繁育体系要求极其严苛,不论是无菌动物的饮水、垫料、饲料还是接触的物品等都必须保证绝对的无菌化,一点点的失误便会造成整个无菌体系全军覆没。作为无菌鼠实力派,赛业生物还能为您提供无菌鼠专用饲料(按照美国NIH-31标准生产以确保营养,满足无菌鼠的妊娠、哺乳和生长)、100%原纸制造的垫料、进口消毒液、无菌鼠笼盒、灭菌验证指示卡或指示剂等各类配套试剂耗材,保障小鼠绝对的无菌环境,一站式服务省事更省心。