18 年
手机商铺
公司新闻/正文
379 人阅读发布时间:2020-10-14 13:22

据估计,美国每年大约有1500万新发生的骨折患者,主要是由车祸、运动伤害或工作事故引起。相当一部分的患者(10-15%)会发生延迟愈合或不愈合,这需要延长治疗或重复治疗,对治疗成本和生活质量都有很大影响。骨折的修复是一个复杂的过程,需要利用内源性的细胞再生潜力来恢复原始的骨骼结构。
间充质干细胞(MSC)的移植已经在一些疾病模型中显示出治疗效果,包括在稳定的骨折模型中促进成骨和血管生成。不过,将MSC直接移植到目标组织,仍然存在局限和挑战。比如,在缺血组织中,移植的干细胞存活率极低。此外,其他相关风险也限制了移植MSC在临床上帮助骨折愈合,包括免疫排斥、细胞去分化和肿瘤形成。最近的研究表明,旁分泌机制可能参与了MSC在治疗多种疾病中的作用,而外泌体(exosomes)可能在此过程中发挥重要作用。
研究已经证实,外泌体移植表现出的治疗效果与直接移植的干细胞相似,但不良反应要少得多。之前的一项研究表明,在心肌梗死模型中,MSC来源的外泌体可促进血管生成。此外,MSC的低氧预处理可以明显增加其生物学功能和活性,从而提高MSC在各种疾病模型中的移植效力。不过,目前还不清楚低氧条件下的MSC是否能促进骨折愈合,以及这种增强是否通过外泌体信号传导来介导。
南京医科大学第一附属医院的研究人员在《Acta Biomaterialia》杂志上发表文章,揭示了低氧条件下间充质干细胞来源的外泌体通过转移miR-126而促进骨折愈合。这些结果表明,低氧预处理可作为一种有效的方法,来优化MSC来源的外泌体对骨折愈合的治疗作用。

低氧促进外泌体的释放
研究人员从人类脐带中分离出人脐带间充质干细胞(HucMSC),并分别利用Alizarin Red、Oil Red O和Alcian Blue来鉴定HucMSC的成骨、成脂和软骨分化。在此过程中,他们使用了赛业生物的OriCell™ 成骨、成脂和软骨分化培养基。
接下来,他们确定HucMSC的低氧状况是否会影响它们释放的外泌体。他们在常氧和低氧(1%CO2)下分别接种HucMSC,孵育48小时后从无血清培养基中分离外泌体,并利用电镜、纳米颗粒追踪分析(NTA)和western blot进行分析。与常氧对照相比,低氧条件诱导了外泌体释放的显著增加。后续实验还表明,低氧条件下产生的外泌体更容易被内皮细胞HUVEC吸收。
Hypo-Exo促进血管生成、增殖和迁移
接着,利用小鼠股骨骨折模型,研究人员评估了Hypo-Exo和Exo对骨折愈合的作用。他们利用高分辨率micro-CT扫描后发现,Hypo-Exo的移植可以促进骨折愈合。为了进一步确定骨折愈合的原因,他们检测了成骨相关基因(ALP、COLA1和OCN)和血管生成相关基因(VEGF)。结果表明,Hypo-Exo主要通过血管生成而促进骨折愈合。
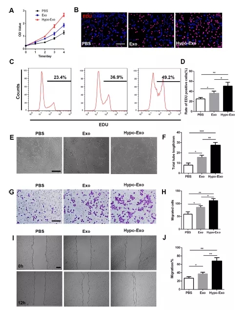
为了确定Hypo-Exo在体外是否发挥相似的治疗作用,研究人员利用人脐静脉内皮细胞(HUVEC)开展体外实验。细胞增殖分析表明,与Hypo-Exo共同孵育导致HUVEC的增殖显著增加。同时,细胞迁移分析也表明Hypo-Exo增强了血管形成能力。这些结果表明,与体外的PBS和Exo处理相比,Hypo-Exo可大大促进增殖、迁移和血管形成(图1)。

图1. Hypo-Exo在体外促进了HUVEC的细胞增殖、迁移和血管形成
Hypo-Exo中的miR-126上调
之后,研究人员通过实验证实,来自Hypo-Exo中的miRNA可能发挥生物学作用,并最终促进骨折愈合。具体是哪个或哪些miRNA?他们开展了miRNA芯片分析,发现Hypo-Exo组中有94个miRNA上调,39个下调。其中,miR-126的表达明显上调,且已知其对血管生成具有积极作用。于是,他们后续的研究重点放在miR-126上。
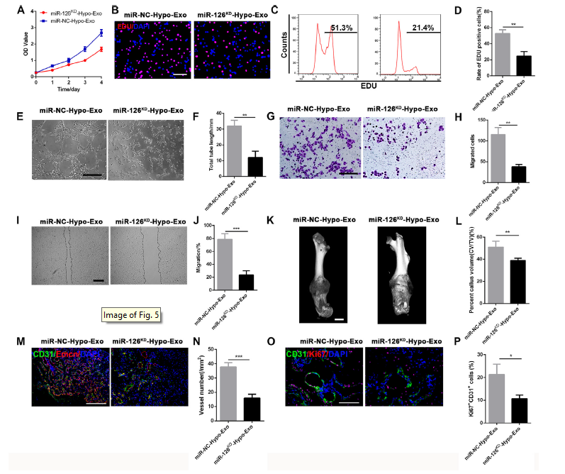
研究人员想了解miR-126是否充当了低氧MSC与HUVEC之间的生物学信使,并可以调节血管生成。通过一系列体外和体内的功能获得和功能丧失分析,他们发现外泌体miR-126的knockdown能够在体外和体内抑制内皮细胞的增殖,表明miR-126在Hypo-Exo介导的血管生成中发挥重要功能。通过进一步的分析,他们确认SPRED1是miR-126的目标基因(图2)。

图2. miR-126的knockdown在体外和体内抑制了Hypo-Exo介导的细胞增殖、迁移和血管生成
之前的研究表明,低氧诱导因子-1(HIF-1α)对于低氧期间miRNA的表达至关重要。因此,研究人员想了解HIF-1α是否调节外泌体中的miR-126。通过转染siRNA,他们发现HIF-1α的下调显著降低了低氧诱导的miR-126表达。后续的分析表明,HIF-1α诱导了miR-126的表达及其在外泌体中的负荷。
通过一系列的体内体外实验,这项研究证实了Hypo-Exo通过外泌体miR-126促进骨折愈合的机制。研究人员认为,低氧可能通过HIF-1α的作用来介导miR-126的产生。因此,低氧预处理是一种有效的方法,有望优化MSC来源的外泌体在骨折愈合中的治疗作用。
