眼科疾病是全球健康领域的重大挑战,其中青光眼和视网膜色素变性(RP)是导致不可逆失明的主要病因,影响全球数千万人的生活质量。这两类疾病的遗传异质性极高,涉及数百种基因突变,传统基因疗法因突变靶点分散而受限。因此,开发“基因不限(Gene-agnostic)”的广谱疗法已成为眼科药物研发的迫切需求 [1]。为攻克这一难题,研究人员将目光投向了调控疾病共同病理通路的关键靶点。赛业生物针对近期发现的潜在广谱性治疗靶点ANGPTL7和NRL,推出了B6-hANGPTL7和B6-hNRL全人源化模型,旨在提供精准的临床前验证平台,从而助力开发适用于广泛患者群体的创新疗法。

图1. 常见的眼科/视网膜疾病类型 [2]。
青光眼与ANGPTL7:靶向眼压调控的突破性靶点
青光眼是一种以病理性高眼压(IOP)为主要特征的进行性视神经病变,是全球第二大致盲原因,影响约8000万人,预计到2040年患者数量将超过1.11亿 [3]。临床上,控制眼压是延缓疾病进展的唯一有效手段。然而,青光眼的遗传异质性极高,国际青光眼遗传学联盟(IGGC)的研究表明,超过300个基因与青光眼风险相关 [4]。

图2. 正常眼球和青光眼患者眼球的对比 [5]。
血管生成素样因子7(ANGPTL7)是青光眼治疗的新兴靶点,因其在负责房水流出的关键组织——小梁网(TM)中高度表达,并在维持眼压方面发挥关键作用而备受关注。研究发现,ANGPTL7表达水平升高与眼压上升直接相关,且在青光眼患者的房水中其水平显著上调。遗传学证据亦表明,携带ANGPTL7基因功能丧失性变异的人群,其眼压显著低于正常人群,并能有效预防青光眼 [6-7]。因此,通过抑制ANGPTL7来降低眼压,有望成为一种不受突变基因型限制的广谱性青光眼疗法。

图3. 携带ANGPTL7 pLOF突变人群的平均眼压(IOP)明显低于非携带者 [6]。
鉴于此,ANGPTL7抑制剂展现出巨大的治疗潜力。Regeneron与Alnylam正在合作开发靶向ANGPTL7的siRNA疗法,而Alloy Therapeutics与Maze Therapeutics的合资公司Broadwing Bio也在研发ANGPTL7靶向抗体。这些处于早期研发阶段的分子,均在临床前研究中显示出降低眼压、延缓青光眼病程的潜力 [8-9]。

图4. ANGPTL7特异性抗体能够在实验动物体内有效降低眼压(IOP) [9]。
赛业生物构建的B6-hANGPTL7人源化小鼠(产品编号:C001789)将小鼠Angptl7基因的编码区、非编码区及两侧调控序列完整替换为对应的人类ANGPTL7基因序列,模拟其在人体内的功能。结合地塞米松诱导等青光眼模型,该模型可为评估靶向ANGPTL7治疗青光眼的siRNA、抗体及小分子药物的体内药效和安全性提供高效工具。

图5. B6-hANGPTL7小鼠模型的构建策略。
视网膜色素变性(RP)与NRL:普适性治疗的创新靶点
视网膜色素变性(RP)是由超过200个不同基因突变引起的遗传性视网膜疾病,其共同特征是视杆细胞进行性死亡,继而导致视锥细胞凋亡,最终造成视力丧失。全球约150万人受其影响,发病率约为1/3500 [10]。其高度的遗传多样性使得传统基因治疗受限,开发普适性疗法成为迫切需求。神经视网膜亮氨酸拉链(NRL)转录因子是决定视网膜细胞命运的“主开关”,负责指导感光细胞前体分化为视杆细胞。突破性研究发现,通过基因编辑(如CRISPR/Cas9)或小核酸药物(siRNA/ASO)抑制NRL表达,可将脆弱的突变视杆细胞原位重编程为功能更稳定、对致病突变更具抵抗力的“类视锥细胞”。该策略不仅能阻止视杆细胞死亡,还能间接保护负责日间视力的视锥细胞,已在多种RP动物模型中成功保留了视网膜结构并恢复了视觉功能 [10-13]。

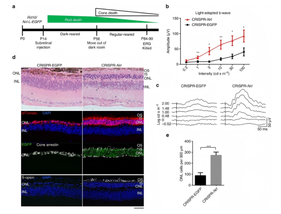
图6. CRISPR介导的NRL敲除挽救了Rd10小鼠的视网膜功能 [11]。
由于该疗法不针对特定致病基因,而是通过重塑细胞命运来抵抗疾病,因此有望成为适用于所有类型RP患者的通用疗法。考虑到人鼠NRL的同源性差异,且已有专利明确提出使用NRL人源化小鼠进行药物筛选 [14],开发一款能精准表达人类NRL的模型对于临床前研究至关重要。

图7. NRL人源化小鼠用于靶向人类NRL的siRNA药物的筛选和敲低效率研究 [14]。
赛业生物的B6-hNRL人源化小鼠(产品编号:C001799)模型通过将小鼠Nrl基因的完整序列(包含内含子、外显子及两侧UTR区域)替换为人类NRL的对应序列,构建了高度模拟人类NRL功能的平台。该模型特别适用于验证靶向人NRL的CRISPR、siRNA或ASO疗法的药效,结合Rd10等RP疾病模型,可评估疗法的长期效果,为开发广谱RP疗法提供关键支持。

图8. B6-hNRL小鼠模型的构建策略。
参考文献
- John MC, Quinn J, Hu ML, Cehajic-Kapetanovic J, Xue K. Gene-agnostic therapeutic approaches for inherited retinal degenerations. Front Mol Neurosci. 2023 Jan 9;15:1068185.
- Suprun, A. (2021). A List of Eye Diseases With Pictures PDF. Low Vision Aids. https://lowvisionaids.org/blog/a-list-of-eye-diseases-with-pictures-pdf-2/
- BrightFocus Foundation. (n.d.). Glaucoma: Facts & Figures. BrightFocus Foundation. Retrieved May 28, 2025, from https://www.brightfocus.org/glaucoma/facts-figures/
- Han X, Gharahkhani P, Hamel AR, Ong JS, Rentería ME, Mehta P, Dong X, Pasutto F, Hammond C, Young TL, Hysi P, Lotery AJ, Jorgenson E, Choquet H, Hauser M, Cooke Bailey JN, Nakazawa T, Akiyama M, Shiga Y, Fuller ZL, Wang X, Hewitt AW, Craig JE, Pasquale LR, Mackey DA, Wiggs JL, Khawaja AP, Segrè AV; 23andMe Research Team; International Glaucoma Genetics Consortium; MacGregor S. Large-scale multitrait genome-wide association analyses identify hundreds of glaucoma risk loci. Nat Genet. 2023 Jul;55(7):1116-1125.
- Carefect Admin. (2014, June 30). Glaucoma: What Seniors Should Know - Home Care Tips & How to`s. Carefect Home Care Services. https://www.carefecthomecareservices.com/glaucoma-seniors-know/
- Praveen K, Patel GC, Gurski L, Ayer AH, Persaud T, Still MD, Miloscio L, Van Zyl T, Di Gioia SA, Brumpton B, Krebs K, Åsvold BO, Chen E, Chavali VRM, Fury W, Gudiseva HV, Hyde S, Jorgenson E, Lefebvre S, Li D, Li A, Mclninch J, Patel B, Rabinowitz JS, Salowe R, Schurmann C, Seidelin AS, Stahl E, Sun D, Teslovich TM, Tybjærg-Hansen A, Willer C, Waldron S, Walley S, Yang H, Zaveri S; Regeneron Genetics Center; GHS-RGC DiscovEHR Collaboration; Estonian Biobank Research Team; Hu Y, Hveem K, Melander O, Milani L, Stender S, O'Brien JM, Jones MB, Abecasis GR, Cantor MN, Weyne J, Karalis K, Economides A, Della Gatta G, Ferreira MA, Yancopoulos GD, Baras A, Romano C, Coppola G. ANGPTL7, a therapeutic target for increased intraocular pressure and glaucoma. Commun Biol. 2022 Oct 3;5(1):1051.
- Tanigawa Y, Wainberg M, Karjalainen J, Kiiskinen T, Venkataraman G, Lemmelä S, Turunen JA, Graham RR, Havulinna AS, Perola M, Palotie A; FinnGen; Daly MJ, Rivas MA. Rare protein-altering variants in ANGPTL7 lower intraocular pressure and protect against glaucoma. PLoS Genet. 2020 May 5;16(5):e1008682.
- Tedeschi, T. R., Zaveri, S. R., Patel, B., Walley, S., Patel, G., & Sagdullaev, B. T. (2024, June). Angptl7 knockout, or siRNA mediated Angptl7 knock down, prevents steroid induced ocular hypertension in mice. Investigative Ophthalmology & Visual Science. https://iovs.arvojournals.org/article.aspx?articleid=2797945.
- Brown SF, Nguyen H, Mzyk P, De Ieso ML, Unser AM, Brown I, Ramesh P, Afzaal H, Ahmed F, Torrejon KY, Nhan A, Markrush D, Daly T, Knecht E, McConaughy W, Halmos S, Liu ZL, Rennard R, Peterson A, Stamer WD. ANGPTL7 and Its Role in IOP and Glaucoma. Invest Ophthalmol Vis Sci. 2024 Mar 5;65(3):22.
- Montana CL, Kolesnikov AV, Shen SQ, Myers CA, Kefalov VJ, Corbo JC. Reprogramming of adult rod photoreceptors prevents retinal degeneration. Proc Natl Acad Sci U S A. 2013 Jan 29;110(5):1732-7.
- Yu W, Mookherjee S, Chaitankar V, Hiriyanna S, Kim JW, Brooks M, Ataeijannati Y, Sun X, Dong L, Li T, Swaroop A, Wu Z. Nrl knockdown by AAV-delivered CRISPR/Cas9 prevents retinal degeneration in mice. Nat Commun. 2017 Mar 14;8:14716.
- Moreno AM, Fu X, Zhu J, Katrekar D, Shih YV, Marlett J, Cabotaje J, Tat J, Naughton J, Lisowski L, Varghese S, Zhang K, Mali P. In Situ Gene Therapy via AAV-CRISPR-Cas9-Mediated Targeted Gene Regulation. Mol Ther. 2018 Jul 5;26(7):1818-1827. doi: 10.1016/j.ymthe.2018.04.017. Epub 2018 Apr 25.
- Moore SM, Skowronska-Krawczyk D, Chao DL. Targeting of the NRL Pathway as a Therapeutic Strategy to Treat Retinitis Pigmentosa. J Clin Med. 2020 Jul 13;9(7):2224.
- Allerson, C., Suckow, A. T., Magnus, J., & Laffitte, B. (2023). Compounds targeting nrl for the treatment of retinitis pigmentosa (Patent No. WO2023049716A1). Google Patents. https://patents.google.com/patent/WO2023049716A1/en