19 年
手机商铺
技术资料/正文
395 人阅读发布时间:2025-06-11 21:15
急性肾损伤(AKI)是一种严重的疾病,其特征是肾功能迅速丧失,导致死亡率高。尽管多种因素可以引发AKI,但其病理生理学往往涉及细胞死亡、组织损伤和炎症等共同因素。细胞死亡后,危险相关分子模式(DAMPs)和促炎因子会释放到细胞外,导致继发性细胞死亡和组织损伤进一步加剧。自身DNA作为DAMPs的一种,来源于死亡的细胞,在癌症、创伤和病毒感染等病理条件下都会存在。在氧化应激和炎症条件下,自身DNA容易被氧化,形成氧化DNA(ox-dsDNA)。ox-dsDNA具有抗降解的特性,并能激活STING信号通路和NLRP3炎症小体,从而加剧炎症反应和组织损伤。
本研究由四川大学华西医院邵彬、张平、郭应强共同通讯在《Signal transduction and targeted therapy》上发表论文,本研究聚焦于死亡细胞释放的自身DNA在AKI进展中的作用,并探索了泛素编辑酶A20如何调节自身DNA介导的炎症反应,为AKI的治疗提供了新的思路和策略,有望为AKI患者带来新的希望。

研究材料
在这项研究中,研究人员使用了A20flox/flox小鼠模型(由赛业生物提供)、人类血清样本、细胞系(如L929、HEK293T、iBMDM)以及各种分子生物学技术,实现了探索氧化自身DNA在AKI中的作用,并发现A20通过抑制STING信号通路和NLRP3介导的细胞焦亡来减轻AKI的目标。
研究方法
本研究采用多种技术,包括RNA测序、蛋白质印迹、免疫荧光染色、共免疫沉淀、生物层干涉分析、质谱分析、实时定量PCR、酶联免疫吸附测定、乳酸脱氢酶释放测定、DNA损伤8-OH-dG ELISA测定、基因敲除和过表达、病毒载体构建和注射等,以探究A20在氧化自身DNA介导的急性肾损伤炎症中的作用机制。
技术路线
研究结果
1. 氧化自身DNA促进急性肾损伤的进展
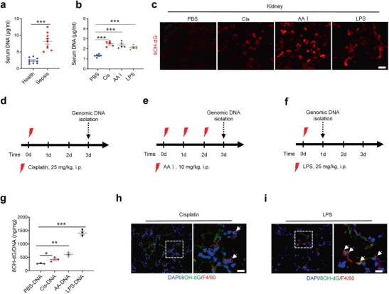
该研究首先证实了急性肾损伤(AKI)患者和动物模型中存在氧化自身DNA的释放。研究人员发现,AKI小鼠和患者的血清中DNA水平显著升高,并且肾组织中8-羟基-2'-脱氧鸟苷(8OH-dG)水平也显著升高,这表明DNA发生了氧化。免疫荧光染色结果显示,氧化自身DNA被巨噬细胞吞噬,提示巨噬细胞可能通过激活氧化自身DNA诱导的信号通路进一步放大炎症和组织损伤。

图1 自身DNA被氧化并释放在急性肾损伤患者和动物模型中
2. 氧化自身DNA释放激活STING信号通路,促进AKI的发展
研究人员进一步探究了氧化自身DNA是否通过激活STING信号通路来加剧AKI的进展。他们发现,AKI小鼠肾组织中STING信号通路相关蛋白的表达水平显著升高,并且促炎细胞因子的mRNA水平也升高。在体外实验中,氧化自身DNA刺激也显著增加了STING信号通路相关蛋白的表达水平,并伴随着Cxcl10和Ifn-β mRNA水平的升高以及CXCL10和IFN-β的过度分泌。此外,使用STING基因敲除小鼠进行实验发现,Sting−/−小鼠在注射顺铂和AAI后,CXCL10和IFN-β的分泌减少,生存率提高,血清肌酐水平降低。然而,抑制STING通路仅适度改善了AKI小鼠的生存率和肾损伤。

图2 Ox-self-DNA通过激活STING信号通路促进AKI进展
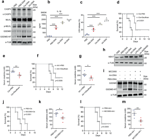
3. 氧化自身DNA释放诱导巨噬细胞的焦亡,促进AKI的发展
研究人员进一步研究了氧化自身DNA释放是否促进顺铂诱导的AKI中的焦亡。他们发现,自身DNA处理的BMDMs中N末端孔形成蛋白GSDMD片段(GSDMD-NT)的水平显著升高,这是焦亡的关键执行者。同时,IL-1β和LDH的释放也升高。有趣的是,氧化自身DNA(Cis-DNA和AA-DNA)比PBS-DNA在诱导焦亡方面表现出更强的能力。在体内实验中,预先用GSDMD抑制剂二硫化钼处理的AKI小鼠的生存率得到改善,其效果与DNase I治疗组相当。此外,NEK7的表达水平在各种氧化自身DNA和氧化dsDNA90(阳性对照)条件下均升高。NLRP3信号通路抑制剂MCC950显著降低了氧化自身DNA处理后GSDMD的裂解,并且MCC950治疗也改善了用肾毒性药物治疗的小鼠的生存率和肾小管损伤。因此,NLRP3炎症小体在氧化自身DNA促进AKI进展中起着至关重要的作用。

图3 Ox-self-DNA通过促进焦亡促进AKI的进展
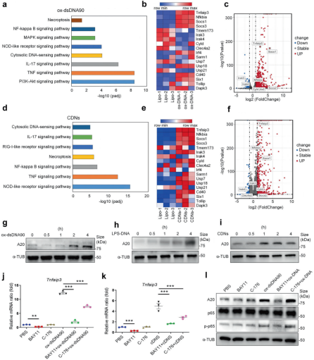
4. A20是氧化自身DNA刺激反应的关键分子
为了寻找能够限制氧化自身DNA引起的过度炎症的分子,研究人员使用了A20flox/flox小鼠模型(由赛业生物提供)构建了A20myel-KO小鼠,并对用氧化dsDNA90处理的BMDMs进行了RNA测序。KEGG通路分析显示,氧化DNA处理组中细胞质DNA传感通路、NOD样受体信号通路和NF-κB信号通路被高度富集。进一步研究发现,氧化DNA刺激导致Tnfaip3(编码A20)的表达显著上调。此外,用cyclic dinucleotides (CDNs)刺激BMDMs也观察到Tnfaip3的显著上调,并且KEGG通路分析也显示CDNs处理组中NOD样受体信号通路和NF-κB信号通路被高度富集。同时,A20myel-KO小鼠的巨噬细胞对氧化自DNA刺激更敏感,STING信号通路相关蛋白的表达水平升高。这些数据表明,STING信号通路和NLRP3炎症小体之间可能存在潜在的关联。基于以上推断,研究人员发现A20的表达水平随时间增加,并且A20的表达增加与NF-κB或STING信号通路的激活有关,它可以保护肾脏免受炎症和组织损伤。

图4 A20是响应ox-DNA的关键分子

图5 A20抑制STING信号通路的激活
论文结论
本研究发现,在急性肾损伤(AKI)患者和动物模型中,氧化自身DNA水平升高,加剧了AKI的进展,而A20在急性肾损伤(AKI)中通过抑制STING信号通路和NLRP3介导的细胞焦亡来减轻氧化自身DNA介导的炎症。这项研究揭示了A20减轻氧化自身DNA介导的炎症反应中的新机制,并为AKI提供了新的治疗策略。
[1]Li, H., Wu, Y., Xiang, L. et al. A20 attenuates oxidized self-DNA-mediated inflammation in acute kidney injury. Sig Transduct Target Ther 10, 154 (2025). https://doi.org/10.1038/s41392-025-02194-y