19 年
手机商铺
技术资料/正文
298 人阅读发布时间:2025-05-27 16:25
神经退行性疾病(ND)以神经元功能的进行性损害和丧失为特征[1]。小脑神经退行性疾病(CBND)表现为小脑性共济失调。现有的治疗方法不能完全纠正潜在的神经退行性疾病过程。浦肯野细胞的线粒体损伤已被确定为小脑神经退行性疾病的核心机制。针对浦肯野细胞的线粒体干预可能是对抗该疾病的一种有前途的治疗策略。
研究表明,线粒体移植可以增强受体细胞中的电子传递链活性,降低活性氧水平,从而抑制神经元凋亡和坏死[2]。此外,线粒体移植通过消除损伤的线粒体从而改善受体细胞的功能[3]。移植健康线粒体已被证明可以通过恢复神经元中的线粒体生物能量,增强Leigh综合征小鼠的神经功能和运动能力[4]。然而,线粒体移植治疗小脑神经退行性疾病的治疗潜力和潜在的分子机制仍有待充分阐明。
近日,空军军医大学王亚云教授团队利用浦肯野细胞内Drp1特异性敲除小鼠构建了小脑神经退行性疾病模型,并利用行为学、形态学及分子生物学等技术进行了验证。通过在小脑局部注射肝源性线粒体,研究者发现线粒体移植能够显著改善小鼠的运动功能、浦肯野细胞及线粒体功能。这项研究成果于3月22日发表于《Nature Communications》杂志上。

图片来源:《Nature Communications》
(https://doi.org/10.1038/s41467-025-58189-4)
研究材料与方法
在这项研究中,研究人员利用Pcp2 Cre小鼠(赛业生物提供)与Drp1-LoxP小鼠(赛业生物提供)构建了小脑浦肯野细胞内Drp1特异性敲除小鼠(PCKO小鼠)。利用ObRb Cre小鼠(赛业生物提供)与线粒体报告小鼠(Mito-GFP-LoxP)杂交获得了肝脏ObRb阳性细胞线粒体外膜特异性表达绿色荧光的小鼠。采用了多种技术对线粒体移植在小脑神经退行性疾病中的作用进行了深入研究,包括线粒体移植、病毒调控、免疫荧光、RNAscope、组织透明化、Western Blot等技术,此外他们结合多种方法对线粒体功能进行了检测。
技术路线
01 构建浦肯野细胞Drp1基因敲除
02 敲除小鼠行为、浦肯野细胞功能分析
03 线粒体提取、质量控制与移植
04 明确线粒体移植的治疗效应与时间窗口
05 线粒体移植发挥效应的分子机制
研究结果
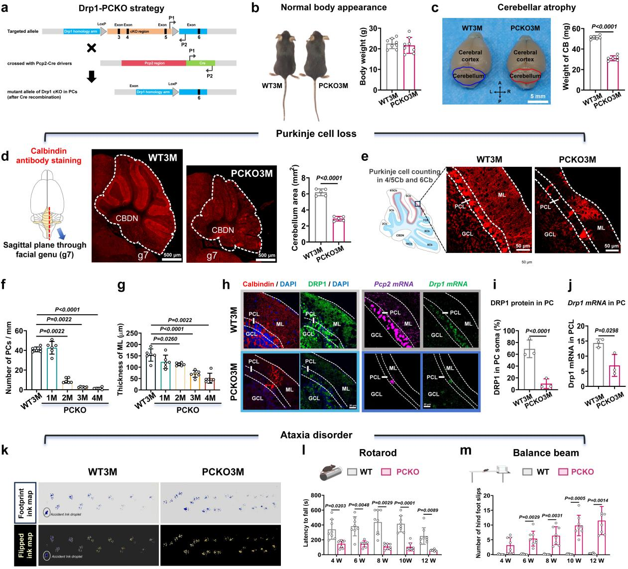
研究人员使用Pcp2 Cre小鼠(赛业生物提供)与Drp1-LoxP小鼠(赛业生物提供)成功构建了浦肯野细胞内Drp1基因敲除小鼠,该小鼠表现为小脑萎缩、浦肯野细胞进行性丢失以及小鼠共济失调。

图1 Drp1 KO小鼠表现为小脑萎缩、浦肯野细胞死亡及平衡功能障碍。(a)小鼠构建策略。(b)小鼠体重检测。(c)小脑重量。(d-g)荧光结果分析。(h-j)浦肯野细胞DRP1蛋白及Drp1 mRNA的水平。(k-m)行为学实验结果。[5]
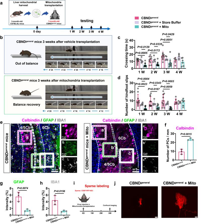
研究人员提取了健康C57BL/6J小鼠的线粒体,并证明这游离线粒体的功能在一个小时以内没有显著变化。之后他们将游离线粒体在小脑具体进行了注射。

图2 线粒体提取及移植策略。(a - c )线粒体提取流程。(d和e)线粒体活性检测及确认。(f和g)线粒体功能检测。(h)线粒体移植流程。[5]
将健康线粒体移植至幼年小脑退行性疾病小鼠小脑显著改善了小鼠运动功能障碍。细胞层面表现为浦肯野细胞丢失和胶质细胞的增生显著减少。此外,稀疏标记的结果表明线粒体移植改善了浦肯野细胞的形态。

图3 线粒体改善Drp1 KO小鼠行为及浦肯野细胞形态。(a)时间流程。(b)平衡木实验。(c和d)平衡木实验分析。(e-h)免疫荧光实验及分析。(i)稀疏标记实验结果。[5]
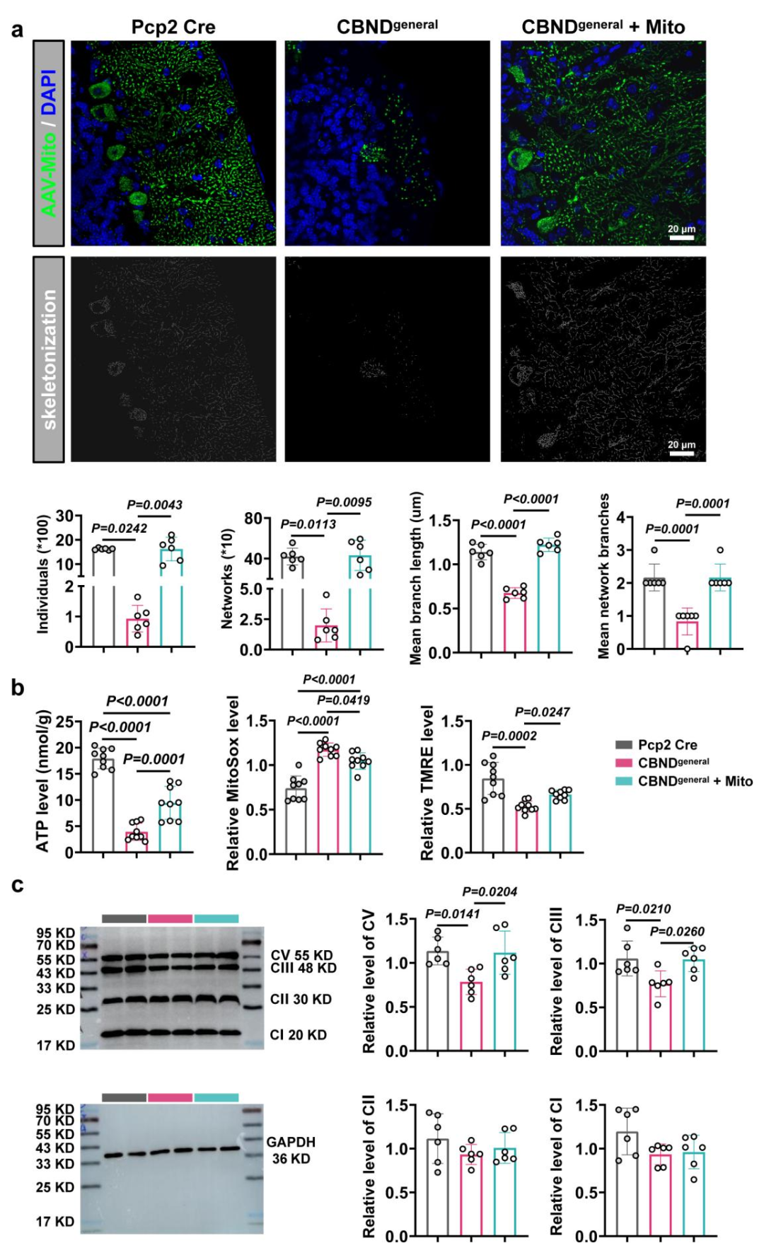
线粒体移植改善了浦肯野细胞内线粒体网络结构,增强了小脑线粒体功能,包括增加ATP水平和线粒体膜电位,降低了线粒体ROS的产生,改善了线粒体呼吸复合物III和V。

图4 线粒体移植改善Drp1 KO小鼠浦肯野细胞内线粒体的形态功能。(a)MiNA分析。(b)线粒体功能检测。(c)小脑电子传递链蛋白的表达。[5]
研究结论
总结来说,这项研究表明将肝脏来源的线粒体移植到1月龄PCKO小鼠小脑中,可改善线粒体功能,减少线粒体自噬,延缓浦肯野细胞凋亡,减轻小鼠共济失调。这些发现表明,线粒体移植有望成为小脑退行性疾病的一种治疗方法。
参考文献:
[1]TAKAHASHI T, STOILJKOVIC M, SONG E, et al. LINE-1 activation in the cerebellum drives ataxia [J]. Neuron, 2022, 110(20): 3278-87.e8.
[2]JAIN R, BEGUM N, TRYPHENA K P, et al. Inter and intracellular mitochondrial transfer: Future of mitochondrial transplant therapy in Parkinson's disease [J]. Biomed Pharmacother, 2023, 159: 114268.
[3]LIN R Z, IM G B, LUO A C, et al. Mitochondrial transfer mediates endothelial cell engraftment through mitophagy [J]. Nature, 2024, 629(8012): 660-8.
[4]NAKAI R, VARNUM S, FIELD R L, et al. Mitochondria transfer-based therapies reduce the morbidity and mortality of Leigh syndrome [J]. Nat Metab, 2024, 6(10): 1886-96.
[5]Li, SJ., Zheng, QW., Zheng, J. et al. Mitochondria transplantation transiently rescues cerebellar neurodegeneration improving mitochondrial function and reducing mitophagy in mice. Nat Commun 16, 2839 (2025). https://doi.org/10.1038/s41467-025-58189-4