19 年
手机商铺
技术资料/正文
636 人阅读发布时间:2025-05-23 15:14
心肌梗死(MI)是一种严重的缺血性心血管疾病,其发病率和死亡率在全球范围内呈上升趋势。尽管再灌注策略和药物治疗显著降低了患者的死亡率,但在心肌梗死后发生心力衰竭的风险仍然很高。因此,深入探究心肌梗死进展的机制并寻找潜在治疗策略迫在眉睫。
心肌梗死是一个复杂的过程,涉及到炎症、心肌细胞凋亡、氧化应激、心脏纤维化和线粒体生物能受损。最近的研究更是强调了线粒体生物能在心肌梗死中的重要性。丝氨酸羧肽酶1(Scpep1)属于溶酶体蛋白酶家族,近期的研究表明它参与了血管疾病,但在心脏疾病中的作用仍不清楚。
近日,广东医科大学、温州医科大学和首都医科大学的研究人员深入探究了Scpep1在心肌梗死中的作用。他们发现,Scpep1升高会加速小鼠心肌梗死后的线粒体功能障碍以及心肌细胞凋亡,而靶向Scpep1的药物有望改善心肌梗死诱发的心脏损伤。这项研究成果发表在《European Heart Journal》杂志上。

图片来源:《European Heart Journal》(https://doi.org/10.1093/eurheartj/ehaf032)
研究材料与方法
在这项研究中,研究人员构建了多种小鼠模型,包括Scpep1基因敲除小鼠、心肌细胞特异性的Scpep1基因敲降小鼠(其中AAV病毒AAV9-shSepepland由赛业生物提供)以及心脏特异性的Pex3基因敲除小鼠(由赛业生物提供)等。通过对这些小鼠进行心肌梗死造模,他们评估了心脏功能,检测了心脏组织中相关蛋白和基因表达。例如,利用超声心动图测量左心室射血分数(LVEF)和左心室短轴缩短率(LVFS)来评估心脏功能。在细胞实验方面,他们分离了原代新生大鼠心室肌细胞(NRVM),将细胞暴露在缺氧或正常氧环境,检测线粒体膜电位和耗氧率(OCR)等指标,以探究Scpep1对线粒体功能的影响。

点击侧边栏【在线咨询】联系我们吧!
技术路线
通过蛋白质组学等分析发现心肌梗死小鼠血清和心脏组织中的Scpep1水平升高→在心肌梗死小鼠中评估Scpep1基因敲除或心脏特异性敲降以及Scpep1过表达对心脏功能的影→利用蛋白质组学分析揭示Scpep1的下游靶点,并通过功能缺失和功能获得策略进行确认→评估心肌梗死患者血浆样本和心脏组织中的Scpep1表达,并分析药物阻断是否能防止心肌梗死诱导的心脏功能障碍和损伤
研究结果
为了确定新的致病因子,研究人员首先对心肌梗死小鼠的新鲜血清进行蛋白质组分析。结果显示,心肌梗死小鼠血清中的Scpep1水平显著升高,且心脏组织(而非其他组织)中的Scpep1也升高。此外,Scpep1与心肌细胞(CMC)的标志物TNNI3共定位,但不与成纤维细胞或内皮细胞标志物共定位。这些结果表明,Scpep1可能与心肌梗死的发病机制有关。
为了进一步探索Scpep1在心肌梗死发病中的作用,研究人员构建了Scpep1基因敲除(Scpep1-/-)小鼠。与野生型对照相比,Scpep1的缺失明显减轻了心肌梗死后的心脏功能障碍(图1)。为了证实来源于CMC的Scpep1在心肌梗死中的作用,他们利用腺相关病毒载体AAV9-shSepepland(由赛业生物提供)生成了CMC特异性的Scpep1基因敲降模型(Scpep1△heart小鼠)。
与Scpep1-/-小鼠的结果一致,心脏特异性的Scpep1敲降能显著缓解小鼠心肌梗死后的心脏功能障碍(图1)。与对照组小鼠相比,Scpep1△heart小鼠在心肌梗死14天后的梗死面积更小,且间质纤维化更少。同时,Scpep1△heart小鼠中的心肌细胞凋亡减少,抗凋亡因子Bcl-2水平升高。这些结果表明,Scpep1缺失可减轻心肌梗死诱导的心脏功能障碍和心肌细胞凋亡。相反,心脏特异性的Scpep1过表达则会加重这些不良影响,证实了Scpep1在心肌梗死中发挥重要作用。

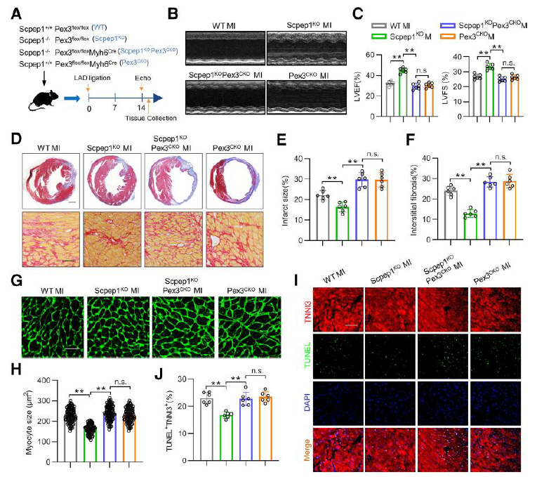
图1 Scpep1缺失或条件性敲降可改善小鼠心肌梗死后的左心室功能[1]
接下来,研究人员探索了Scpep1在心肌梗死中发挥作用的潜在机制。他们利用蛋白质组学分析鉴定了Scpep1-/-小鼠和WT小鼠心肌梗死后差异表达的蛋白质,发现它们明显集中在线粒体代谢相关通路上。与对照组相比,心脏线粒体呼吸电子传递链(ETC)蛋白在Scpep1-/-小鼠中广泛上调。此外,Scpep1的缺失大大缓解了心肌梗死诱导的线粒体分裂,并改善了异常的心脏线粒体形态,而Scpep1过表达则逆转了这些影响。这些数据表明,Scpep1缺失诱导的有益作用可能是通过减少线粒体分裂和增强线粒体生物产能来介导的。
在筛选Scpep1的潜在下游靶点时,研究人员将目光投向了PEX3,这种蛋白质在调节线粒体功能方面发挥作用。他们发现,Pex3在心肌梗死患者和心肌梗死小鼠中明显减少,而在Scpep1-/-小鼠中则相反。免疫共沉淀分析显示,Scpep1直接与小鼠心脏组织中的Pex3结合。值得注意的是,Scpep1在缺氧条件下与Pex3相互作用,但在Scpep1的关键氨基酸突变(S167A)后,Pex3在缺氧条件下的降解显著减少,表明Scpep1在心肌梗死的病理过程中与Pex3结合并促进其降解。Pex3基因敲降会促进线粒体分裂和细胞色素c释放,导致心肌细胞凋亡。
为了证实Pex3是Scpep1的下游靶点,研究人员构建了心脏特异性的Pex3基因敲除小鼠(Pex3CKO,其中Pex3flox/flox小鼠由赛业生物提供)以及Scpep1和Pex3双基因敲除小鼠(Scpep1KOPex3CKO)。他们发现,Pex3的条件性缺失明显逆转了由Scpep1缺失介导的心脏功能障碍的改善和线粒体异常分裂的恢复,也消除了Scpep1KO小鼠的梗死面积缩小和间质纤维化减少(图2)。与单独缺失Scpep1相比,Pex3和Scpep1的双重缺失会加重心肌梗死诱导的心肌肥厚。这些结果证实了Pex3是在心肌梗死进展过程中介导Scpep1不良影响的下游靶点。

图2 Pex3的条件性缺失逆转了Scpep1缺失介导的心脏功能障碍的改善[1]
为了在临床上证实Scpep1在心肌梗死中的作用,研究人员接下来评估了Scpep1及其下游因子在心肌梗死或缺血性心肌病患者中的相关性。与健康个体相比,心肌梗死患者的循环Scpep1水平明显升高;缺血性心肌病患者的心脏Scpep1蛋白水平也明显升高,且心脏Pex3表达下调,并与Scpep1表达呈负相关。此外,缺血性心肌病患者的线粒体融合相关因子的表达明显下降,但心脏线粒体分裂相关蛋白的表达却显著增加。这些结果显示,在心肌梗死的病理状态下,Scpep1的表达可能与Pex3相关的线粒体功能障碍存在关联。
于是,他们使用了抑制剂KT-182来阻断Scpep1,看看是否能防止心肌梗死诱导的心脏功能障碍和损伤。与对照小鼠相比,KT-182处理减轻了心肌梗死后的心脏功能障碍,显著缩小梗死面积和减轻心脏纤维化,并显著减轻心肌肥厚和心肌细胞凋亡。此外,注射KT-182可有效抑制心肌梗死诱导的Pex3降解,促进线粒体融合,并挽救线粒体分裂。这些结果表明,Scpep1的药物抑制可减轻心肌梗死诱导的心脏功能障碍和损伤。
研究结论

图3 Scpep1的心脏特异性缺失或药物抑制可以防止心肌梗死诱导的心脏功能障碍和心肌损伤[1]
总的来说,这项研究揭示了Scpep1是心肌梗死诱导的心脏功能障碍和损伤的关键因子。它通过下调Pex3蛋白水平、促进线粒体分裂和抑制线粒体生物产能来介导心脏损伤。Scpep1的心脏特异性缺失或药物抑制可以防止心肌梗死诱导的心脏功能障碍和心肌损伤(图3)。因此,这项研究为治疗心肌梗死及其他缺血性心脏病提供了一种潜在的新型治疗策略。
参考文献
[1]Guilin Chen, Jing Gan, Fan Wu, Zengxian Zhou, Zikun Duan, Ke Zhang, Songxue Wang, Hua Jin, Yulin Li, Chi Zhang, Zhuofeng Lin, Scpep1 inhibition attenuates myocardial infarction-induced dysfunction by improving mitochondrial bioenergetics, European Heart Journal, 2025;, ehaf032, https://doi.org/10.1093/eurheartj/ehaf032