19 年
手机商铺
技术资料/正文
352 人阅读发布时间:2025-03-13 18:07
男性不育是全球范围内日益受到重视的医学与社会问题。据统计,约15%的育龄夫妇面临生育困难,其中约50%与男性因素直接相关。男性不育的主要原因包括精子数量减少、活力下降、形态异常,以及精子功能缺陷等。尽管辅助生殖技术(如体外受精和卵胞浆内单精子注射)在一定程度上帮助了部分患者,但针对精子异常导致的胚胎发育问题,尤其是精子因素引发的早期胚胎停滞,仍缺乏明确的病因机制和有效治疗策略。
近日,上海交通大学附属第九人民医院辅助生殖科芦雪峰团队首次报告了TDRD6基因突变是导致男性少弱畸形精子症(OAT)及早期胚胎停滞的致病原因,深入探索了Tdrd6基因变异导致男性不育的机制,全面阐明了精子相关卵母细胞激活缺陷(OAD)影响2PN阶段的基因表达,并揭示了辅助卵子激活(AOA)技术克服由男性因素引起的胚胎停滞的机制。这篇题为“Altered zygotic gene expression caused by sperm with Tdrd6 variants disrupts early embryonic development”的研究成果于2025年1月6日发表在《MedComm》杂志上。

图片来源:《MedComm》
(https://doi.org/10.1002/mco2.70038)
研究材料与方法
在此项研究中,研究团队通过二代测序技术对两名男性不育患者进行了精准的分子诊断,发现他们是TDRD6基因变异患者。随后通过构建Tdrd6基因敲入和敲除小鼠模型(由赛业生物提供),深入探索了Tdrd6基因变异导致男性不育的机制,利用适当剂量的AOA技术成功克服了由于Tdrd6基因变异引发的早期胚胎发育停滞问题,在小鼠模型中促成了成功妊娠和活产,且子代无明显异常。在解析机制时,研究团队采用了ICSI、AOA、MOAT、RNA-seq等方法。
技术路线
01 利用二代测序技术进行了精准的分子诊断,发现TDRD6基因变异男性不育患者
02 通过构建Tdrd6基因敲入和敲除小鼠模型,探索了该基因变异致男性不育的机制
03 利用AOA技术成功克服了由Tdrd6基因变异引发的早期胚胎发育停滞问题
研究结果
1. TDRD6基因突变是导致OAT及早期胚胎停滞的致病原因
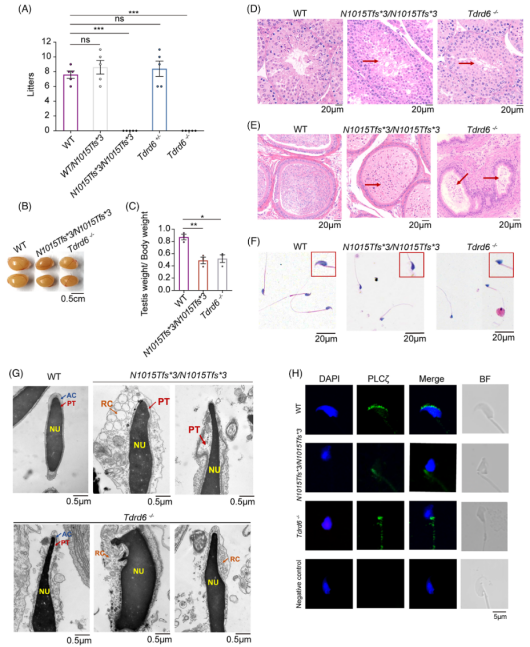
根据全外显子组测序(WES)分析,研究人员在2个OAT和ICSI治疗早期胚胎停育的独立家系中的2个不育男性个体中发现了TDRD6突变。家系1(Ⅱ-1)的患病个体携带纯合移码突变c.3026 - 3027delinsC(p.N1010Ifs*3),导致蛋白提前终止。家系2(Ⅱ- 1)中患病个体携带复合杂合变异c.A1256G(p.Y419C)和c.15501553delinsT(p.519del)。所有变异均经Sanger测序验证(图1)。

图1:TDRD6基因突变是导致OAT及早期胚胎停滞的致病原因
为了进一步研究Tdrd6基因变异导致男性不育的机制,研究团队利用了赛业生物提供的由CRISPR系统构建的Tdrd6基因敲入和敲除小鼠模型(图2)。

图2:TDRD6基因敲除小鼠的策略
睾丸和附睾的组织学分析显示,小鼠模型的附睾中几乎没有精子,并且缺乏长形精子细胞,提示精子发生障碍。精子H&E染色和TEM分析发现小鼠模型的精子头部形状不规则,细胞核形态异常,细胞质残留过多,顶体脱落,核周膜结构疏松(图3)。

图3:Tdrd6N1015Tfs*3/N1015Tfs*3 和Tdrd6−/−雄性小鼠精子头部畸形和PLC-ζ分布异常
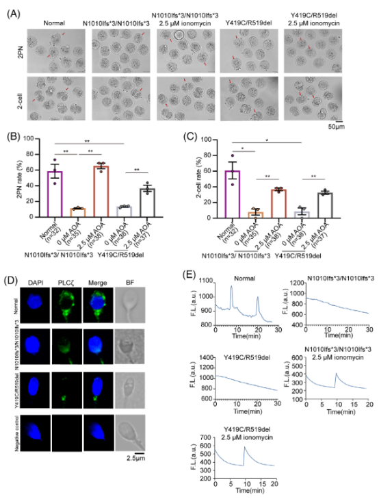
2. TDRD6突变导致PLC-ζ分布异常和卵母细胞激活缺陷
为了研究TDRD6变异患者精子的卵母细胞激活能力,研究人员进行了小鼠卵母细胞激活试验(MOAT),结果显示,2例TDRD6变异患者的2PN和2-细胞胚胎比例均显著低于健康供者,反映了TDRD6变异患者精子的卵母细胞激活能力缺陷。注射TDRD6变异患者的精子后用2.5μM离子霉素激活小鼠卵母细胞,显著提高了2PN率和2细胞率。
PLC-ζ是一种位于核周膜的关键精子传播卵母细胞活化因子,可诱导Ca2+振荡并启动卵母细胞活。研究人员检测了TDRD6突变患者精子中PLC-ζ 定位、PLC-ζ 表达和Ca2+ 振荡模式。免疫荧光实验显示PLC-ζ位于正常获能精子的顶体区域和颈部,TDRD6突变患者精子中的PLC-ζ 信号分布异常,仅定位于颈部,而不是顶体区域;免疫印迹实验证实,TDRD6突变患者精子中的PLC-ζ 表达低于正常供体;钙震荡监测发现将正常供体的精子注射到小鼠卵母细胞后,30分钟内出现了2次Ca2+峰值;使用TDRD6突变患者的精子时无峰值;在注射TDRD6突变患者的精子后,用2.5μM离子霉素激活小鼠卵母细胞导致Ca2+激增成功。这些发现表明TDRD6变异患者的精子在 PLC-ζ分布和表达方面存在缺陷,导致无法诱发Ca2+振荡,从而导致卵母细胞活化失败(图4)。

图4:TDRD6变异导致PLC-ζ分布异常且无法触发Ca2+振荡,ICSI-AOA提高了TDRD6变异患者精子的卵母细胞活化能力
3. 用适当的AOA可挽救ICSI中的Tdrd6 / TDRD6缺陷
在小鼠和人类中使用适当的AOA挽救ICSI中的Tdrd6/TDRD6缺陷作为一种化学卵母细胞激活剂,离子霉素被广泛用于克服受精失败,但其在克服早期胚胎停滞方面的有效性尚不清楚。因此,我们对Tdrd6N1015Tfs*3/N1015Tfs*3和Tdrd6-/-小鼠进行了不同工作浓度的离子霉素(1.0、2.5和10.0μM)的ICSI-AOA,以研究它是否可以改善受精和胚胎发育。令人惊讶的是,与非AOA 处理相比,用1.0、2.5和10.0μM离子霉素处理显着提高了Tdrd6N1015Tfs*3/N1015Tfs*3和Tdrd6-/-小鼠精子的受精率。然而,只有含有2.5μM 离子霉素的 ICSI-AOA 成功克服了小鼠精子的早期胚胎停滞,并显着提高了囊胚率。
为了进一步研究Tdrd6N1015Tfs*3/N1015Tfs*3和Tdrd6-/-小鼠是否能通过含有2.5μM 离子霉素的ICSI-AOA产生自己的后代,将双细胞胚胎移植到假妊娠小鼠体内,结果发现胚胎成功植入并发育成正常的幼崽(图5)。

图5:2.5μM离子霉素克服了Tdrd6N1015Tfs*3/N1015Tfs*3和Tdrd6-/-小鼠的男性不育症
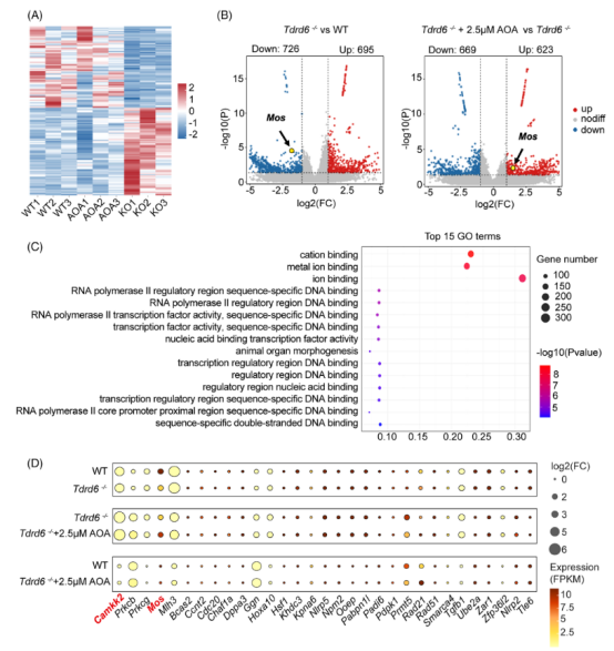
4. Mos在受精卵中的异常表达会导致早期胚胎停滞
为了探究使用离子霉素进行AOA克服Tdrd6 - / -小鼠早期胚胎停育的机制,研究人员对WT组、Tdrd6 - / -组和Tdrd6 - / - ICSI - AOA组(2.5 μM离子霉素激活)的受精卵进行了RNA测序,通过对RNA测序数据的KEGG和GO分析,研究人员从中找到了钙信号通路相关的Camkk2基因和胚胎发育相关的Mos基因(图6)。

图6:Camkk2或Mos的低水平表达可能是Tdrd6-/-小鼠早期胚胎停滞的潜在机制
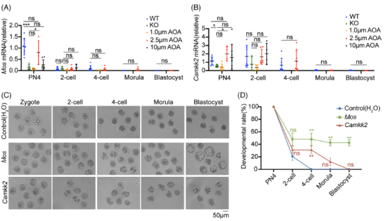
为了确认胚胎中Mos和Camkk2的表达水平,研究人员在用不同浓度离子霉素处理的WT受精卵和Tdrd6−/−受精卵的不同胚胎发育阶段进行了qRT-PCR,结果显示,在 Tdrd6−/−小鼠的PN4阶段,Mos和Camkk2的表达水平确实很低,并且用2.5μM AOA处理挽救了Tdrd6−/− PN4期胚胎中Mos和Camkk2的表达。因此,研究人员认为Camkk2或Mos的低水平表达可能是 Tdrd6-/-小鼠早期胚胎停滞的潜在机制(图7)。
随后,研究人员通过Mos或Camkk2 mRNA显微注射Tdrd6 - / - 小鼠PN4受精卵,并观察随后的胚胎发育,发现与对照组相比,用Camkk2 mRNA显微注射的受精卵表现出更高的四细胞胚胎百分比,但胚胎没有发育成囊胚。相比之下,Mos mRNA的显微注射成功克服了早期胚胎停滞并显着增加了囊胚率(图6),表明Mos在Tdrd6 - / - 合子发育中起重要作用。

图7:Tdrd6 - / - 精子受精引起Mos在受精卵中异常表达,从而导致早期胚胎停滞
研究结论
此研究通过构建Tdrd6基因敲入和敲除小鼠模型,探索了Tdrd6基因变异导致男性不育的机制,全面阐明了精子相关OAD影响2PN阶段的基因表达,并揭示了AOA克服由男性因素引起的胚胎停滞的机制。