19 年
手机商铺
技术资料/正文
436 人阅读发布时间:2025-02-26 10:21
肠道中含有大量的淋巴组织和散布其中的免疫细胞。2型固有淋巴细胞(ILC2)作为重要的先天性免疫细胞群体,在多个生理过程中发挥重要作用,包括组织稳态和组织修复、过敏性炎症、代谢调节和抗蠕虫免疫。
最近的研究发现,神经递质和神经肽在调节抗蠕虫免疫反应中发挥关键作用。肠道内除了有密集的免疫细胞,还受到神经系统的广泛支配。肠道内在神经元(iEN)的胞体位于肠道内,能够形成神经回路,表现出自主反射活动。不过,iEN在蠕虫感染过程中是否被激活、如何被激活以及背后潜在的神经免疫相互作用仍不清楚。
清华大学朱可可研究员和西湖大学徐和平研究员领导的团队近日发现,在蠕虫感染期间,ILC2通过IL-13受体激活iEN,导致iEN产生β-CGRP,进而抑制ILC2反应和抗蠕虫免疫。这项成果于2025年1月30日发表在《Immunity》杂志上,揭示了肠道内过去未知的双向神经免疫交互,这种交互会影响病原体的清除。

研究材料与方法
在这项研究中,研究人员使用了多个小鼠品系,包括Il13ra1报告基因小鼠(由赛业生物提供)、Nmur1Cre/+iDTR小鼠、Rag2-/-γc-/-小鼠(缺乏ILC2)、Il13△Nmur1小鼠和Il13ra1△Actl6b小鼠等。他们还使用腺相关病毒(AAV-MaCPNS2)来特异性靶向iEN。他们利用巴西日圆线虫(Nippostrongylus brasiliensis)感染小鼠,并对小鼠的iEN开展单细胞核RNA测序(snRNA-seq)分析。
技术路线
利用线虫感染小鼠,确定iEN在感染后是否被激活以及哪些亚群被激活
↓
通过多个小鼠模型证实ILC2和IL-13是蠕虫感染后iEN激活所必需的
↓
利用cKO小鼠证实IL-13R信号传导可抑制ILC2介导的抗蠕虫免疫
↓
通过一系列实验证实iEN在IL-13刺激下上调β-CGRP的表达并抑制ILC2反应
研究结果
iEN在蠕虫感染后激活
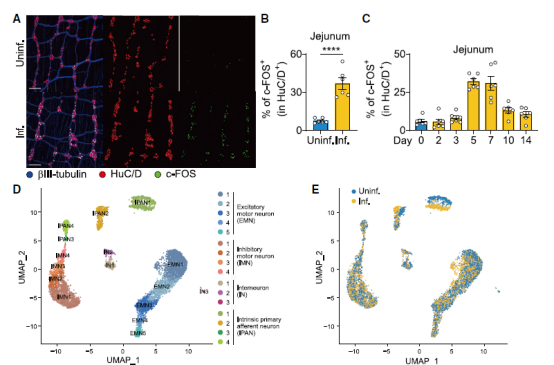
为了检测iEN在蠕虫感染后是否被激活,研究人员分析了小肠iEN中c-FOS的表达,这是神经元激活的分子标志物。在未感染的小鼠中,只有少量iEN表达c-FOS,不过在感染线虫7天后,小肠各个部分(十二指肠、空肠和回肠)的c-FOS+ iEN比例都显著升高(图1)。此外,iEN在感染后激活的时间模式也与小鼠体内线虫的生命周期相关。这些数据表明,iEN会对蠕虫感染做出反应,并逐步激活。
为了确定哪些iEN亚群在线虫感染后激活,他们开展了单细胞核RNA测序分析。结果显示有16个iEN亚群,其中,内在初级传入神经元亚群1和2(IPAN1 & 2)的转录组发生了重大变化(图1)。通过分析snRNA-seq数据集中已知配体受体对的表达模式,他们发现神经肽Calcb(编码β-CGRP)和细胞因子受体Il13ra1的表达集中在IPAN1。
此外,iEN显著上调了Calcb而非Calca(编码α-CGRP)的表达。研究人员还委托赛业生物构建了Il13ra1报告基因(Il13ra1iCre-TdTomato)小鼠品系。在小鼠感染线虫后,IL-13RA1+ iEN中c-FOS阳性细胞的比例明显高于IL-13RA1- iEN。这些数据表明,IL-13R+ iEN参与了蠕虫感染后的反应,其特征是β-CGRP表达上调。

图1. iEN在蠕虫感染后激活
ILC2是蠕虫感染后iEN激活所必需的
IL-13在蠕虫感染后的免疫反应中起主导作用。研究人员通过体外和体内实验,证实IL-13能够直接激活iEN,导致c-FOS+ iEN比例显著增加。在线虫感染期间,ILC2是IL-13的主要来源。在体外将iEN与ILC2共培养可显著提高c-FOS+ iEN的比例。这表明,在蠕虫感染的情况下,ILC2可能通过产生IL-13参与体内iEN的激活。
为了探究ILC2是否是体内iEN最佳激活所必需的,他们构建了Nmur1Cre/+iDTR小鼠,利用白喉毒素来杀死ILC2。与对照组iDTR小鼠相比,Nmur1Cre/+iDTR小鼠感染线虫后的c-FOS+ iEN比例显著降低。为了进一步证实ILC2在iEN激活中的作用,他们还研究了缺乏ILC2的Rag2-/-γc-/-小鼠。在过继转移ILC2之后,Rag2-/-γc-/-小鼠感染线虫后的c-FOS+ iEN比例明显高于对照小鼠。此外,研究人员还构建了Il13△Nmur1小鼠(敲除ILC2中的Il13),证实了ILC2产生的IL-13是蠕虫感染后iEN激活所必需的。这些结果表明,ILC2和IL-13在蠕虫感染后促进iEN激活方面发挥至关重要的作用。
IL-13R信号传导抑制ILC2介导的抗蠕虫免疫
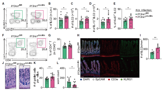
为了研究IL-13R信号传导在iEN激活和功能中的作用,研究人员特异性敲除了神经元中的Il13ra1,构建了Il13ra1△Actl6b小鼠。在比较对照小鼠和cKO小鼠的snRNA-seq数据后,他们观察到IPAN1和2亚群发生了很大的转录变化。值得注意的是,对照小鼠和cKO小鼠之间IPAN1的差异表达基因与感染小鼠和未感染小鼠之间的差异表达基因基本重叠。他们还发现IL-13RA1缺失显著降低了IPAN1的特征评分。具体来说,感染诱导的Calcb上调在IL-13RA1缺陷型IPAN1中显著减少。这些结果表明,IL-13RA1是iEN在线虫感染后进行转录重编程所必需的。
他们还观察到,与对照小鼠相比,Il13ra1△Actl6b小鼠感染线虫后肠系膜淋巴结(mLN)中总ILC2、产生IL-13的ILC2和Ki-67+ ILC2的比例和数量都显著增加,但CD4+ T细胞比例保持不变(图2)。同时,在感染线虫后,Il13ra1△Actl6b小鼠的小肠中出现更多ILC2。这些小鼠表现出杯状细胞过度增生,且蠕虫负荷明显降低(图2)。这些数据表明,IL-13R信号传导对iEN的最佳激活至关重要,而iEN的激活反过来又会抑制ILC2的免疫反应,可能避免对宿主不利的过度炎症。

图2. 神经IL-13R信号传导抑制ILC2抗蠕虫免疫
为了进一步验证iEN内源性IL-13R信号传导在调节抗蠕虫免疫中的作用,研究人员接下来利用一种腺相关病毒(AAV-MaCPNS2)来特异性靶向iEN。与WTAAV小鼠相比,Il13-ra1AAV小鼠感染线虫后的c-FOS+ iEN比例明显降低,而mLN中的总ILC2比例和数量显著增加,其中iILC2比例较高,nILC2比例较低。与ILC2反应增强一致的是,Il13-ra1AAV小鼠小肠中的杯状细胞过度增生,且蠕虫负荷显著降低。这些结果表明,iEN内源性IL-13R对蠕虫感染诱导的炎症做出反应,随后抑制ILC2介导的抗蠕虫免疫。
iEN通过β-CGRP抑制ILC2的反应
研究人员假设,iEN中的IL-13R信号传导可能会上调β-CGRP的表达,进而抑制ILC2反应。为了证明这一点,他们从Il13ra1fl/fl小鼠或Il13ra1△Actl6b小鼠的小肠中分离出iEN,并在IL-13存在的情况下对其进行体外培养。他们观察到从Il13ra1fl/fl小鼠中分离的iEN诱导了Calcb的表达,但从Il13ra1△Actl6b小鼠中分离的iEN没有。他们还观察到, Il13ra1fl/f小鼠(而非Il13ra1△Actl6b小鼠)在感染线虫后iEN中的CGRP蛋白表达增加。这些结果表明,iEN对IL-13刺激做出反应,随后上调β-CGRP的表达。
为了进一步检验β-CGRP是否能直接抑制ILC2反应,他们从小肠中分选并纯化了ILC2,并在体外培养。值得注意的是,β-CGRP能够显著抑制IL-13的产生和ILC2的增殖。此外,给小鼠注射β-CGRP后,Il13ra1fl/f小鼠和Il13ra1△Actl6b小鼠在感染线虫后不再表现出ILC2反应、杯状细胞增生和蠕虫清除。这些结果表明,β-CGRP参与了iEN介导的ILC2抗蠕虫免疫的抑制作用。
结论

图3. 双向的神经免疫交互
总的来说,这项研究为肠道中的双向神经免疫交互提供了直接证据。考虑到越来越多的文献报道神经免疫相互作用参与了慢性炎症性疾病、代谢健康和癌症,研究人员认为,这一发现强调了确定交互途径的重要性,未来有助于开发新一代的预防和治疗策略。
原文检索
Wang et al., Bi-directional communication between intrinsic enteric neurons and ILC2s inhibits host defense against helminth infection, Immunity (2025), https://doi.org/10.1016/j.immuni.2025.01.004