19 年
手机商铺
技术资料/正文
614 人阅读发布时间:2025-01-24 16:36
2型糖尿病是全球范围内日益严重的健康问题,血管并发症是糖尿病致死和致残的主要原因。关于糖尿病脑血管的研究,既往一直聚焦在头颈大血管动脉硬化和血管狭窄方面。近年来随着影像技术的发展糖尿病脑微血管病变逐渐受到关注。糖尿病微血管病变与中风、认知障碍、痴呆、抑郁、脑淀粉样变以及脱髓鞘等多种疾病相关。关于脑微血管疾病的发病机制主要包括血脑屏障功能障碍、脑微血管血流调节减退以及炎症因子诱发炎症反应等,但2型糖尿病脑微血管病变的确切机制尚不明确。单核细胞是血液存在的最大的单个核白细胞,研究发现糖尿病模式小鼠循环血单核细胞明显增加。并且发现糖尿病时单核细胞可以穿过血管内皮细胞到达血管壁下,在此分化为局部巨噬细胞并吞噬低密度脂蛋白形成泡沫细胞,这是糖尿病动脉粥样硬化的核心病理生理过程。此外,还发现单核细胞可以通过信号调节影响血管发芽和血管生成等过程。然而,单核细胞与内皮相互作用是否参与以及如何参与糖尿病脑微血管病变至今仍不清楚。
赵伟东教授领导的课题组通过高通量测序发现,糖尿病患者循环血单核细胞组织蛋白酶D(CTSD)表达升高,并发现糖尿病微血管并发症时单核细胞CTSD的表达水平进一步升高。由此,课题组构建了单核细胞表达人源CTSD的转基因小鼠,并发现该小鼠出现了脑微血管通透性增加以及认知缺陷的表型,该表型与糖尿病微血管病变类似。机制方面,赵伟东教授课题组首次发现糖尿病时循环血单核细胞释放非酶形式的pro-CTSD与脑血管内皮细胞表面低密度脂蛋白受体相关蛋白1(LRP1)相结合,上调小窝蛋白表达并激活脑血管内皮细胞中小窝蛋白介导的转胞吞作用,进而导致脑微血管渗漏。在此过程中,血脑屏障经典的细胞旁通路并未参与。更重要的是,课题组发现单核细胞CTSD基因的敲除对糖尿病脑微血管渗漏和认知障碍具有保护作用,并由此提出了治疗2型糖尿病脑微血管病变的新的治疗策略。
该研究发表于美国心脏协会主办的心脑血管基础研究领域的国际期刊《循环研究》(Circulation Research,中科院一区,最新影响因子20.1),论文的第一作者是中国医科大学附属第一医院神经外科赵丹,中国医科大学生命科学学院赵伟东教授为该论文的通讯作者。第一作者单位为中国医科大学附属第一医院,通讯作者单位为中国医科大学。

研究材料
在该研究中,研究人员构建了单核细胞表达人源CTSD的转基因小鼠(hCTSDhi)以及CTSD单核细胞特异性敲除的转基因小鼠(CTSDmKO)(两种小模型均由赛业生物提供)。体外研究才用了高表达CTSD的THP-1细胞和人脑微血管内皮细胞。
技术方法
研究中采用了包括全外显子组测序分析、q-PCR、实时双光子活体成像、组织切片免疫荧光染色共聚焦成像、新物体识别和Y迷宫实验、电镜成像等技术。在分子机制研究时他们使用了单细胞测序、质谱分析、Western blotting、体外血脑屏障模型等实验技术。
技术路线

研究结果
1. 2型糖尿病患者循环血单核细胞中CTSD表达上调
为了评估型糖尿病患者(T2DM)循环血单核细胞的转录变化,研究者从糖尿病患者年龄匹配的健康志愿者血液中分离单核细胞。通过转录组测序分析发现糖尿病患者循环单核细胞CTSD(组织蛋白酶D)表达升高。CTSD一种普遍分布的溶酶体天冬氨酸蛋白酶,其前提pro-CTSD具有可分泌性。为了明确CTSD与糖尿病微血管并发症的相关性,研究者进一步从T2DM微血管并发症患者血液中分离出单核细胞,发现与无微血管并发症的糖尿病患者相比,微血管并发症的糖尿病患者的单核细胞中CTSD表达进一步升高。而且发现单核细胞CTSD表达水平与患者的空腹血糖以及糖化血红蛋白水平呈正相关。

图1. 糖尿病患者单核细胞CTSD表达增加
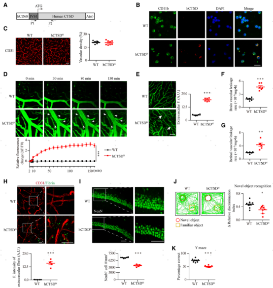
2. hCTSDhi转基因小鼠脑微血管通透性增加
为了探讨单核细胞CTSD上调对脑微血管的影响,研究者利用构建了单核细胞表达人源CTSD的转基因小鼠,命名为hCTSDhi(图2A)。用CD31抗体对脑切片进行免疫荧光染色,发现hCTSDhi小鼠脑微血管的密度和形态无明显变化(图2C)。研究者进一步通过实时的双光子活体成像实验评估小鼠脑微血管的血脑屏障的功能。在静脉注射荧光示踪剂后FITC-dextran后,研究者发现hCTSDhi小鼠的脑组织中可以观察到在血管外示踪剂进行性积累的现象(图2D),这表明hCTSDhi小鼠的脑血管对荧光示踪剂渗漏。NeuN抗体免疫染色发现hCTSDhi小鼠海马区神经元密度显著下降(图2I)。同时,新物体识别测试结果显示hCTSDhi小鼠对新物体的探索减少(图2J), Y迷宫实验发现hCTSDhi小鼠在获得食物奖励的正确臂内的停留的时间下降(图2K),实验结果说明hCTSDhi小鼠存在认知记忆障碍。这些结果表明,单核细胞CTSD的高表达引起脑脑血管渗漏从而损伤神经元,导致认知记忆功能障碍。

图2. hCTSDhi小鼠脑微血管通透性增加
3. hCTSDhi小鼠脑血管内皮细胞囊泡介导的转胞吞增强
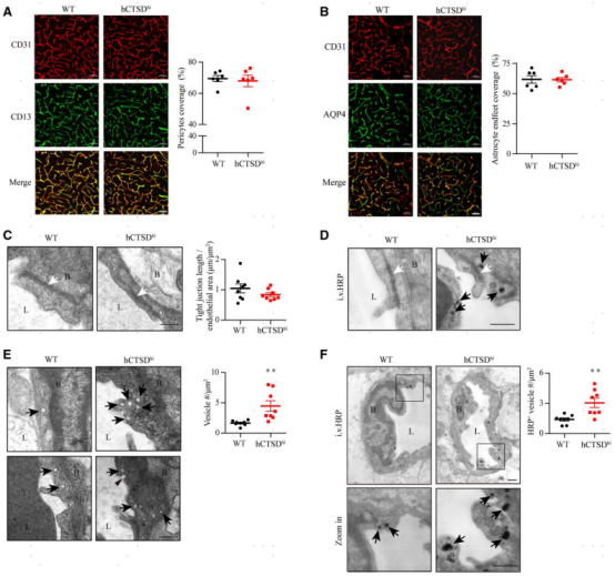
血管周细胞和星形胶质细胞端足对血管内皮细胞的覆盖对血脑屏障的维持至关重要。因此,通过CD31和CD13(周细胞标记物)或AQP4(星形细胞端足标记物)的免疫染色来分析周细胞和星形细胞端足的血管内皮细胞的覆盖率。结果显示,hCTSDhi小鼠脑周细胞(图3A)和星形细胞端足(图3B)的血管覆盖率保持不变,提示hCTSDhi小鼠脑微血管的通透性增高是由于脑内皮细胞本身变化导致的。对小鼠脑组织进行进行透射电子显微镜(TEM)成像,发现hCTSDhi小鼠脑血管内皮细胞中的囊泡显著增加(图3E)而紧密连接结构无损伤,这提示该小鼠脑微血管渗漏是内皮细胞中囊泡介导的胞吞增强所致。为了验证该猜想,研究者进一步进行了示踪的电镜成像,在静脉注射了电镜示踪剂HRP后收集小鼠脑组织进行电镜成像,结果发现hCTSDhi小鼠脑血管内皮细胞中HRP阳性的囊泡显著增减,然而脑血管内皮细胞间的紧密连接结构这并未见到HRP示踪剂分布。该结果说明,单核细胞CTSD的高表达增强了脑血管内皮细胞中囊泡介导的转胞吞作用,而不影响血管内皮细胞间的紧密连接的完整性。

图3. hCTSDhi小鼠脑血管内皮细胞中囊泡介导的转胞吞作用增强
4. 脑微血管内皮细胞中Cav1上调导致hCTSDhi小鼠脑血管渗漏
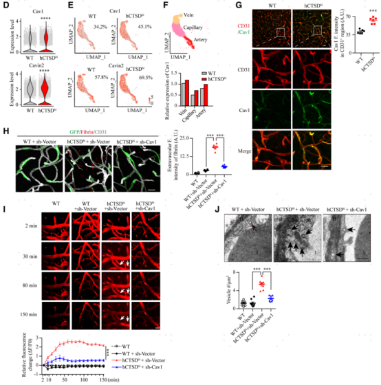
为了探讨hCTSDhi小鼠脑血管内皮细胞囊泡介导的转胞吞增强的分子机制,研究者进行hCTSDhi小鼠脑组织单细胞RNA测序分析。细胞聚类分析显示,hCTSDhi小鼠脑内内皮细胞百分比略有变化(图4A)。对内皮细胞簇进行差异基因分析,分析hCTSDhi小鼠脑血管内皮细胞中发现29个上调基因和33个下调基因(图4B)。基因集富集分析显示,差异表达基因在内吞途径(顶部,图4C)和小窝途径(底部,图4C)中显著富集。在hCTSDhi小鼠脑内皮细胞的差异表达基因中,发现小窝主要结构成分Cav1 (caveolin 1)和Cavin2 (caveolae-associated protein 2)上调,图4D)。细胞群分析显示,与野生型对照相比,hCTSDhi小鼠的Cav1+内皮细胞增加的比例高于Cavin2+内皮细胞增加的比例 (图4E)。内皮细胞群进一步分为静脉内皮细胞、毛细血管内皮细胞和动脉内皮细胞(上图,图4F),发现Cav1在hCTSDhi小鼠的3个内皮亚群中均有升高,其中在毛细血管细胞中升高的比例尤其高(相比野生型小鼠,图4F)。进一步对脑切片进行免疫染色,结果证实了hCTSDhi小鼠脑微血管中Cav1的表达增加(图4G)。为了验证Cav1的上调导致hCTSDhi小鼠脑血管通透性升高,研究者用编码shRNA-Cav1的AAV-BR1病毒特异性干扰内皮细胞Cav1,然后进行血管通透性分析。发现下调内皮细胞Cav1后,hCTSDhi小鼠脑实质纤维蛋白原沉积和荧光葡聚糖渗漏的现象明显缓解了 (图4H和4I)。进一步的TEM分析显示,hCTSDhi小鼠脑内皮中囊泡的积聚的现象也减轻了。 (图4J)。综上所述,这些数据表明,外周单核细胞CTSD的上调增加了脑微血管内皮细胞Cav1,促进了囊泡介导的血脑转胞吞作用,导致脑微血管通透性增加。

图4. hCTSDhi小鼠脑内皮中Cav1上调导致胞吞作用增强
5. 单核细胞分泌Pro-CTSD触发脑血管内皮细胞Cav1介导的转胞吞作用
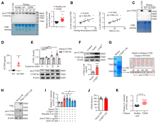
高表达CTSD的单核细胞是如何调节脑血管内皮细胞的转胞吞作用?研究者假设CTSD具有可分泌性,可以由单核细胞分泌到血浆中,然后对脑血管内皮细胞产生作用。因此,作者对T2DM患者的血浆样本进行了Western blot分析。发现血浆中的CTSD主要以53 kD的pro-CTSD形式存在,T2DM患者血浆中pro-CTSD的含量显著升高(图5A)。同时发现hCTSDhi小鼠血浆中也存在高水平的人源pro-CTSD (图5C和5D)。研究者使用浓度梯度葡萄糖处理的单核细胞系THP-1,发现细胞上清中pro-CTSD的水平表现出葡萄糖浓度依赖性,而具有酶活性的CTSD(CTSD重链)的含量却无明显变化 (图5E)。这些数据表明高糖诱发单核细胞过度分泌pro-CTSD。接下来研究者利用慢病毒构建了一个稳定的过表达CTSD的单核THP-1细胞系(命名为CTSDOE),利用该细胞分泌的细胞上清CTSDOE CM评估分泌的pro-CTSD对脑血管内皮细胞的影响。结果发现分泌的pro-CTSD上调脑血管内皮细胞Cav1的表达,增加内皮细胞屏障的通透性。接着研究者又通过qRT-PCR和Luciferas实验发现,pro-CTSD是在转录水平上调脑血管内皮细胞Cav1蛋白(小凹蛋白)的表达的。


图5. 糖尿病单核细胞分泌pro-CTSD上调脑血管内皮细胞中的Cav1的表达并促进转胞吞作用。
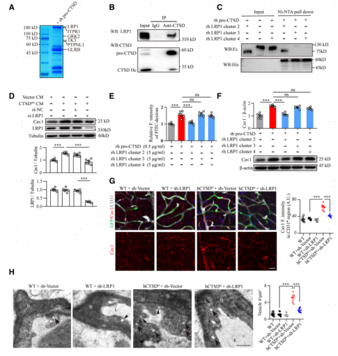
6. 分泌的pro-CTSD结合脑血管内皮细胞LRP1受体激活NF-kB信号并上调Cav1表达增强转胞吞作用
研究者利用质谱分析的方法筛选分布于脑血管内皮细胞表面且可以与pro-CTSD结合的受体蛋白(图6A),结果发现低密度脂蛋白受体相关蛋白1(LRP1)可以与pro-CTSD相互作用(图6B)。并进一步通过免疫沉淀和Pulldown实验发现pro-CTSD主要与LRP1的α亚基的细胞外簇2结合(图6C)。为了明确pro-CTSD与LRP1结合对脑血管内皮细胞Cav1的上调作用,研究者利用干扰技术抑制了脑血管内皮细胞LRP1的表达,Western blot结果显示脑血管内皮细胞LRP1的抑制可以有效阻断抑CTSDOE CM对的Cav1的上调作用(图6D)。体内实验也发现类似的效果,利用AAV-BR1病毒特异性沉默脑血管内皮细胞LRP1可以有效阻断hCTSDhi小鼠脑血管内皮细胞中Cav1的高表达 (图6G)。同时TEM分析显示,干扰LRP1可以明显缓解 hCTSDhi小鼠脑血管内皮细胞囊泡增多的现象 (图6H)。这些数据表明,pro-CTSD与脑内皮细胞LRP1受体的细胞外结构域2簇结合,促进Cav1介导的转胞吞作用。接着,研究者又对pro-CTSD与LRP1结合激活的下游信号通路进行探讨,发现pro-CTSD与LRP1的结合可以激活脑内皮细胞NF-kB转录信号通路,上调Cav1的表达,增强Cav1介导的转胞吞作用(图6I-K)。


图6. 分泌的pro-CTSD与LRP1受体细胞外结构域2结合,激活内皮细胞NF-kb信号通路上调Cav1表达,增强囊泡介导的转胞吞作用
7. 敲出单核细胞CTSD可以缓解糖尿病小鼠脑血管内皮细胞转胞吞增强,对糖尿病认知功能损伤具有保护作用
接下来,研究者利用LoxP-Cre技术单倍敲除了小鼠单核细胞中的CTSD(构建CTSDmKO小鼠),探讨CTSD的下调是否对糖尿病相关的脑微血管损伤具有保护作用。通过qRT-PCR和ELISA检测可见,CTSD的单倍敲降可以有效的将糖尿病模型小鼠单核细胞中和血浆中的CTSD水平控制在健康对照小鼠的水平(图7B和7C)。接着研究者又使用FITC-葡聚糖(40 kDa)进行了体内双光子脑成像,评估CTSD消除后糖尿病小鼠脑微血管的损伤情况。发现CTSDfl/fl对照糖尿病小鼠的血管周FITC-葡聚糖外渗明显,而糖尿病CTSDmKO小鼠的脑实质中这种外渗明显减少(图7D)。并且发现CTSD敲除也可以有效缓解糖尿病小鼠视网膜血管中FITC-葡聚糖的渗漏(图7E)。透射电镜分析显示,糖尿病CTSDmKO小鼠脑血管内皮细胞中囊泡的密度较糖尿病CTSDfl/fl小鼠也明显下降(图7F),这说明CTSD的敲出有效缓解了糖尿病诱发的脑血管内皮细胞转胞吞增强的效应。接着,研究者用NeuN抗体对脑片进行免疫荧光染色,结果显示糖尿病CTSDmKO小鼠海马神经元的丢失有所减轻(图7G)。Y迷宫和新物体识别测试结果显示,糖尿病CTSDmKO小鼠的记忆和认知能力恢复显著 (图7H和7I)。这些结果表明,单核细胞CTSD的敲出可以有效治疗糖尿病诱发的脑微血管渗漏并可以缓解糖尿病导致的认知障碍。


图7. 敲除单核细胞CTSD可以有效缓解糖尿病小鼠的脑血管渗漏、改善认知功能
研究结论
总之,该研究发现糖尿病时血环血单核细胞CTSD表达升高。单核细胞分泌pro-CTSD与脑血管内皮细胞LRP1受体的胞外结构域2结合,激活NF-kB信号通路,促进Cav1的表达并增强Cav1介导的转胞吞作用,最终导致脑微血管渗漏并损伤认知记忆能力。该研究为糖尿病脑微血管疾病提供了新的治疗靶点和策略。

原文检索
Zhao D, Huang Z-K, Liang Y, Li Z-J, Zhang X-W, Li K-H, Wu H, Zhang X-D, Li C-S, An D, et al. Monocytes release pro-cathepsin d to drive blood-to-brain transcytosis in diabetes. Circulation research. 2024;134:e17-e33