19 年
手机商铺
技术资料/正文
540 人阅读发布时间:2023-04-03 11:51
骨关节炎(OA)是一种常见的关节疾病,临床表现为关节疼痛、活动受限和关节畸形等,严重影响患者的工作能力和生活质量。尽管这种疾病的发病率高,但其病因仍不清楚。之前的一些研究发现,骨关节炎与一些患者的高胆固醇水平有关,表明很可能存在一种代谢性骨关节炎表型。不过,胆固醇代谢及其相关基因如何参与骨关节炎的发病机制,目前还知之甚少。
近日,北京大学第三医院运动医学科敖英芳教授和胡晓青研究员领导的研究团队深入探索了胆固醇代谢异常导致骨关节炎的机制。这项研究成果于2022年11月21日发表在《Nature Communications》杂志上,有助于开发治疗骨关节炎的新型疗法。

图片来源:《Nature Communications》
研究材料与方法
在这项研究中,研究人员收集了多例骨关节炎患者的组织样本,并使用了前交叉韧带切断术(ACLT)诱导的鼠类骨关节炎模型。在研究LRP3的功能时,他们使用了敲低和过表达LRP3的慢病毒载体,以及LRP3基因敲除小鼠(由赛业生物提供,产品编号:S-KO-10153)。他们还通过番红O和甲苯胺蓝染色来观察软骨形态,并通过IHC染色和免疫印迹分析来研究相关基因的表达。
技术路线
01 探索高胆固醇与骨关节炎软骨退变的关系
02 发现胆固醇代谢相关基因LRP3的表达在骨关节炎发展过程中下降
03 通过基因敲除和过表达分析确定LRP3在骨关节炎中的功能
04 通过RNA测序和通路分析确定LRP3的下游分子靶点
研究结果
1.LRP3的表达在骨关节炎发展过程中下降
研究人员首先收集了100例接受全膝关节置换术(TKA)的骨关节炎患者及91例非骨关节炎患者的临床数据。他们发现,骨关节炎患者的总胆固醇(TC)和低密度脂蛋白(LDL)明显更高,表明高脂血症与骨关节炎发展之间可能存在关联。此外,与常规饮食相比,高胆固醇饮食会诱导小鼠模型发生更严重的软骨退变。
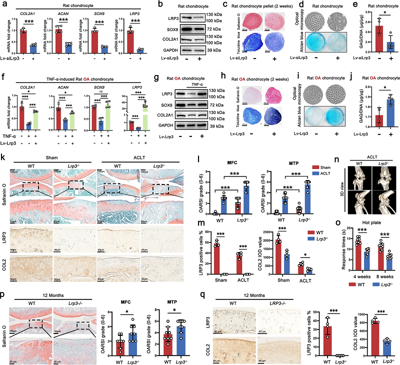
接下来,研究人员对两种饮食喂养的小鼠的RNA测序结果进行了全面筛选,发现LDL受体相关蛋白(LRP)家族的表达发生了显著变化(图1)。LRP家族是一组进化上保守的细胞表面受体,参与了胆固醇代谢的调节。具体来说,作为LRP家族中变化最明显的成员,在外源性胆固醇刺激后,LRP3在软骨细胞中的表达(mRNA和蛋白质水平)均显著下降,当炎症因子与胆固醇共同作用时,变化趋势更加明显。

高胆固醇导致LRP3在软骨中的表达下调[1]
为了进一步阐明LRP3的表达与骨关节炎的关系,研究人员收集了5例骨关节炎患者和5例外伤对照患者的软骨组织,发现LRP3蛋白在骨关节炎软骨中下调。在前交叉韧带切断术(ACLT)诱导的大鼠骨关节炎模型中,软骨的LRP3表达也显著降低。此外在衰老诱导的小鼠骨关节炎模型中也观察到类似的结果。这些结果证实了在骨关节炎发展过程中,LRP3在软骨细胞中的表达下降。
2.LRP3正向调节了软骨细胞ECM的代谢
之后,研究人员构建了LRP3敲低和过表达的慢病毒载体,以便鉴定LRP3在骨关节炎中的生物学功能。他们发现,LRP3敲低导致正常大鼠软骨细胞中的合成代谢基因(Col2a1、Acan和Sox9)表达下降,相应蛋白的表达也随之降低。此外,LRP3敲低还诱导了软骨细胞细胞外基质(ECM)的分解代谢(图2)。LRP3的过表达则逆转了这些影响。这些结果表明,LRP3正向调节了软骨细胞ECM的代谢。
利用赛业生物构建的LRP3基因敲除小鼠(Lrp3−/−小鼠,产品编号:S-KO-10153),他们进一步确定了LRP3在骨关节炎发病机制中的作用。与野生型对照相比,Lrp3−/−小鼠在第4周和第8周表现出更严重的ACLT诱导的软骨退变(图2)。Micro-CT 3D重建图像显示Lrp3−/−小鼠的异位骨赘显著增加,关节表面也变得更粗糙。同时,自然衰老的Lrp3−/−小鼠也表现出更严重的骨关节炎进展。总的来说,这些结果表明LRP3的缺乏加速了骨关节炎的发展。

LRP3正向调节软骨细胞ECM的代谢[1]
那么,LRP3过表达是否可以延缓骨关节炎的进展?研究人员将过表达载体注射到在ACLT手术后的大鼠膝关节。通过番红O-固绿染色和IHC染色,他们观察到LRP3过表达显著抑制了关节软骨破坏。OARSI评分也表明过表达LRP3的膝关节表现出较轻的骨关节炎表型。与对照组相比,过表达载体处理组的关节表面更光滑,且异位骨赘的生成也更少。因此他们认为,LRP3的过表达减弱了骨关节炎发生时的软骨退变。
3.SDC4作为LRP3的下游分子靶点
为了确定这背后的潜在机制,研究人员对LRP3敲低的大鼠软骨细胞开展了RNA测序分析。他们发现,与软骨退变密切相关的多配体蛋白聚糖4(syndecan-4, SDC4)在Lrp3敲低后显著上调。KEGG通路分析显示,在敲低LRP3后,调控炎症反应导致OA软骨退化的Ras/Raf/MEK/ERK信号通路明显被激活。免疫印迹结果显示,敲低LRP3可显著增加Ras和Raf表达,并显著提高MEK1/2和ERK1/2的磷酸化水平,同时显著增加SDC4的表达。Ras信号通路抑制剂则消除了LRP3敲低诱导的SDC4上调。根据这些结果,他们认为LRP3通过Ras/Raf/MEK/ERK信号通路负向调节软骨细胞中SDC4的表达。
为了探究SDC4表达与骨关节炎之间的关系,研究人员在正常大鼠软骨细胞中过表达SDC4,发现COL2A1和ACAN的表达显著降低,而基质金属蛋白酶3(MMP3)的表达增加。MMP3等基质降解酶对软骨ECM的降解是骨关节炎的重要特征之一。将过表达SDC4的慢病毒载体注射到大鼠膝关节后,大鼠表现出更严重的骨关节炎表型。他们还发现,SDC4过表达通过结合和激活ECM降解酶ADAMTS-5来诱导软骨ECM降解,从而加剧软骨退变。
研究结论

胆固醇-LRP3-SDC4通路在骨关节炎软骨退变中的作用[1]
总的来说,研究人员发现高胆固醇抑制了LRP3在软骨细胞中的表达,引发软骨ECM代谢的失衡,并导致软骨退变的发展。其中,SDC4作为LRP3的下游分子靶点,参与调节软骨细胞ECM的降解(图3)。LRP3的过表达可以有效延缓骨关节炎的软骨退变。这项研究强调了胆固醇-LRP3-SDC4通路在骨关节炎发病机制中的作用,为骨关节炎的治疗提供了新的潜在靶点。
原文检索:
[1] Cao, C., Shi, Y., Zhang, X. et al. Cholesterol-induced LRP3 downregulation promotes cartilage degeneration in osteoarthritis by targeting Syndecan-4. Nat Commun 13, 7139 (2022). https://doi.org/10.1038/s41467-022-34830-4
赛业小鼠模型构建
赛业生物构建了LRP3基因敲除小鼠与条件性基因敲除小鼠,更有活体小鼠已加入『红鼠资源库』,快至2周交付!确保您在短时间内获得更具性价比的实验用鼠,为您的研究加点速~
LRP3 KO小鼠

品系名称:
C57BL/6N-Lrp3em1C/Cya
品系编号:
KOCMP-435965-Lrp3-B6N-VA
产品编号:
S-KO-10153
应用方向:
生殖系统,内/外分泌腺,内稳态/代谢,细胞分化,死亡/衰老,生理系统,代谢研究,发育生物学
打靶方案:

LRP3 flox小鼠

品系名称:
C57BL/6J-Lrp3em1Cflox/Cya
品系编号:
CKOCMP-435965-Lrp3-B6J-VA
产品编号:
S-CKO-11327
应用方向:
生殖系统,内/外分泌腺,内稳态/代谢,细胞分化,死亡/衰老,生理系统,代谢研究,发育生物学
打靶方案:
